Key Points
This is the first report demonstrating the safety and lack of efficacy of pembrolizumab treatment in patients with advanced MPNs.
Pembrolizumab was associated with changes in the immune milieu that could potentially support antitumor immunity in patients with advanced MPNs.
Abstract
Myelofibrosis (MF) is a clonal stem cell neoplasm characterized by abnormal JAK-STAT signaling, chronic inflammation, cytopenias, and risk of transformation to acute leukemia. Despite improvements in the therapeutic options for patients with MF, allogeneic hematopoietic stem cell transplantation remains the only curative treatment. We previously demonstrated multiple immunosuppressive mechanisms in patients with MF, including increased expression of programmed cell death protein 1 (PD-1) on T cells compared with healthy controls. Therefore, we conducted a multicenter, open-label, phase 2, single-arm study of pembrolizumab in patients with Dynamic International Prognostic Scoring System category of intermediate-2 or greater primary, post-essential thrombocythemia or post-polycythemia vera myelofibrosis that were ineligible for or were previously treated with ruxolitinib. The study followed a Simon 2-stage design and enrolled a total of 10 patients, 5 of whom had JAK2V617mutation, 2 had CALR mutation, and 6 had additional mutations. Most patients were previously treated with ruxolitinib. Pembrolizumab treatment was well tolerated, but there were no objective clinical responses, so the study closed after the first stage was completed. However, immune profiling by flow cytometry, T-cell receptor sequencing, and plasma proteomics demonstrated changes in the immune milieu of patients, which suggested improved T-cell responses that can potentially favor antitumor immunity. The fact that these changes were not reflected in a clinical response strongly suggests that combination immunotherapeutic approaches rather than monotherapy may be necessary to reverse the multifactorial mechanisms of immune suppression in myeloproliferative neoplasms. This trial was registered at www.clinicaltrials.gov as #NCT03065400.
Introduction
Myelofibrosis (MF) is a clonal hematopoietic stem cell (HSC) and hematopoietic progenitor cell (HPC) myeloproliferative neoplasm (MPN) characterized by hyperactivity of the JAK-STAT signaling pathway, increased inflammatory state, abnormal HSC trafficking resulting in extramedullary hematopoiesis, and evolution to acute myeloid leukemia.1 Driver mutations involving JAK2, MPL, and CALR occur in 90% of patients and nondriver mutations such as ASXL1, SRSF2, EZH2, IDH1/2, and TP53, typically found in other myeloid malignancies are frequently detected and are associated with adverse prognosis.2,3 MF is associated with a pro-inflammatory cytokine signature (tumor necrosis factor-α, interleukin-2 [IL-2], IL-6, IL-1, IL-8) derived from the malignant clone, which contributes to development of systemic symptoms and a cachectic state that has an impact on morbidity and mortality in this disease.4 It is also recognized that the clinical occurrence of frequent autoimmune phenomena in patients with MF seems to be mediated by deregulated cytokine expression.5
The median survival of patients with MF is approximately 6 years, and HSC transplantation remains the only curative option.6,7 The JAK2 inhibitors ruxolitinib and fedratinib are the only US Food and Drug Administration (FDA)–approved therapies that address spleen and symptom burden in the majority of treated patients who have stable disease (SD) or who show improvement in bone marrow (BM) fibrosis8 ; however, they do not alter the natural course of the disease.9 The median duration of ruxolitinib therapy is 3 years, and survival is limited to 1 year after discontinuation in many patients.10,11
Suppression of host antitumor immunity is an important escape mechanism that allows malignant hematopoietic clone to be maintained and to expand; therefore, tumor-mediated immune suppression represents an important therapeutic target for a wide variety of solid and hematologic malignancies. Immune checkpoint inhibitors of the programmed cell death protein 1 (PD-1) and programmed death-ligand 1 (PD-L1) pathway are the most well-known and tested therapeutic agents in clinical use for both solid and hematologic malignancies. Pembrolizumab is a potent and highly selective humanized monoclonal antibody of the immunoglobulin G4 (IgG4)/kappa isotype designed to directly block the interaction between PD-1 and its ligands, PD-L1 and PD-L2, and is FDA-approved for multiple solid and hematologic malignancy indications.12-15
Preclinical studies indicate a rationale for the use of PD-1 inhibition in patients with MF. PD-1 and PD-L1 expression by CD34+ MPN HSCs is increased compared with CD34+ cells from normal donors and does not clearly associate with the presence of a driver mutation or specific clinical variables.16 Our group showed that PD-1 expression is increased in T cells from patients with MPNs and that mutant CALR-specific T-cell responses can be rescued in vitro with pembrolizumab.17 Therefore, we conducted a phase 2 trial of pembrolizumab in patients with MF that demonstrated intolerance or resistance to ruxolitinib therapy.
Methods
Study design and participants
This multi-institutional study was conducted at the Icahn School of Medicine at Mount Sinai (ISMMS), Massachusetts General Hospital, and Dana-Farber Cancer Institute. The protocol was approved by the institutional review boards of the participating institutions. All patients provided written informed consent. Patients were eligible for enrollment to the primary cohort if they had MF intermediate-2 or high scores, according to the Dynamic International Prognostic Scoring System (DIPSS), were previously treated with ruxolitinib and had a suboptimal response or intolerance to the drug, or were otherwise ineligible to receive ruxolitinib. In addition, an exploratory cohort of patients with accelerated phase (MF-AP) or blast phase (MF-BP) disease who were refractory or intolerant to conventional therapies and ineligible for HSC transplantation were eligible for enrollment. Patients received pembrolizumab at the FDA-approved dose (in head and neck cancer) of 200 mg administered via intravenous infusion over 30 minutes once every 3 weeks (Figure 1).
Study schema. Patients with primary or secondary MF enrolled in the Simon two-stage design; if <1 of 9 responded, the study would not proceed to stage 2. In addition, there was an exploratory cohort for accelerated and blast phase disease. Pembrolizumab 200 mg was administered intravenously (IV) once every 3 weeks.
Study schema. Patients with primary or secondary MF enrolled in the Simon two-stage design; if <1 of 9 responded, the study would not proceed to stage 2. In addition, there was an exploratory cohort for accelerated and blast phase disease. Pembrolizumab 200 mg was administered intravenously (IV) once every 3 weeks.
Statistical design and analysis
The primary objective was to evaluate the clinical response rate defined as the proportion of MF chronic phase (CP) patients that achieved at least a clinical improvement (CI), partial response (PR), or complete response (CR) according to European LeukemiaNet-International Working Group (ELN-IWG) response criteria within 6 cycles of therapy.18 Secondary objectives included evaluation of the expression of PD-1 on MPN cells, evaluation of the effect of pembrolizumab on various immune phenotypes, and evaluation of the effect of pembrolizumab on the degree of fibrosis in the BM. Safety of pembrolizumab was monitored closely by an early termination rule. Adverse events (AEs) were classified and graded according to National Cancer Institute Common Terminology Criteria for Adverse Events (CTCAE v4.0). In the primary cohort, if a patient experienced grade ≥3 AEs (excluding grade 3-4 hematologic toxicity) deemed at least possibly related to pembrolizumab, or if grade 2 laboratory (excluding grade 2 hematologic AEs) or clinical AEs deemed at least possibly related to study drug did not resolve within 3 weeks despite treatment, pembrolizumab was discontinued.
This study was conducted as an Optimal Simon 2-stage design with a planned maximum enrollment of 24 patients in the 2 stages, which is designed to test the null hypothesis that the clinical response rate (CI, PR, and CR) in the primary cohort was ≤5% vs the alternative that the clinical response rate was >25% with a target α of 0.10 and power of 0.90. Nine patients were planned for stage 1 with the trial to continue to enroll 15 additional patients in stage 2 if there were 1 or more responses. If, at the end of stage 2, there were 3 or more responses, the regimen would be considered for further study.
Patient- and disease-related characteristics were summarized for all patients enrolled in the primary and exploratory cohorts using descriptive statistics, medians, and ranges (minimum-maximum) for continuous measurements and frequencies and percentages for categorical measurements. AEs were summarized by grade and body system. Maximum AE grade was determined for each patient. All patients who received at least 1 cycle of pembrolizumab were included in the intent-to-treat analysis for efficacy. The response rates (CI, PR, and CR) after 6 cycles of therapy were presented with an exact 2-sided 95% confidence interval. All statistical analyses, except in correlative studies, were performed using SAS Version 9.4 (SAS Institute, Cary, NC). Hypothesis testing was 2-sided and conducted at the 5% level of significance.
For correlative studies, statistical significance was evaluated by Wilcoxon matched-pairs signed-rank test or paired Student t test. P values < .05 were considered significant. Statistical tests were performed using GraphPad Prism 9.0. For differential abundance analyses of TCR-β chain sequencing, statistical tests were performed using ImmunoSeq Analyzer 3.0. P values were calculated by using the 2-sided binomial method, and false discovery rates were controlled by using the Benjamini-Hochberg method. P values ≤ .01 were considered statistically significant.
NGS and TCR sequencing
We used a clinically validated next-generation sequencing (NGS) assay called heme SnaPshot that detects single nucleotide variants and insertions or deletions in 103 gene targets commonly mutated in hematologic malignancies. This assay isolates genomic DNA from blood or BM aspirates by using standard protocols. Sequencing is performed using Illumina NextSeq with a validated anchored multiplex polymerase chain reaction (PCR) assay.18 Cryopreserved peripheral blood mononuclear cells (PBMCs) from patients receiving pembrolizumab treatment, collected before and after 2 (cycle 3, day 1 [C3D1]) and 6 (C7D1) cycles of treatment were used for TCR Vβ sequencing by Adaptive Biotechnologies. Briefly, TCR-β CDR3 regions for each sample were amplified by a multiplexed PCR method using a mix of forward and reverse primers specific to TCR Vβ and TCR Jβ, respectively. Amplified regions were sequenced using the Illumina HiSeq System. Data analyses were performed using Adaptive Biotechnologies ImmunoSeq Analyzer 3.0.
BM biopsies and plasma protein profiling
BM biopsies were fixed in formalin and acid decalcified. Hematoxylin and eosin sections were stained to assess for morphology and cellularity. Reticulin stains were performed and reviewed by board-certified hematopathologists with expertise in MPNs. BM fibrosis was graded according to the World Health Organization semiquantitative MF grading system, which is based on the European Bone Marrow Fibrosis Network criteria as MF 0, 1, 2, and 3.19 Multiplexed profiling of plasma proteins was performed at the Human Immune Monitoring Center at ISMMS by multiplex proximity extension assay using an Olink Immuno-Oncology panel and following standard procedures, in which quantitative reverse transcriptase PCR (qRT-PCR) data are transformed into normalized protein expression values. Additional information regarding materials and methods is included in the supplemental Material.
Flow cytometry
Cryopreserved PBMCs were stained for flow cytometry using the following antibodies: CD3 (SK7, fluorescein isothiocyanate [FITC]), CD4 (RPA-T4, BV785), CD8 (RPA-T8, PerCP-Cy5.5), PD-1 (EH12.2H7, BV650), CD34 (561, allophycocyanin [APC]/Cy7), PD-L1 (29E.2A3, phycoerythrin [PE]/Cy7), PD-L2 (MIH18, APC), HLA-DR (L243, APC), CD19 (HIB19, FITC), CD56 (5.1H11, FITC), CD33 (WM53, PE), CD11b (ICRF44, APC/Cy7), CD14 (M5E2, BV605), and CD15 (W6D3, BV785). LIVE/DEAD Fixable Blue Dead Cell Stain Kit by Thermo Fischer Scientific was used at 1:1000 dilution for live cell gating. The samples were acquired with a BD Fortessa cell analyzer (Becton Dickinson), and the data were analyzed by using FlowJo V10 (TreeStar).
Results
Patient characteristics
Nine patients in the MF-CP cohort and 1 in the MF-BP cohort were enrolled between June 2017 and March 2020. Baseline characteristics for patients are summarized in Table 1. Patients received a median of 3 previous lines of therapy (range, 1-6 lines). Nine patients (90%) received previous treatment with ruxolitinib.
Clinical and molecular response and BM pathology
In the first stage, all 9 MF-CP patients were evaluable for response. The Simon 2-stage design (Figure 1) required at least 1 responder in stage 1; therefore, with 0 of 9 responders, the trial was closed and did not to continue to stage 2. Of the 9 patients who were evaluable for response at the end of 6 cycles of therapy, all attained SD. The patient that enrolled in the blast phase exploratory cohort experienced disease progression on treatment. The overall response rate by International Working Group-Myeloproliferative Neoplasms Research and Treatment (IWG-MRT) criteria for the MF-CP cohort was 0% (95% confidence interval, 0%-30%). Table 2 lists hematologic and spleen parameters for treating the MF-CP patients. Of the 9 patients in the main cohort in this study, 6 had BM biopsies before and after receiving 3 cycles of pembrolizumab. In the 6 patients, the baseline biopsy showed hypercellular with fibrosis of at least MF2. No patient showed improvement in degree of fibrosis or cellularity percentage in the follow-up biopsy. The MPN-BP patient in the exploratory cohort had 20% blasts identified in the baseline BM biopsy and 40% blasts at the end of 4 cycles of therapy, consistent with disease progression. NGS was performed in 8 of the 10 patients at screening and before the start of cycle 3. Of note, except for 1 patient who harbored only JAK2V617F, all patients had a complex mutational status with involvement of 2 to 6 genes (Table 3). There were no significant changes in mutational status and variant allele fraction after 2 cycles of pembrolizumab.
Discontinuation of therapy
In the MF-CP cohort, 4 patients (44%) discontinued therapy before the end of cycle 6. Reasons for discontinuation were AEs (n = 1), patient decision (n = 1), and physician’s decision (n = 2). The median number of weeks on treatment (from C1D1 to last dose) was 14.7 weeks (range, 4-20 weeks). All 9 treated patients in the MF-CP cohort experienced 1 or more treatment emergent AEs of grade ≥2 (Table 4). Two (22%) of 9 experienced a maximum grade 2 AE, 6 (67%) experienced a maximum grade 3 AE, and 1 patient (11%) died on study. The reason for death was determined to be secondary to respiratory failure in the setting of sepsis and not related to study treatment, which was <5 cycles. The most common body system affected was the blood and BM. Treatment-emergent AEs, regardless of attribution occurring at any point during the study, are summarized in Table 4. Of note, no immune-related AEs were reported.
Characterization of T cells
We previously demonstrated that T cells from patients with MPNs express PD-1 levels ∼5 times greater than those in healthy controls.17 Here, we evaluated the expression of PD-1 on T cells by flow cytometry of PBMCs before and after pembrolizumab administration. PD-1 was expressed at baseline by both CD4+ and CD8+ cell subsets within the CD3+ T cells in all patients (Figure 2A; supplemental Figure 1). When PD-1 expression was assessed after pembrolizumab treatment, we could not detect it using commercial anti-PD-1 antibodies. This was likely a result of the persistent binding of pembrolizumab to PD-1 molecules, which may block the epitopes commercial antibodies bind to, as previously reported by others.20,21 The fraction of PBMCs expressing PD-L1 and PD-L2 varied among patients and was not significantly affected by pembrolizumab administration (Figure 2B; supplemental Figure 2A). The changes in frequencies of T-cell populations in response to pembrolizumab were determined by both flow cytometry and TCR sequencing. By flow cytometry, the changes in T-cell frequencies were heterogeneous across patients with notable increases in 3 patients after the first cycle of treatment (Figure 2C). Such increases were confirmed by TCR sequencing, which demonstrated sustained T-cell abundance after treatment (Figure 2D). There were no significant changes in T-cell subset ratios, suggesting that both CD4+ and CD8+ subsets expanded proportionately. Additionally, lymphocytes from 4 patients showed expression of CD38 with partial or dim HLA-DR in 2 patients after administration of pembrolizumab, which is indicative of cellular activation (supplemental Figure 2B).20 Results from TCR Vβ sequencing further demonstrated that changes in T-cell clonality upon pembrolizumab administration were again heterogeneous across patients (Figure 3A). Notably, several of the most abundant T-cell clones were shared across multiple patients (Figure 3B), suggesting that these T cells may recognize shared antigens, some of which may be MPN specific. To evaluate the extent of clonal expansion for each patient, we compared the abundance of T-cell clones between posttreatment and baseline and found significantly expanded clones in all patients except patient 207, who was tested only at cycle 7 vs baseline because of the lack of available sample at cycle 3 (Figure 3C-D). These observations suggest that PD-1 blockade may provide proliferative advantage to certain T-cell clones. A fraction of blood CD34+ cells were evaluated in the PBMCs before and after treatment, and no significant changes within the cohort were observed (supplemental Figure 2C).
Changes in T-cell frequencies in blood after administration of pembrolizumab. Frequencies of cell populations among PBMCs collected before pembrolizumab administration (baseline), on C3D1 or C7D1 were evaluated. (A) Frequency of PD-1+ cells at baseline, gated under the T-cell populations indicated on the x-axis. Color key shows patients by ID number. (B) Frequency of PD-L1+ cells among live cells. Frequency of T cells as analyzed by flow cytometry (C) (CD3+) or TCR sequencing (D) (TCRseq) (number of cells expressing TCR/number of total nucleated cells). (E) Changes in T-cell subset ratios (% CD3+CD4+/% CD3+CD8+). Statistical significance was evaluated by Wilcoxon matched-pairs signed-rank test. P < .05 was considered significant. *P = .0391.
Changes in T-cell frequencies in blood after administration of pembrolizumab. Frequencies of cell populations among PBMCs collected before pembrolizumab administration (baseline), on C3D1 or C7D1 were evaluated. (A) Frequency of PD-1+ cells at baseline, gated under the T-cell populations indicated on the x-axis. Color key shows patients by ID number. (B) Frequency of PD-L1+ cells among live cells. Frequency of T cells as analyzed by flow cytometry (C) (CD3+) or TCR sequencing (D) (TCRseq) (number of cells expressing TCR/number of total nucleated cells). (E) Changes in T-cell subset ratios (% CD3+CD4+/% CD3+CD8+). Statistical significance was evaluated by Wilcoxon matched-pairs signed-rank test. P < .05 was considered significant. *P = .0391.
Pembrolizumab-induced alterations in T-cell repertoire. TCR Vβ chains of peripheral blood T cells collected before administration of pembrolizumab (baseline) and on C3D1 or C7D1 were sequenced. (A) Clonality of T cells was calculated using the Simpson index (scores range from 0 to 1); a score of 1 indicates a monoclonal population. Statistical significance was evaluated by Wilcoxon matched-pairs signed-rank test. (B) Top 500 clones with the highest total productive frequencies (the sum of frequencies found in each sample) were evaluated to identify shared clones. The plot displays the number of patients (n = 9, y-axis) or samples sequenced (n = 22, x-axis), in which individual clones were found. The size of the bubbles indicates the total frequency of clones. (C) Number of clones for each patient that were significantly expanded at C3D1 and C7D1 compared to baseline. (D) Changes in the abundance of unique TCR Vβ sequences after 2 cycles of pembrolizumab treatment were analyzed (C3D1 vs baseline). Only clones with a minimum cumulative abundance of 10 were included in the analysis. Significantly expanded or contracted clones are denoted in orange and blue, respectively. The clones analyzed at C3D1 were evaluated for their presence at C7D1, where available (titled in red), and those that were also found at C7D1 were marked by a black circle. Significance was evaluated by the binomial method (two-sided), and false discovery rates were controlled by using the Benjamini-Hochberg method. Differential abundance of clones was considered significant if P ≤ .01. NA, not applicable.
Pembrolizumab-induced alterations in T-cell repertoire. TCR Vβ chains of peripheral blood T cells collected before administration of pembrolizumab (baseline) and on C3D1 or C7D1 were sequenced. (A) Clonality of T cells was calculated using the Simpson index (scores range from 0 to 1); a score of 1 indicates a monoclonal population. Statistical significance was evaluated by Wilcoxon matched-pairs signed-rank test. (B) Top 500 clones with the highest total productive frequencies (the sum of frequencies found in each sample) were evaluated to identify shared clones. The plot displays the number of patients (n = 9, y-axis) or samples sequenced (n = 22, x-axis), in which individual clones were found. The size of the bubbles indicates the total frequency of clones. (C) Number of clones for each patient that were significantly expanded at C3D1 and C7D1 compared to baseline. (D) Changes in the abundance of unique TCR Vβ sequences after 2 cycles of pembrolizumab treatment were analyzed (C3D1 vs baseline). Only clones with a minimum cumulative abundance of 10 were included in the analysis. Significantly expanded or contracted clones are denoted in orange and blue, respectively. The clones analyzed at C3D1 were evaluated for their presence at C7D1, where available (titled in red), and those that were also found at C7D1 were marked by a black circle. Significance was evaluated by the binomial method (two-sided), and false discovery rates were controlled by using the Benjamini-Hochberg method. Differential abundance of clones was considered significant if P ≤ .01. NA, not applicable.
Proteomic profiling of patient plasma
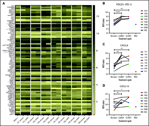
To further dissect the effects of pembrolizumab, we evaluated the changes in soluble immune molecules after 1 cycle of treatment in the plasma of 7 of 9 patients (Figure 4A). All patients showed a significant increase in the soluble form of PD-1 after administration of pembrolizumab (Figure 4B). In addition, marked increases were observed in factors associated with T-cell activation (eg, CD27 and CRTAM), T-cell trafficking (eg, CXCL9 and CXCL10), and immunosuppression (eg, IL-10 and LAG-3). A notable decrease was also observed in the levels of arginase-1 (ARG-1) (supplemental Figure 3A), which is a hallmark of myeloid-derived suppressor cell (MDSC)–mediated immunosuppressive functions.22 However, the reduction in plasma ARG-1 levels did not correlate with a significant decrease in MDSC frequency in the peripheral blood of the patients who were tested (supplemental Figure 3A-B).
Changes in the profiles of the plasma proteins after administration of pembrolizumab. Plasma samples collected before administration of pembrolizumab (screen), on C3D1 or C7D1 were analyzed using an OLINK Immuno-Oncology panel. Normalized protein expression values (NPX) are displayed. (A) Heatmap comparing the normalized expression of 80 proteins (y-axis) in the plasma of patients before and after receiving pembrolizumab (x-axis). Color intensity indicates NPX value. Analytes with a significant increase on C3D1 compared with screening are denoted with asterisks. Plasma protein profiles throughout the treatment were plotted for PD-1 (screen vs C3D1, P < .0001; screen vs C7D1, P = .0076) (B), CXCL9 (screen vs C3D1, P = .0033; screen vs C7D1, P = .0035) (C), and CXCL10 (screen vs C3D1, P = .0978; screen vs C7D1, P = .0427) (D). Statistical significance was evaluated by paired Student t test. P < .05 was considered significant. *P < .05; **P < .01; ****P < .0001. Ns, not significant; Ref, healthy donor control reference.
Changes in the profiles of the plasma proteins after administration of pembrolizumab. Plasma samples collected before administration of pembrolizumab (screen), on C3D1 or C7D1 were analyzed using an OLINK Immuno-Oncology panel. Normalized protein expression values (NPX) are displayed. (A) Heatmap comparing the normalized expression of 80 proteins (y-axis) in the plasma of patients before and after receiving pembrolizumab (x-axis). Color intensity indicates NPX value. Analytes with a significant increase on C3D1 compared with screening are denoted with asterisks. Plasma protein profiles throughout the treatment were plotted for PD-1 (screen vs C3D1, P < .0001; screen vs C7D1, P = .0076) (B), CXCL9 (screen vs C3D1, P = .0033; screen vs C7D1, P = .0035) (C), and CXCL10 (screen vs C3D1, P = .0978; screen vs C7D1, P = .0427) (D). Statistical significance was evaluated by paired Student t test. P < .05 was considered significant. *P < .05; **P < .01; ****P < .0001. Ns, not significant; Ref, healthy donor control reference.
Discussion
This is the first report on the safety and efficacy of pembrolizumab treatment in patients with advanced MPNs. Multiple lines of evidence support the use of PD-1 blockade in patients with MPNs. Abnormal JAK-STAT signaling is at the center of MF pathophysiology. It promotes the hyperactivity of NF-kB signaling and overproduction of inflammatory cytokines, both of which contribute to symptoms in patients with MF. Proxies such as inflammatory gene signatures predict the efficacy of PD-1 blockade in patients with cancer,23,24 suggesting that overactive JAK-STAT signaling may render patients with MPNs susceptible to PD-1 blockade. Accordingly, inactivation of JAK-STAT signaling in patients with cancer was shown to cause resistance to anti-PD-1 therapy.25 Furthermore, primary cells from patients with MPNs harboring JAK2V617F were shown to have higher levels of PD-L1 when compared with healthy controls, and activation of the JAK-STAT signaling pathway by the oncogenic JAKV617F has been shown to upregulate PD-L1 expression.26 Increased PD-L1 expression is a biomarker of response to PD-1 checkpoint blockade in solid tumors.27 Furthermore, PD-1 blockade in human MPN xenograft and primary murine MPN models led to improved survival.26 Corroborating these observations, we recently demonstrated that peripheral blood T cells from patients with MPNs underwent exhaustion marked by increased PD-1 expression compared with healthy donors, and PD-1 blockade could restore T-cell responses in a subset of patients with MPNs.17 Therefore, we hypothesized that MPNs could be particularly susceptible to anti-PD-1 therapy.
We sought to investigate the safety and efficacy of pembrolizumab in a multicenter, single-arm, phase 2 study in patients with MF who were ineligible for or refractory to ruxolitinib treatment. The study was conducted by using a Simon 2-stage design. Pembrolizumab was well tolerated. Despite the preclinical rationale to support the use of checkpoint blockade in patients with MPNs, only SD was observed, and thus, the study was closed after completion of the first stage. The lack of clinical activity may be attributed to the fact that patients on this study had advanced disease; they had received up to 6 previous lines of therapy and almost all had complex mutational status (Tables 1 and 3). A complex mutational status in MPNs is associated with adverse prognostic risk and suggests the presence of additional mutation-induced mechanisms that accelerate disease pathogenesis.28 In addition, despite being heavily pretreated, patients had to have been taken off previous MF-directed therapies for at least 2 weeks before pembrolizumab was administered, and only 2 patients had been receiving ruxolitinib before enrollment. Thus, although long-term immunosuppressive effects of medications may have contributed to lack of clinical response, this effect is difficult to quantify. Furthermore, the severity of T-cell exhaustion is typically associated with disease progression, ultimately rendering the exhausted state irreversible.29
We and others previously detected mutated CALR-specific antitumor T-cell responses more frequently in patients with MPNs with low symptom burden, such as those with essential thrombocythemia.17 Such responses were scarce in patients with MF.17,30 Similarly, in a recent phase 1 study that evaluated the safety and efficacy of vaccination against mutated CALR in patients with MPNs, vaccine-induced T-cell responses were significantly greater in patients with essential thrombocythemia than in those with MF.31 Of note, although this study demonstrated safety and tolerability, the mutated CALR vaccine had no clinical efficacy.31 Taken together, these findings underscore the multifactorial causes of immune tolerance in MPNs. These observations also suggest that as disease progresses, a coordinated dysregulation of the immune milieu may contribute to antitumor T-cell suppression. All patients who received pembrolizumab in our study had advanced MF; most were DIPSS Plus intermediate-2 or greater, and 9 patients experienced failure of ruxolitinib therapy or 1 to 6 previous lines of therapy. Therefore, the advanced stage of disease may have contributed to resistance to pembrolizumab. Moreover, we previously demonstrated that in addition to PD-1, peripheral blood T cells from patients with MPNs overexpress multiple other checkpoint receptors such as CTLA-4 and TIM-3,17 suggesting that combination checkpoint blockade may provide therapeutic synergism and a better efficacy than anti-PD-1 monotherapy. Given the safety profile of pembrolizumab seen here, further studies could explore the use of checkpoint blockade in the posttransplant setting as a means of enhancing the graft-versus-leukemia effect in MF.
Despite lack of clinical activity, our results suggest that although pembrolizumab treatment is not sufficient to trigger a clinical or pathological response, it does induce significant changes in the immune phenotype. Peripheral blood flow cytometric analyses demonstrated that before administration of pembrolizumab, all patients expressed PD-1 on both CD4+ and CD8+ T-cell subsets, which is suggestive of an exhausted phenotype.17 Although we did not have a healthy donor cohort for directly comparing our results, the PD-1+ T-cell frequencies in this cohort of patients were similar to those previously reported and were increased compared with those in healthy controls.17,31 A subset of PBMCs also expressed PD-L1, whereas PD-L2 expression was not readily detectable, suggesting ligand availability for PD-1 signaling.17
The frequency of CD3+ T cells is diminished in the blood of patients with MPNs compared with healthy individuals,17 which could contribute to an impairment of T-cell tumoricidal activities against MPN stem and progenitor cells. We observed that administration of pembrolizumab led to an increase in peripheral blood T-cell abundance, although the extent of T-cell expansion was heterogeneous among patients, with patients 102, 103, and 104 being the most prominent. Moreover, the T-cell population showed features of activation by expressing CD38 and to a lesser extent HLA-DR in some of the patients after receiving pembrolizumab. However, which T-cell subsets (cytotoxic or regulatory T cells) express such activation markers remains to be evaluated. Of note, 2 of the patients in our cohort had CALR mutations, which were shown to induce T-cell responses in patients with MPNs.17,30 We previously demonstrated that mutated CALR-specific T-cell responses were restored in CALR+ patient 103 after administration of pembrolizumab,17 suggesting that PD-1 blockade may re-invigorate antitumor T-cell immunity in MPNs.
Next, we investigated the effect of PD-1 blockade on T-cell clonality in patients with MPNs. The increase in T-cell abundance was not necessarily accompanied by an increase in T-cell clonality. TCR Vβ sequencing of peripheral blood T cells demonstrated heterogeneous changes in clonality across patients upon administration of pembrolizumab, without significant population-wide changes. Notably, all patients tested had significantly expanded clones after 2 cycles of pembrolizumab treatment, and some of the clones remained expanded even after 6 cycles. However, clonal T-cell expansion was most pronounced after 2 cycles of treatment compared with 6 cycles, consistent with other studies in which PD-1/PD-L1 blockade–mediated increase in frequency of proliferating T cells peaked soon after the treatment and decreased gradually thereafter.5,32 We identified that some of the most abundant clones were shared across patients. Although the significantly expanded T cells as well as those shared across patients may be MPN specific, further experiments are needed to eliminate the possibility that they are bystanders recognizing unrelated antigens, such as those derived from common infections. Overall, these observations are consistent with the hypothesis that PD-1 blockade reinvigorates T cells in patients with MPNs.
To further evaluate the effects of pembrolizumab on the immune landscape, we performed proteomic immune profiling and demonstrated that several plasma proteins were differentially expressed upon pembrolizumab treatment, of which soluble PD-1 was the most prominent. Increased plasma PD-1 levels after therapy are associated with enhanced antitumor T-cell activity and improved survival in various cancers.33 Soluble PD-1, which may be produced by the shedding of membrane-bound PD-1 or by alternative splice variants, can bind to PD-L1 and PD-L2,34 abrogating their interaction with PD-1 on T cells. Soluble CD27 levels were also significantly increased upon pembrolizumab treatment. CD27, a co-stimulatory molecule expressed by T and NK cells upon activation, is required for the maintenance of antigen-specific T-cell responses, and soluble CD27 has been shown to enhance antitumor T-cell immunity, which correlated with overall survival in patients with metastatic cancer.35 After treatment with pembrolizumab, there was a significant increase in plasma CXCL9 and CXCL10, both of which are interferon-γ–inducible ligands of CXCR3 and mediate trafficking of activated T cells.36 Plasma CXCL9 and CXCL10 are associated with enhanced T-cell infiltration into tumors and therapeutic efficacy in various cancers.37-39
Plasma ARG-1 levels were significantly reduced after pembrolizumab treatment. ARG-1 is a hallmark of MDSC suppressive function.22 We and others have previously shown that MDSCs were significantly expanded in the peripheral blood of patients with MPNs,17,40 which could inhibit antitumor T-cell responses and interfere with the efficacy of T-cell–targeted therapies. Therefore, we investigated whether the reduced plasma ARG-1 levels correlated with a reduction in the MDSC populations in blood. However, the frequency of MDSCs in this cohort was not affected by treatment. This could be a result of the fact that we monitored MDSCs by using only cell surface markers (Lin–HLA-DR-CD11b+CD33+) but did not directly investigate the ARG-1 expression by MDSCs. In situ MDSC suppressive activity is restricted to the tumor site but not the periphery.41,42 Hence, it is possible that peripheral blood MDSCs are not the main source of ARG-1 production in MPNs. Together, these changes observed in the plasma of patients with MPNs treated with pembrolizumab suggest that PD-1 blockade promotes an immune milieu that augments antitumor T-cell immunity.
Further studies will continue to pursue the use of immunotherapy for MF. To this end, we will soon open a study in CALR+ patients with MPNs to test the safety and feasibility of a peptide-based vaccine targeting mutated CALR. Hence, combination therapies and earlier use of checkpoint blockade may be used to augment T-cell response to vaccination. In addition, it is conceivable that combination approaches with agents that currently show a signal of clinical activity in clinical trials, may also have the potential to overcome the immune exhausted phenotype observed in more advanced MPNs. Some such agents may include BET inhibitors that potently downregulate NF-kB–mediated pro-inflammatory cytokine expression.43 Combination with transforming growth factor-β blocking agents may also offer an opportunity to improve anti-PD-1 therapy in MPNs.44 AVID200 is a rational example of such an agent in clinical trials testing for MF (NCT03895112).
In summary, we report that treatment with pembrolizumab for patients with advanced MPNs did not result in clinical or BM pathologic response. While this manuscript was being prepared, the results of a vaccine-based immunotherapeutic approach31 also reported the lack of clinical responses. Importantly, changes suggestive of restored immune responses were similarly reported by both studies in the T-cell compartment and in our report, in the circulating immunomodulatory factors. The fact that these changes were not reflected in a clinical response strongly suggest that combination immunotherapeutic approaches, rather than monotherapy may be necessary to reverse the multifactorial mechanisms of immune suppression in MPNs.
Acknowledgments
Graphical abstract was created with BioRender.com.
This work was supported by an independent grant from Merck, a grant from the National Institutes of Health, National Cancer Institute Center Core Grant, Tisch Cancer Institute (C2P30CA196521-06), and by the Parker Institute for Cancer Immunotherapy.
Authorship
Contribution: G.H., C.C.B., N.Z., E.M., N.B., C.I.-R., and J.M. designed the study, analyzed the data, and wrote the manuscript; M.W., R.S., M.B.-N., K.J., J.E.F., and T.S. treated patients and reviewed and approved the manuscript; and M.S., S.M.E.J., N.B., H.M., M.D., L.S., and M.M. analyzed the data and reviewed and approved the manuscript.
Conflict-of-interest disclosure: J.M. received clinical research funding (paid to the institution) from Incyte, PharmaEssentia, CTI Bio, Celgene/Bristol Myers Squibb, Novartis, Merck, Kartos, Roche, and AbbVie and consulting fees from Incyte, Constellation, CTI Bio, Roche, Novartis, Celgene/Bristol Myers Squibb, PharmaEssentia, Kartos, and Sierra Oncology. G.H. received clinical research funding (paid to the institution) from Incyte, Merck, Bayer, and Constellation, consulting fees from Incyte, Constellation, Novartis, Celgene/Bristol Myers Squibb, Keros, and AbbVie, grant support from a K-12 Paul Calabresi Award (CA087723), and an American Society of Hematology Harold Amos Faculty Development Award. C.C.B. is a Bridge Scholar of the Parker Institute for Cancer Immunotherapy. N.B. is an extramural member of the Parker Institute for Cancer Immunotherapy, received research funds from Regeneron, Harbor Biomedical, DC Prime, and Dragonfly Therapeutics, and is on the advisory boards of Neon Therapeutics, Novartis, Avidea, Boehringer Ingelheim, Rome Therapeutics, Roswell Park Comprehensive Cancer Center, BreakBio, Carisma Therapeutics, CureVac, Genotwin, BioNTech, Gilead Therapeutics, Tempest Therapeutics, and the Cancer Research Institute. R.S. received grants from Novartis and consulting fees from AbbVie, Actinium, Agios, Argenx, Arog, Astellas, AstraZeneca, BioLineRx, Celgene, Daiichi-Sankyo, Elevate, GEMoaB, Janssen, Jazz Pharma, Macrogenics, Novartis, Otsuka, Pfizer, Hoffman LaRoche, Stemline, Syndax, Syntrix, Syros, Takeda, and Trovagene. The remaining authors declare no competing financial interests.
Correspondence: John Mascarenhas, Tisch Cancer Institute, Division of Hematology/Oncology, Icahn School of Medicine at Mount Sinai, One Gustave L. Levy Place, Box 1079, New York, NY 10029; e-mail: john.mascarenhas@mssm.edu.
References
Author notes
G.H. and C.C.B. are joint first authors.
C.I.-R. and J.M. are joint senior authors.
The full protocol will be made available upon request by sending an e-mail to John Mascarenhas at john.mascarenhas@mssm.edu.
The full-text version of this article contains a data supplement.









