Abstract
The constitutively active JAK2 V617F mutant is the major determinant of human myeloproliferative neoplasms (MPNs). We show that coexpression of murine JAK2 V617F and the murine thrombopoietin (Tpo) receptor (TpoR, c-MPL) in hematopoietic cell lines or heterozygous knock-in of JAK2 V617F in mice leads to down-modulation of TpoR levels. Enhanced TpoR ubiquitinylation, proteasomal degradation, reduced recycling, and maturation are induced by the constitutive JAK2 V617F activity. These effects can be prevented in cell lines by JAK2 and proteasome inhibitors. Restoration of TpoR levels by inhibitors could be detected in platelets from JAK2 inhibitor-treated myelofibrosis patients that express the JAK2 V617F mutant, and in platelets from JAK2 V617F knock-in mice that were treated in vivo with JAK2 or proteasome inhibitors. In addition, we show that Tpo can induce both proliferative and antiproliferative effects via TpoR at low and high JAK2 activation levels, respectively, or on expression of JAK2 V617F. The antiproliferative signaling and receptor down-modulation by JAK2 V617F were dependent on signaling via TpoR cytosolic tyrosine 626. We propose that selection against TpoR antiproliferative signaling occurs by TpoR down-modulation and that restoration of down-modulated TpoR levels could become a biomarker for the treatment of MPNs.
Introduction
The thrombopoietin (Tpo) receptor (c-MPL/TpoR) is crucial for megakaryocyte differentiation, platelet formation, and hematopoietic stem cell homeostasis.1-6 TpoR signaling relies mainly on Janus kinase 2 (JAK2),7-11 which also regulates traffic of the erythropoietin receptor (EpoR) and TpoR.10,12 On Tpo binding to TpoR, JAK2 becomes activated and phosphorylates cytosolic TpoR tyrosine residues, which attract signaling molecules that activate signaling via STAT3/5, MAPK, and PI3K pathways.7,13-17 After activation, the receptor is internalized and then degraded by the proteasome and lysosome pathways, but also a substantial fraction is recycled back to the cell surface.10,18-20
Myeloproliferative neoplasms (MPNs) are malignant conditions arising from hematopoietic stem cells (HSCs) harboring molecular defects that promote excessive and cytokine-independent formation of mature myeloid blood cells. The unique somatic acquired JAK2 V617F mutation is shared by more than 95% of polycythemia vera and more than 50% of essential thrombocythemia patients.21-24 The pseudokinase domain V617F mutation constitutively activates signaling,21 via formation of active complexes with receptors, such as EpoR and TpoR.
A seminal observation was represented by the post-translational down-regulation and impaired maturation of TpoR (c-MPL) in megakaryocytes and platelets of patients with MPNs.25-27 In contrast, JAK2 strongly enhances maturation and stability of the cell-surface mature form of TpoR.10 Here we asked whether JAK2 V617F can influence the traffic, maturation, and stability of TpoR, in cell lines, in JAK2 V617F knock-in mice, and in MPN patients that harbor JAK2 V617F.
Methods
cDNA constructs, retroviral transduction
Murine JAK2, murine TpoR, and mutants thereof were cloned into pREX-IRES-CD4 or pMX-IRES-green fluorescent protein (GFP) bicistronic retroviral vectors.10 TpoR contains an amino-terminal hemagglutinin tag (HA).12 The human IL9Rα was subcloned into the pREX-IRES-CD2 vector. Mutants were generated using the QuickChange Site-Directed Mutagenesis Kit (Stratagene) and verified by sequencing. Retroviral supernatants were generated in BOSC 23 cells.28 After retroviral transduction of Ba/F3 cells, top 15% of the populations of cells expressing GFP or/and CD4 were isolated by cell sorting.
Cell proliferation assays
Cell proliferation was measured by the CellTiter 96 Non-Radioactive Cell Proliferation Assay or CellTiter-Glo Luminescent Cell Viability Assay (Promega) and/or using Coulter Z1 cell counter. Cells were plated at 5000 cells/well in RPMI containing 10% FBS. For assessment of autonomous growth, cells were washed and placed in RPMI medium containing 10% FBS. Recombinant murine Tpo was from R&D Systems.
Surface expression of HA-tagged wild-type TpoR and TpoR mutants
Cell surface HA-TpoR was determined by flow cytometry using monoclonal anti-HA antibodies (Covance; 10 μg/mL) and R-PE–conjugated donkey F(ab′)2 anti–mouse IgG secondary antibody (12.5 μg/mL).12 AG490, JAK inhibitor 1 (Calbiochem), TG101209, and AZD1480 (SynMed Chem), UO126 and PD98054 (MEK inhibitors), SP600125 (JNK inhibitor), SB203580 (p38 inhibitor), the PI3K inhibitor (Ly294002; all from Calbiochem), or the mTOR inhibitor rapamycin (Sigma-Aldrich) were added 20 hours before FACS. Trypan blue exclusion test was performed to monitor toxicity with Invitrogen Countess counter.
Immunoprecipitation and immunoblots
Ba/F3 cells expressing the TpoR and/or JAK2 mutants were lysed and processed for immunoprecipitation with anti-HA antibody (Roche Diagnostics) and Western blotting as described.28 Western blotting antibodies were directed against: HA (Roche Diagnostics), JAK2 (Upstate Biotechnology), β-actin (Sigma-Aldrich), anti-FLAG M2 (Sigma-Aldrich), anti-MPI (TpoR; Upstate Biotechnology and Genentech), anti–poly/mono-ubiquitin (Enzo Life Sciences).
Cell-surface biotinylation followed by TpoR cell-surface immunoprecipitation, recycling assays
Stably transduced Ba/F3 expressing TpoR with or without JAK2wt or JAK2 V617F were incubated in PBS containing 1.5 mg/mL of sulfo-NHS-biotin (Thermo Scientific) for 30 minutes at room temperature. After cell-surface biotinylation, cells were washed 3 times with PBS containing 100mM glycine and stimulated or not with 25 ng/mL Tpo for different times followed or not by removal of Tpo. For surface immunoprecipitation, cells were incubated with anti-HA antibodies at 4°C for 1 hour, washed, lysed, precipitated with Protein G-Sepharose beads, and analyzed by Western blot with anti–Biotin/HRP (New England Biolabs) and anti-HA.
Ubiquitinylation of cell-surface TpoR
HEK-293 derived BOSC 23 cells were transfected with HA-tagged wild-type or mutant-TpoR and FLAG-tagged Ub using lipofectamine 2000 (Invitrogen). After 48 hours, cells were incubated with bio-Tpo (R&D Systems; 50 ng/mL) for 5 minutes at room temperature and for another 15 minutes at 37°C, then cells were washed with cold PBS, resuspended in lysis buffer and incubated with streptavidin-conjugated magnetic beads (Dynabeads, Invitrogen) for 1 hour at 4°C. Beads were washed and resuspended in 1× Laemmli buffer and supernatants were subjected to Western blotting for detection of HA-TpoR and Flag-Ubiquitin.
Endo-H and proteinase K digestions
Ba/F3 cells expressing different TpoR and JAK2 constructs were processed by immunoprecipitation and Endoglycosidase-H (Endo-H) digestion and assessed by Western blotting, as described.10,12 Proteinase K (0.5 mg/mL) digestion for 30 minutes at 4°C was performed on live cells on ice in PBS. The cells were lysed in Laemmli buffer after 3 washes in PBS containing 2mM phenylmethylsulfonyl fluoride.
Confocal microscopy
Ba/F3 cells grown on poly–L-lysine–coated coverslips were fixed with 4% paraformaldehyde for 20 minutes, permeabilized with 0.05% saponin (Sigma-Aldrich), and stained at room temperature with anti-HA antibodies followed by goat anti–mouse IgG linked to Alexa-568 (Invitrogen).10 Preparations were examined with an Axiovert confocal microscope (Carl Zeiss) coupled to MRC 1024 equipment (Bio-Rad) using a Plan-Apochromat 63×/1.4 oil DIC objective. Image acquisitions were made with the Lasersharp 2000 (Bio-Rad) acquisition software.
Mouse bone marrow transfer experiments
Bone marrow cells isolated from mice C57Bl6 mice or from JAK2 V617F knock-in mice29 were injected (1 × 106) into 6- to 8-week-old C57Bl6 lethally irradiated mice.21,30,31 Platelets were isolated from peripheral blood of reconstituted mice, and levels of TpoR were assessed by Western blot using an anti-MPL antibody (hamster) kindly provided by Genentech and in parallel by anti–human MPI (TpoR) from Upstate Biotechnology.
Real-time quantitative PCR
Total RNA was isolated with the RNeasy kit (QIAGEN) following the manufacturer's instructions. Quantitative real-time PCR has been performed using the following RT primers: GTG GCA GTT TCC TGC ACA CTA CA (Mpl-E10-S); CAG TGT CCC TAA GGT ACT GGC CTA (Mpl-E11-AS). Quantities of TpoR are normalized to β-actin in each sample. β-Actin was amplified with the following primers: CCT GGC ACC CAG CAC AAT (ActB-S); GGG CCG GAC TCG TCA TAC T (ActB-AS).
Patients
Peripheral blood was obtained from patients with primary myelofibrosis-expressing JAK2 V617F mutant before and after compassionate treatment with ruxolitinib (INCB018424). Approval was obtained from the institutional review board at the Université Catholique de Louvain. Platelets were isolated from peripheral blood and levels of TpoR were assessed by Western blot after lysis in 1% NP40 buffer28 using an anti–human MPI (TpoR) from Upstate Biotechnology.
Results
JAK2 V617F down-modulates cell surface and total TpoR levels
We first coexpressed in Ba/F3 cells TpoR with either JAK2wt or JAK2 V617F. Ba/F3 cells are IL-3–dependent murine proB cells that can be rendered dependent on several cytokines, provided the specific receptor is expressed. Our previous work indicated that JAK2 strongly enhances cell-surface and total levels of TpoR by enhancing the stability of the mature Endo-H–resistant form of the receptor.10 Another cytokine receptor, the EpoR, requires JAK2 for cell-surface expression, but the effect of JAK2 is only to enhance the maturation of the receptor (Endo-H–resistant form), without increasing the total receptor levels.10,12 We then asked whether JAK2 V617F would also modulate traffic of EpoR or TpoR.
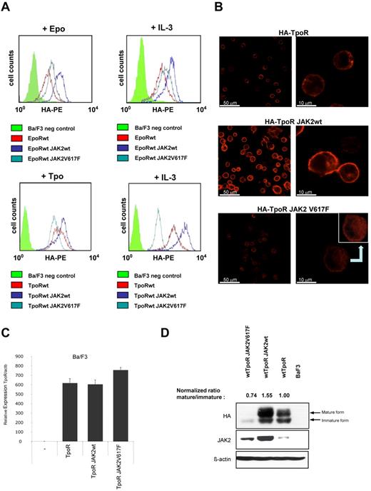
Ba/F3 cells maintained in medium supplemented with IL-3 were first transduced with bicistronic retroviruses coding for HA-tagged EpoR or TpoR and GFP and sorted for equal GFP expression levels. Subsequently, cells were transduced with bicistronic retroviruses coding for JAK2 or JAK2 V617F and a truncated human CD4, as a marker, and sorted for equivalent CD4 levels, as described.10 Levels of exogenously expressed JAK2wt and JAK2 V617F were similar and amounted to 4- to 5-fold higher levels than endogenous JAK2 levels. Figure 1A (top panel left) shows that JAK2 enhanced, as previously described, the cell surface levels of HA-EpoR and HA-TpoR. In the case of the EpoR, expression of JAK2 V617F also enhanced cell-surface levels of the receptor, but to somewhat lower extents than JAK2wt, possibly because of constitutive internalization.
JAK2 V617F expression leads to down-modulation of cell-surface and total TpoR protein. (A) Flow cytometric assessment of cell-surface HA-TpoR levels. Ba/F3 cells retrovirally transduced with the JAK2wt or JAK2 V617F were sorted to equivalent CD4 levels, as a truncated CD4 molecule is also coded by the bicistronic pMX retrovirus. Cells were subsequently transduced with bicistronic pMX viruses coding for TpoR or EpoR and GFP and were sorted for equivalent GFP levels. Shown are Ba/F3 cells maintained in medium supplemented with IL-3, Epo (for EpoR cells), and Tpo (for TpoR cells). Detection of cell-surface HA was performed using monoclonal anti-HA antibodies and R-PE–conjugated donkey F(ab′)2 anti–mouse IgG secondary antibody. At least of 10 000 events were analyzed for each flow cytometric measurement. (B) Confocal immunofluorescence analysis of cells expressing the indicated HA-TpoR and JAK2 constructs. Cells were fixed with 4% paraformaldehyde and permeabilized with 0.05% saponin. After quenching of autofluorescence and blocking nonspecific labeling, detection of HA-TpoR was performed with monoclonal anti-HA antibodies and goat anti–mouse IgG linked to Alexa-568 secondary antibody. Bottom right panel: Image with artificially increased luminosity (+40%) and contrast (+40%). (C) Quantitative PCR determining the levels of expression of TpoR mRNA in the indicated cell lines. (D) Western blot analysis with anti-HA antibodies, anti-JAK2, and anti–β-actin antibodies of Ba/F3 cells expressing the indicated TpoR and JAK2 constructs and maintained in medium supplemented with IL-3 (cells shown in panel A bottom right panel, +IL-3). Normalized ratio mature/immature TpoR bands were calculated after dividing the densitometric measurement of the intensities of mature and immature bands (ratio) and normalizing to the ratio in Ba/F3 wtTpoR cells.
JAK2 V617F expression leads to down-modulation of cell-surface and total TpoR protein. (A) Flow cytometric assessment of cell-surface HA-TpoR levels. Ba/F3 cells retrovirally transduced with the JAK2wt or JAK2 V617F were sorted to equivalent CD4 levels, as a truncated CD4 molecule is also coded by the bicistronic pMX retrovirus. Cells were subsequently transduced with bicistronic pMX viruses coding for TpoR or EpoR and GFP and were sorted for equivalent GFP levels. Shown are Ba/F3 cells maintained in medium supplemented with IL-3, Epo (for EpoR cells), and Tpo (for TpoR cells). Detection of cell-surface HA was performed using monoclonal anti-HA antibodies and R-PE–conjugated donkey F(ab′)2 anti–mouse IgG secondary antibody. At least of 10 000 events were analyzed for each flow cytometric measurement. (B) Confocal immunofluorescence analysis of cells expressing the indicated HA-TpoR and JAK2 constructs. Cells were fixed with 4% paraformaldehyde and permeabilized with 0.05% saponin. After quenching of autofluorescence and blocking nonspecific labeling, detection of HA-TpoR was performed with monoclonal anti-HA antibodies and goat anti–mouse IgG linked to Alexa-568 secondary antibody. Bottom right panel: Image with artificially increased luminosity (+40%) and contrast (+40%). (C) Quantitative PCR determining the levels of expression of TpoR mRNA in the indicated cell lines. (D) Western blot analysis with anti-HA antibodies, anti-JAK2, and anti–β-actin antibodies of Ba/F3 cells expressing the indicated TpoR and JAK2 constructs and maintained in medium supplemented with IL-3 (cells shown in panel A bottom right panel, +IL-3). Normalized ratio mature/immature TpoR bands were calculated after dividing the densitometric measurement of the intensities of mature and immature bands (ratio) and normalizing to the ratio in Ba/F3 wtTpoR cells.
In contrast to the EpoR situation, TpoR was strongly down-modulated by JAK2 V617F coexpression. JAK2 V617F actually down-modulated TpoR to levels lower than those of Ba/F3 TpoR cells (where only endogenous JAK2 levels are present, and at equal GFP expression levels; Figure 1A bottom panel). Down-modulation was less pronounced when cells were selected for proliferation in Tpo-containing medium (Figure 1A bottom panel left), possibly reflecting the requirement for a cytokine (Tpo) for survival and proliferation. Confocal immunofluorescence microscopy images show decreased decoration of the cell surface and intracellular vesicles (possibly Golgi vesicles)10 with anti-HA antibodies (Figure 1B). A punctate perinuclear intracellular staining was characteristic of HA-TpoR in the presence of JAK2 V617F (Figure 1B, and see inset in bottom right panel), suggesting that TpoR traffic was significantly altered by JAK2 V617F. Cells expressing JAK2 V617F did not exhibit down-modulation of endogenous IL-3 receptor α subunit on their surface (supplemental Figure 1, available on the Blood Web site; see the Supplemental Materials link at the top of the online article), suggesting that down-modulation of TpoR is not a nonspecific phenomenon.
We then examined whether TpoR mRNA levels were decreased on coexpression of JAK2 V617F. This was not the case, as shown in Figure 1C, whereas total HA-TpoR protein levels were decreased. The upper band of the TpoR doublet, representing the mature Endo-H–resistant form10 was detected, under conditions of similar GFP expression (Figure 1D). Although JAK2 strongly enhanced the half-life of the mature TpoR form, JAK2 V617F coexpression led to an increase in the immature form and a decrease in the half-life of the mature TpoR form, compared with Ba/F3 TpoR cells or Ba/F3 TpoR JAK2 cells (supplemental Figure 2). In the presence of JAK2wt, we could detect a stabilization of the mature TpoR band that lasted more than 25 hours. In contrast, for Ba/F3 TpoR cells, the half-life of the mature TpoR band was approximately 5 hours. We confirmed the differential sensitivity of the 2 TpoR bands to Endo-H, with the heavier band being resistant and the lighter band being sensitive to Endo-H (supplemental Figure 3A). Thus, coexpression of JAK2 V617F leads to selection for cells that exhibit down-modulation of TpoR and impaired maturation. Furthermore, uniquely the mature form of the receptor was sensitive to proteinase K digestion of live cells (supplemental Figure 3B), indicating the Endo-H–resistant mature form is at the cell surface.
TpoR down-modulation by JAK2 V617F involves an inhibition of receptor recycling
TpoR was reported to be a recycling receptor,18 with JAK2 and TYK2 enhancing receptor recycling and preventing its degradation.10 Two mechanisms might contribute to TpoR surface reappearance: (1) recovery of the internalized receptor back to the cell surface (true recycling); or (2) traffic of new mature intracellularly stored TpoR to the cell surface in exchange for internalized receptor. To distinguish between these possibilities, we surface biotinylated Ba/F3 cells that expressed TpoR, TpoR and JAK2, and TpoR and JAK2 V617F. Treatment of cells with Tpo for 15 minutes leads to receptor down-modulation, whereas Tpo treatment for 60 minutes, leads to disappearance of cell-surface TpoR, as assessed by immunoprecipitation with an anti-HA antibody and Western blotting with anti-biotin antibodies coupled with HRP (or anti-biotin–HRP). Tpo was removed, and then we followed the recovery of cell-surface TpoR, especially of biotinylated TpoR, which is diagnostic for internalized receptor, as only cell-surface TpoR had access to biotinylation (Figure 2A). In Ba/F3 TpoR cells, the HA-TpoR band reappeared 15 minutes after Tpo removal; this band was also labeled by biotin, thus establishing that an internalized chain, coming from the biotinylated surface, was actually recycled back to the cell surface. Similarly, recycling could be detected, even to a higher extent in TpoR JAK2 cells, as expected by previous reports showing that JAK2 promotes receptor recycling10 (Figure 2A middle panel). In contrast, for TpoR JAK2 V617F cells, we could not detect the reappearance of the biotinylated TpoR band (Figure 2A bottom panel). Thus, JAK promotes TpoR recycling, whereas JAK2 V617F impairs and decreases total and mature TpoR levels.
Effects of JAK2wt and JAK2 V617F on TpoR protein processing and recycling. (A) Recycling of biotinylated cell-surface TpoR after ligand addition and removal was assessed after cell-surface biotinylation, as described in “Cell-surface biotinylation followed by TpoR cell-surface immunoprecipitation, recycling assays.” After cell-surface biotinylation, cells were treated or not with Tpo for the indicated times; then Tpo was removed for 15 minutes. Cells were surface immunoprecipitated by incubating cells at 4°C with anti-HA for 1 hour. After extensive washing to remove unbound anti-HA, cells were lysed in 1% NP40 buffer. Immune complexes of anti-HA and surface proteins were precipitated by Protein G-Sepharose beads. Samples were denatured by boiling in Laemmli buffer and analyzed by Western blotting with anti-HA or anti-biotin antibodies coupled to HRP to detect biotinylated (cell-surface) proteins. Vertical line(s) have been inserted to indicate a repositioned gel lane. (B) Confocal imaging of the TpoR in the indicated Ba/F3 cells permeabilized with saponin in the presence or absence of an overexpressed JAK2wt or JAK2 V617F. Transferrin/Alexa-488 (left panel) was absorbed, internalized, and recycled by the cells for 25 minutes at 37°C. After paraformaldehyde fixation, staining for the receptor was performed using anti-HA antibody and a secondary antibody labeled with Alexa-568. Ba/F3 cells expressing TpoR alone or with JAK2 show partial colocalization between TpoR and transferrin. In contrast, Ba/F3 TpoR JAK2 V617F shows no colocalization of TpoR with transferrin. TpoR expressed in JAK2 V617F cells exhibits an intracellular distribution and low cell-surface localization.
Effects of JAK2wt and JAK2 V617F on TpoR protein processing and recycling. (A) Recycling of biotinylated cell-surface TpoR after ligand addition and removal was assessed after cell-surface biotinylation, as described in “Cell-surface biotinylation followed by TpoR cell-surface immunoprecipitation, recycling assays.” After cell-surface biotinylation, cells were treated or not with Tpo for the indicated times; then Tpo was removed for 15 minutes. Cells were surface immunoprecipitated by incubating cells at 4°C with anti-HA for 1 hour. After extensive washing to remove unbound anti-HA, cells were lysed in 1% NP40 buffer. Immune complexes of anti-HA and surface proteins were precipitated by Protein G-Sepharose beads. Samples were denatured by boiling in Laemmli buffer and analyzed by Western blotting with anti-HA or anti-biotin antibodies coupled to HRP to detect biotinylated (cell-surface) proteins. Vertical line(s) have been inserted to indicate a repositioned gel lane. (B) Confocal imaging of the TpoR in the indicated Ba/F3 cells permeabilized with saponin in the presence or absence of an overexpressed JAK2wt or JAK2 V617F. Transferrin/Alexa-488 (left panel) was absorbed, internalized, and recycled by the cells for 25 minutes at 37°C. After paraformaldehyde fixation, staining for the receptor was performed using anti-HA antibody and a secondary antibody labeled with Alexa-568. Ba/F3 cells expressing TpoR alone or with JAK2 show partial colocalization between TpoR and transferrin. In contrast, Ba/F3 TpoR JAK2 V617F shows no colocalization of TpoR with transferrin. TpoR expressed in JAK2 V617F cells exhibits an intracellular distribution and low cell-surface localization.
Next, we assessed recycling by confocal microscopy in cells that coexpress TpoR and JAK2 V617F. Normally, TpoR colocalizes with fluorescent transferrin in Ba/F3 cells, a phenomenon that is enhanced by expression of JAK2.10 Cells are treated with Alexa-488 labeled transferrin for 25 minutes at 37°C to allow transferrin adsorption, internalization, and entry into the recycling compartment. Cells were fixed with 4% paraformaldehyde, permeabilized with 0.05% saponin and HA-TpoR, was detected using antibodies labeled with Alexa-568. As shown in Figure 2B, the colocalization between recycling transferrin (green) and HA-TpoR (red) was evident for Ba/F3 TpoR JAK2 cells (Figure 2B middle panel) and to a lesser extent for Ba/F3 TpoR cells (top panel), as previously reported.10 In contrast, in Ba/F3 TpoR JAK2 V617F cells, there was no overlap between recycling transferrin and HA-TpoR (Figure 2B bottom panel).
JAK2 V617F-induced TpoR down-modulation is mediated by receptor ubiquitinylation and degradation by the proteasome and lysosome pathways
The mechanisms of Tpo-induced down-modulation of TpoR involve proteasome and lysosome-mediated degradation.10,19 Because JAK2 V617F exerts an opposite effect to JAK2, mainly to inhibit receptor recycling, we examined the fate of the nonrecycled receptor.
When a combination of lysosome inhibitors (E64, leupeptin, pepstatin A) or NH4Cl was used in steady-state growing cells, we could detect no restoration of cell surface TpoR levels (Figure 3A), whereas Western blotting of the same cell samples showed that lysosome inhibitors weakly increased the levels of the mature TpoR (Figure 3C). In contrast, proteasome inhibitors, such as MG132, epoxomicin, or bortezomib (Velcade), significantly restored cell surface TpoR levels (Figure 3A) and increased total and mature TpoR levels, (Figure 3C). Interestingly, MG132 was stronger than epoxomicin or bortezomib at restoring cell surface levels, although it was weaker in restoring total TpoR protein levels; the basis for this differences remains to be established.
Effects of lysosome and proteasome inhibitors on TpoR cell-surface and total levels in JAK2 V617F cells. (A) Flow cytometric assessment of cell-surface HA-TpoR levels of Ba/F3 TpoR JAK2 V617F treated or not with the indicated inhibitors. Shown are averages of at least 3 independent experiments ± SD. Each experiment reflected analysis of 10 000 cells. **Two-tailed P < .01. (B) The indicated Ba/F3 cells were treated with 20 μg/mL cycloheximide for 20 hours or not and simultaneously treated with a combination of lysosome inhibitors (10μM, E64, 10μM pepstatin A, and 200μM leupeptin) or 10μM MG132 proteasome inhibitor. Shown are Western blot analyses for HA-TpoR and β-actin. (C) Western blot analysis with anti-HA antibodies and anti–β-actin antibodies of Ba/F3 TpoR JAK2 V617F cells treated with the indicated inhibitors for 20 hours. The densitometric ratios between the mature and immature TpoR bands were normalized to that of untreated cells.
Effects of lysosome and proteasome inhibitors on TpoR cell-surface and total levels in JAK2 V617F cells. (A) Flow cytometric assessment of cell-surface HA-TpoR levels of Ba/F3 TpoR JAK2 V617F treated or not with the indicated inhibitors. Shown are averages of at least 3 independent experiments ± SD. Each experiment reflected analysis of 10 000 cells. **Two-tailed P < .01. (B) The indicated Ba/F3 cells were treated with 20 μg/mL cycloheximide for 20 hours or not and simultaneously treated with a combination of lysosome inhibitors (10μM, E64, 10μM pepstatin A, and 200μM leupeptin) or 10μM MG132 proteasome inhibitor. Shown are Western blot analyses for HA-TpoR and β-actin. (C) Western blot analysis with anti-HA antibodies and anti–β-actin antibodies of Ba/F3 TpoR JAK2 V617F cells treated with the indicated inhibitors for 20 hours. The densitometric ratios between the mature and immature TpoR bands were normalized to that of untreated cells.
We next tested whether TpoR down-modulation could be reversed by lysosome and proteasome inhibitors in cells where protein synthesis was blocked. We could not detect an effect of lysosome inhibitors on the TpoR half-life in either JAK2 or JAK2 V617F cells, consistent with previous data on cells expressing TpoR and JAK2.10 Lysosome inhibitors were active in Ba/F3 cells because they enhanced EpoR levels in Ba/F3 EpoR cells (compare second to the fourth lane of top panel of Figure 3B), as expected, because EpoR is degraded by the lysosome and proteasome pathways.32 Proteasome inhibitors, such as MG132 or epoxomicin, were able to significantly enhance TpoR levels in JAK2 V617F cells treated with cycloheximide. Altogether, these data indicate that proteasome inhibitors can reverse down-modulation of TpoR by JAK2 V617F both in steady-state growing cells and in conditions of protein synthesis inhibition, whereas lysosome inhibitors can only weakly increase newly produced intracellular mature TpoR.
JAK2 V617F induces constitutive ubiquitinylation of TpoR
Results in Figure 3 led us to ask whether the TpoR is ubiquitinylated when coupled to JAK2 V617F. We subjected Ba/F3 cells coexpressing TpoR with JAK2wt or with JAK2 V617F to immunoprecipitation with anti-HA antibodies and Western blotting with anti–poly/mono-ubiquitin antibodies (Figure 4A). We detected the ubiquitinylated TpoR at molecular weights compatible essentially with poly-ubiquitinylated receptor (120-160 kDa, when TpoR is 90-95 kDa; Figure 4A). Interestingly, whereas levels of receptor were the highest in JAK2 cells, the highest level of ubiquitinylated receptor was detected in JAK2 V617F cells (Figure 4A).
TpoR down-regulation induced by JAK2 V617F is promoted by proteasome degradation through stronger receptor ubiquitinylation in cell lines and in platelets from JAK2 V617F knock-in mice. In vivo proteasome inhibitor treatment restored TpoR levels. (A) The indicated Ba/F3 cell lines were lysed in 1% NP40 buffer, immunoprecipitated with anti-HA, and subjected to Western blotting with anti-HA antibodies or anti–polyubiquitin/monoubiquitin antibodies. Vertical line(s) have been inserted to indicate a repositioned gel lane. (B) HEK293-derived BOSC cells were transfected with the indicated TpoR and JAK2 constructs and with or without Flag-tagged ubiquitin. Two days after transfection, cells were treated with biotinylated Tpo (bio/Tpo) for 5 minutes at room temperature and 15 minutes at 37°C. Cells were lysed in 1% NP40 buffer, incubated streptavidin beads for 1 hour at 4°C. Beads were extensively washed and lysed in Laemmli buffer. Western blot was performed with anti-HA, anti-Flag, and anti–β-actin antibodies. In parallel, total cell lysates of the transfected cells were analyzed by Western blotting. (C) Left panel: Schematic representation of the TpoR cytosolic region that contains the 2 lysine K40 and K60 residues potentially involved in ubiquitinylation and the 2 leucine L54 and L55 residues involved in internalization. Right panel: HEK293-derived BOSC cells were transfected with the indicated TpoR constructs and Flag-tagged ubiquitin or empty vector. Two days after transfection, cells were stimulated with 50 ng/mL Tpo for 20 minutes. Cells were lysed in Laemmli buffer and examined by Western blotting with anti-HA, anti-Flag (for Flag-ubiquitin), or anti–β-actin. (D) Western blot analysis of platelet extracts from the indicated mice with anti-Mpl (TpoR; UBI) and anti–β-actin antibodies. JAK2wt-1 and JAK2wt-2 mice are wild-type C57Bl6 mice, KI/JAK2V617F-6 and -7 are heterozygous JAK2 V617F knock-in mice, JAK2wt-3 and JAK2wt-4 are C57Bl6 mice reconstituted with bone marrow from wild-type mice, whereas KI/JAK2V617F-7 and -8 are mice reconstituted with bone marrow from heterozygous JAK2 V617F knock-in mice. (E) Western blot analysis of paired platelet samples collected before and after drug treatment from the same KI-JAK2 V617F mouse. Mice were treated either with vehicle control (KI-JAK2 V617F-13) or bortezomib (0.5 mg/kg; KI-JAK2 V617F-14) during 2 weeks by intraperitoneal injections. (F) Western blot analysis of platelet extracts from the indicated mice that were reconstituted with bone marrow from JAK2 V617F KI mice. Mice were treated either with vehicle (KI/JAK2 V617F-9) or bortezomib (KI/JAK2 V617F-10, -11, and -12). Mice were treated for 2 weeks (twice per week) with intraperitoneal injections of the proteasome inhibitor bortezomib (0.5 mg/kg).
TpoR down-regulation induced by JAK2 V617F is promoted by proteasome degradation through stronger receptor ubiquitinylation in cell lines and in platelets from JAK2 V617F knock-in mice. In vivo proteasome inhibitor treatment restored TpoR levels. (A) The indicated Ba/F3 cell lines were lysed in 1% NP40 buffer, immunoprecipitated with anti-HA, and subjected to Western blotting with anti-HA antibodies or anti–polyubiquitin/monoubiquitin antibodies. Vertical line(s) have been inserted to indicate a repositioned gel lane. (B) HEK293-derived BOSC cells were transfected with the indicated TpoR and JAK2 constructs and with or without Flag-tagged ubiquitin. Two days after transfection, cells were treated with biotinylated Tpo (bio/Tpo) for 5 minutes at room temperature and 15 minutes at 37°C. Cells were lysed in 1% NP40 buffer, incubated streptavidin beads for 1 hour at 4°C. Beads were extensively washed and lysed in Laemmli buffer. Western blot was performed with anti-HA, anti-Flag, and anti–β-actin antibodies. In parallel, total cell lysates of the transfected cells were analyzed by Western blotting. (C) Left panel: Schematic representation of the TpoR cytosolic region that contains the 2 lysine K40 and K60 residues potentially involved in ubiquitinylation and the 2 leucine L54 and L55 residues involved in internalization. Right panel: HEK293-derived BOSC cells were transfected with the indicated TpoR constructs and Flag-tagged ubiquitin or empty vector. Two days after transfection, cells were stimulated with 50 ng/mL Tpo for 20 minutes. Cells were lysed in Laemmli buffer and examined by Western blotting with anti-HA, anti-Flag (for Flag-ubiquitin), or anti–β-actin. (D) Western blot analysis of platelet extracts from the indicated mice with anti-Mpl (TpoR; UBI) and anti–β-actin antibodies. JAK2wt-1 and JAK2wt-2 mice are wild-type C57Bl6 mice, KI/JAK2V617F-6 and -7 are heterozygous JAK2 V617F knock-in mice, JAK2wt-3 and JAK2wt-4 are C57Bl6 mice reconstituted with bone marrow from wild-type mice, whereas KI/JAK2V617F-7 and -8 are mice reconstituted with bone marrow from heterozygous JAK2 V617F knock-in mice. (E) Western blot analysis of paired platelet samples collected before and after drug treatment from the same KI-JAK2 V617F mouse. Mice were treated either with vehicle control (KI-JAK2 V617F-13) or bortezomib (0.5 mg/kg; KI-JAK2 V617F-14) during 2 weeks by intraperitoneal injections. (F) Western blot analysis of platelet extracts from the indicated mice that were reconstituted with bone marrow from JAK2 V617F KI mice. Mice were treated either with vehicle (KI/JAK2 V617F-9) or bortezomib (KI/JAK2 V617F-10, -11, and -12). Mice were treated for 2 weeks (twice per week) with intraperitoneal injections of the proteasome inhibitor bortezomib (0.5 mg/kg).
The ubiquitinylation of TpoR was also examined in transiently transfected HEK-derived BOSC cells that were subsequently stimulated with biotinylated Tpo, which also was used to pull down the cell-surface receptor. As shown in Figure 4B, in the presence of both biotinylated Tpo and FLAG-tagged ubiquitin, the receptor was poly-ubiquitinylated (bands at > 160 kDa), and this effect was the strongest when JAK2 V617F was coexpressed. There was a reciprocal relationship between levels of receptor ubiquitinylation and total TpoR protein levels, further establishing that ubiquitinylation promotes receptor degradation.
Next, 2 TpoR mutants were constructed: (1) where both cytosolic domain K544 and K564 residues were mutated to arginine (KKRR) and (2) where only K564 was substituted by arginine (KR; Figure 4C left panel). At the same time, we constructed a receptor that is deficient in internalization, where the di-leucine motif LL (Leu558, Leu559) was mutated to AA (LL to AA).18 First, we showed that in transiently transfected BOSC cells, the KK to RR mutation inhibits both ubiquitinylation of the receptor and its degradation, indicating that direct ubiquitinylation leads to degradation (Figure 4C right panel). The internalization-defective receptor TpoR LL to AA was also partially resistant to degradation. Second, we tested whether these TpoR mutants were down-modulated when stably expressed in Ba/F3 JAK2 V617F cells. To be comparable with Figure 1A, we tested cells maintained in medium supplemented with IL-3 or with Tpo. A clear protection from down-modulation was detected especially in IL-3 with the lysine mutants, and a weak protection with the internalization mutant (supplemental Table 1). These data support the notion that constitutive ubiquitinylation and degradation of TpoR are major contributors to the down-modulation effect induced by JAK2 V617F.
Down-modulation of TpoR protein levels in platelets from JAK2 V617F knock-in mice and restoration of TpoR levels by in vivo treatment with a proteasome inhibitor
Our results in cell lines predict that mice that express JAK2 V617F should exhibit down-modulation of TpoR protein levels in platelets. We used the JAK2 V617F knock-in model (KI-JAK2 V617F), where an endogenous JAK2 V617F heterozygous state is achieved constitutively.29 As expected, the KI-JAK2 V617F mice show splenomegaly associated with increased levels of thymocytes, erythrocytes, and leukocytes (supplemental Figure 4A). As shown in Figure 4D for 2 knock-in mice (mice KI/JAK2 V617F-5 and -6), we detected significant lower protein levels of TpoR than in control mice. The same result was obtained when we examined mice reconstituted with bone marrow from JAK2 V6717F heterozygous knock-in mice (mice KI/JAK2V617F-7 and -8; Figure 4D). Two distinct anti-TpoR antibodies were used for Western blotting and the same result was obtained.
We then asked whether in vivo treatment with a proteasome inhibitor could restore the down-modulated TpoR levels. For such an in vivo treatment, we used Velcade (bortezomib), which is an approved drug for several indications and was used in mouse models of Tpo-induced myeloid proliferation and myelofibrosis.33 As shown in Figure 4E, paired predrug and postdrug treatment samples were assessed from the same mouse after a 2-week treatment (2 intraperitoneal injections per week) with bortezomib (0.5 mg/kg). Contrary to the mouse treated with vehicle control (KI-JAK2 V617F-13), the bortezomib treatment leads to restoration of TpoR expression (KI-JAK2 V617F-14) without affecting the platelet count in peripheral blood (supplemental Figure 4B). Furthermore, as shown in Figure 4F, levels of platelet TpoR protein were significantly up-regulated by the 2-week bortezomib treatment compared with vehicle-control mouse KI-JAK2 V617F-9. Thus, proteasomal inhibition can be efficient in vivo to counteract the down-modulating effects of JAK2 V617F in the heterozygous knock-in model.
Down-modulation of TpoR by JAK2 V617F depends on JAK2 kinase activity: in vivo treatment with a JAK2 inhibitor restores platelet TpoR protein levels
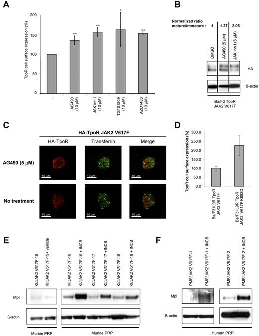
We tested the effect of ATP-competitive JAK2 inhibitors on TpoR traffic in cells expressing JAK2 V617F. AG490,34 JAK inhibitor 1,35 AZD1480,36 and TG10120937 were all able to restore cell-surface levels of TpoR in Ba/F3 TpoR JAK2 V617F cells (Figure 5A), although they did not increase TpoR levels in Ba/F3 TpoR or Ba/F3 TpoR JAK2 cells (not shown). This was evident not only by flow cytometric detection of the NH2-terminal HA tag of TpoR (Figure 5A), but also by confocal immunofluorescence on fixed and permeabilized cells (Figure 5C), indicating that the restoration also concerned the intracellular TpoR pools. Indeed, AG490, JAK inhibitor I (Figure 5B), and the other JAK2 inhibitors (not shown) restored the mature band of TpoR.
TpoR down-modulation by JAK2 V617F requires kinase activity of JAK2. In vivo JAK2 inhibitor treatment restored TpoR levels in mouse and human cells. (A) Flow cytometric analysis (anti-HA) of the indicated Ba/F3 TpoR JAK2 V617F cells incubated with vehicle control, or the indicated inhibitors for 20 hours. Results are derived from the analysis of at least 10 000 events per replicate. Shown are averages of percentages of TpoR expression of 3 independent experiments ± SD, with TpoR levels in the absence of inhibitors being considered as 100%. *Two-tailed (P < .05). **Two-tailed (P < .01). Neither compounds induced toxicity, as assessed by Trypan blue exclusion (not shown). (B) Western blot analysis of TpoR total levels of Ba/F3 TpoR JAK2V617F cells treated or not with the indicated inhibitors for 20 hours. The densitometric ratios between the mature and immature TpoR bands were normalized to that of untreated cells. (C) Confocal analysis of HA-TpoR localization on Ba/F3 TpoR JAK2 V617F cells treated or not with AG490 for 20 hours. (D) Flow cytometric analysis (anti-HA for TpoR cell-surface localization) of the indicated Ba/F3 cell lines. Data are mean ± SD values obtained in 3 flow cytometric measurements, each average being obtained for 10 000 events. Differences between JAK2 V617F and JAK2 V617F K882D cells were statistically significant (P < .01, Student t test). (E) Western blot analysis of paired platelet samples before and after drug treatment from the same KI-JAK2 V617F mouse. Mice were treated either with vehicle (KI-JAK2 V617F-15) or INCB018424 (KI-JAK2 V617F-16, -17, and -18) during 2 weeks (twice a day by gavage). (F) Western blot analysis of platelet extracts from myelofibrosis patients expressing JAK2 V617F (PMF/JAK2V617F-1 and -2). Platelets extracts were obtained before and on ruxolitinib (INCB018424) treatment.
TpoR down-modulation by JAK2 V617F requires kinase activity of JAK2. In vivo JAK2 inhibitor treatment restored TpoR levels in mouse and human cells. (A) Flow cytometric analysis (anti-HA) of the indicated Ba/F3 TpoR JAK2 V617F cells incubated with vehicle control, or the indicated inhibitors for 20 hours. Results are derived from the analysis of at least 10 000 events per replicate. Shown are averages of percentages of TpoR expression of 3 independent experiments ± SD, with TpoR levels in the absence of inhibitors being considered as 100%. *Two-tailed (P < .05). **Two-tailed (P < .01). Neither compounds induced toxicity, as assessed by Trypan blue exclusion (not shown). (B) Western blot analysis of TpoR total levels of Ba/F3 TpoR JAK2V617F cells treated or not with the indicated inhibitors for 20 hours. The densitometric ratios between the mature and immature TpoR bands were normalized to that of untreated cells. (C) Confocal analysis of HA-TpoR localization on Ba/F3 TpoR JAK2 V617F cells treated or not with AG490 for 20 hours. (D) Flow cytometric analysis (anti-HA for TpoR cell-surface localization) of the indicated Ba/F3 cell lines. Data are mean ± SD values obtained in 3 flow cytometric measurements, each average being obtained for 10 000 events. Differences between JAK2 V617F and JAK2 V617F K882D cells were statistically significant (P < .01, Student t test). (E) Western blot analysis of paired platelet samples before and after drug treatment from the same KI-JAK2 V617F mouse. Mice were treated either with vehicle (KI-JAK2 V617F-15) or INCB018424 (KI-JAK2 V617F-16, -17, and -18) during 2 weeks (twice a day by gavage). (F) Western blot analysis of platelet extracts from myelofibrosis patients expressing JAK2 V617F (PMF/JAK2V617F-1 and -2). Platelets extracts were obtained before and on ruxolitinib (INCB018424) treatment.
To further explore this aspect, we created Ba/F3 TpoR cells, where we could express a kinase-dead version of JAK2wt or of JAK2 V617F. To stably express kinase-dead JAK2, we needed to establish Ba/F3 cells that depend on JAKs other than JAK2 for survival and proliferation because a kinase-dead JAK2 inhibits signaling by IL-3 via a dominant negative mechanism. For this purpose, we expressed the IL-9 receptor α (IL9Rα) in Ba/F3 cells. These Ba/F3-IL9R cells can be rendered dependent on IL-9, which activates JAK1 and JAK3 via the transfected IL9Rα and the endogenous γ-chain γc.38 Subsequently, HA-TpoR and JAK2 or JAK2 V617F or kinase-dead (K882D) of JAK2 V617F were transduced by bicistronic retroviruses. As shown in Figure 5D, levels of cell-surface TpoR were significantly higher in cells expressing the kinase-dead JAK2 V617F, compared with JAK2 V617F cells.
We asked whether in vivo treatment with a JAK2 inhibitor could restore the down-modulated TpoR levels in KI-JAK2 V617F mice. INCB018424 is a selective JAK1/2 inhibitor that has been approved as therapy for myelofibrosis.39 The primary therapeutic benefit in MF is a reduction in splenomegaly with significant improvement in the quality of life without affecting JAK2 V617F allele burden.40 As shown in Figure 5E, the protein levels of platelet TpoR were significantly higher after 2-week treatment (twice a day by gavage because of short half-life of the compound41 ) with INCB018424 (100 mg/mL) compared with TpoR levels from platelets belonging to the same mouse before treatment (3 KI mice, KI-JAK2 V617F-16, -17, and -18; Figure 5E right panel). Treatment with NaCl or vehicle did not increase TpoR levels in the KI-JAK2 V617F-15 mouse (Figure 5E left panel). The 2-week drug treatment did not change the platelet counts (supplemental Figure 4C).
Next, platelets from patients with myelofibrosis positive for JAK2 V617F mutation were tested before and after ruxolitinib (INCB018424) treatment. The 2 myelofibrosis patients exhibited down-modulated TpoR in platelets before treatment. After JAK2 inhibitor treatment for 6 months, levels of TpoR in platelets were restored as shown by Western blot (PMF/JAK2 V617F-1 and -2; Figure 5F).
Altogether, in vivo data in mice and patients expressing JAK2 V617F mutant clearly demonstrated the capacity of JAK2 inhibition to restore TpoR protein levels in platelets.
TpoR exerts an antiproliferative effect at high levels of signaling via JAK2
We tested the effect of different Tpo concentrations on proliferation by Ba/F3 TpoR, Ba/F3 TpoR JAK2, and Ba/F3 TpoR TYK2 cells. The latter are transduced cells that express JAK2 or TYK2 at approximately 5-fold higher than endogenous JAK levels. These high JAK2 levels remain lower than JAK2 expression levels of UT-7 megakaryocytic leukemia cells, or late megakaryocytes.42 As expected, Tpo induced a dose-dependent increase in cell proliferation in Ba/F3 TpoR cells (Figure 6A). Unexpectedly, in Ba/F3 TpoR JAK2 cells, Tpo enhanced proliferation at concentrations less than 0.1 ng/mL, but then inhibited, in a dose-dependent manner, cell proliferation (Figure 6A). Interestingly, treatment of he Ba/F3 cell lines with IL-3 did not rescue cell proliferation under conditions where Tpo induced a block in cell growth (supplemental Figure 5B), indicating that Tpo effects are dominant.
TpoR induces an antiproliferative effect at high ligand concentration. (A) Proliferation assays of the indicated Ba/F3 cells as a function of the concentration of ligand Tpo. Ba/F3 TpoR cells responded to Tpo by proliferation, whereas Ba/F3 TpoR JAK2 cells responded by a stop in cell proliferation at concentrations of Tpo more than 0.5 ng/mL. Ba/F3 TpoR TYK2 cells stopped proliferation at Tpo concentrations more than 10 ng/mL. Cell proliferation was measured by Cell TiterGlo assays 48 hours after seeding. (B) HA-TpoR total levels of Ba/F3 TpoR JAK2wt cells in the indicated conditions were analyzed by Western blot of NP40 buffer extracts using anti-JAK2, anti-HA, and anti–β-actin antibodies. (C) Left panel: The indicated cell lines were obtained by retroviral infection and cell sorting and amplification for a short time, so that down-regulation of TpoR by JAK2 V617F to levels below those of Ba/F3 TpoR cells did not yet occur. Proliferation assays indicate that addition of 200 ng/mL Tpo led to proliferation in Ba/F3 TpoR cells and to a stop in proliferation in cells overexpressing JAK2 or JAK2 V617F and TpoR. Right panel: Proliferation assays performed on the indicated cell lines after longtime amplification so that TpoR down-regulation occurs in presence of JAK2 V617F. Data are mean of triplicates ± SD. Differences between TpoR columns in the +Tpo (200 ng/mL) and all other conditions (TpoR JAK2 and TpoR JAK2 V617F) are statistically significant at P < .05 (Student t test both on the left and right panels). (D) The location of the 3 main cytosolic tyrosine residues in TpoR cytosolic domain. (E) The indicated Ba/F3 cell lines coexpressing either JAK2 or JAK2 V617F and TpoR variants carrying tyrosine to phenylalanine mutations were analyzed for Tpo (200 ng/mL)-induced proliferation immediately after retroviral transduction, before down-modulation of TpoR occurred in JAK2 V617F cells. (A,C-E) Averages of 3 replicates ± SD of one representative experiment of at least 2 independent experiments. Differences between TpoR and TpoR JAK2 or TpoR JAK2 V617F are statistically significant at P < .05 (Student t test for the Y626F mutation), and also between all Y592F and Y626F mutants, as well as between TpoR JAK2 V617F and TpoR Y631F JAK2 V617F cells.
TpoR induces an antiproliferative effect at high ligand concentration. (A) Proliferation assays of the indicated Ba/F3 cells as a function of the concentration of ligand Tpo. Ba/F3 TpoR cells responded to Tpo by proliferation, whereas Ba/F3 TpoR JAK2 cells responded by a stop in cell proliferation at concentrations of Tpo more than 0.5 ng/mL. Ba/F3 TpoR TYK2 cells stopped proliferation at Tpo concentrations more than 10 ng/mL. Cell proliferation was measured by Cell TiterGlo assays 48 hours after seeding. (B) HA-TpoR total levels of Ba/F3 TpoR JAK2wt cells in the indicated conditions were analyzed by Western blot of NP40 buffer extracts using anti-JAK2, anti-HA, and anti–β-actin antibodies. (C) Left panel: The indicated cell lines were obtained by retroviral infection and cell sorting and amplification for a short time, so that down-regulation of TpoR by JAK2 V617F to levels below those of Ba/F3 TpoR cells did not yet occur. Proliferation assays indicate that addition of 200 ng/mL Tpo led to proliferation in Ba/F3 TpoR cells and to a stop in proliferation in cells overexpressing JAK2 or JAK2 V617F and TpoR. Right panel: Proliferation assays performed on the indicated cell lines after longtime amplification so that TpoR down-regulation occurs in presence of JAK2 V617F. Data are mean of triplicates ± SD. Differences between TpoR columns in the +Tpo (200 ng/mL) and all other conditions (TpoR JAK2 and TpoR JAK2 V617F) are statistically significant at P < .05 (Student t test both on the left and right panels). (D) The location of the 3 main cytosolic tyrosine residues in TpoR cytosolic domain. (E) The indicated Ba/F3 cell lines coexpressing either JAK2 or JAK2 V617F and TpoR variants carrying tyrosine to phenylalanine mutations were analyzed for Tpo (200 ng/mL)-induced proliferation immediately after retroviral transduction, before down-modulation of TpoR occurred in JAK2 V617F cells. (A,C-E) Averages of 3 replicates ± SD of one representative experiment of at least 2 independent experiments. Differences between TpoR and TpoR JAK2 or TpoR JAK2 V617F are statistically significant at P < .05 (Student t test for the Y626F mutation), and also between all Y592F and Y626F mutants, as well as between TpoR JAK2 V617F and TpoR Y631F JAK2 V617F cells.
These data led us to test the effect of Tpo in cells expressing TpoR and JAK2 V617F either rapidly after infection/cell sorting and before TpoR down-modulation (Figure 6C left panel), or after 6 to 7 days of culture and after TpoR down-modulation (Figure 6C right panel). Tpo (200 ng/mL) exerted its antiproliferative effect on Ba/F3 TpoR JAK2 V617F cells immediately after JAK2 V617F expression. After receptor down-modulation, which occurred after 5 to 7 days of culture, Tpo addition rescued proliferation, albeit not to the full extent (Figure 6C right panel), indicating that receptor down-modulation allows a partial escape from the antiproliferative effects of Tpo.
Selection of Ba/F3 TpoR JAK2 cells in Tpo amplifies cells with down-modulated TpoR that resemble JAK2 V617F cells
Next, we selected Ba/F3 TpoR JAK2 cells in medium supplemented with 20 ng/mL Tpo, which leads to a stop in cell proliferation, and the loss of the majority of cells by apoptosis. Two weeks after initiation of selection, resistant cells emerged that were able to proliferate in 20 ng/mL Tpo. These cells had down-regulated cell-surface and mature TpoR band, compared with the situation in IL-3 (Figure 6B). A further switch of these surviving cells from Tpo back to IL-3 restored the favorable mature-to-immature TpoR ratio but did not increase total levels to the initial ones in IL-3 (Figure 6B). Down-modulation associated with an accumulation of the immature TpoR band, similarly to the situation of JAK2 V617F and TpoR (Figure 1D; supplemental Figure 2).
The antiproliferative effect of TpoR and JAK2 V617F-induced TpoR down-modulation depend on TpoR cytosolic Y626
TpoR contains in its cytosolic domain one negatively acting (Y592) and 2 positively acting (Y626 and Y631) tyrosines (Figure 6D). The antiproliferative effect of Tpo was prevented in JAK2 or JAK2 V617F cells by the Y626F mutation and exacerbated by the Y592F mutation (Figure 6E). The Y631F mutation partially restored proliferation in Tpo of JAK2 V617F cells, but not of JAK2 cells. The same mutation reduced Tpo-induced STAT1 activation in JAK2 V617F but not in JAK2 or parental Ba/F3 cells (supplemental Figure 6).
TpoR Y626F was resistant to down-modulation, as it remained at similar levels at the cell surface and intracellularly after JAK2 V617F expression (Figure 7). Inhibitors of MAPK, PI3K, and mTOR pathways, which are linked to Y626, restore to different extents cell surface or intracellular TpoR levels in JAK2 V617F cells (supplemental Figure 7). The UO126 MEK inhibitor can prevent the antiproliferative effect of Tpo in JAK2 cells while it reduces proliferation in JAK2 V617F cells (supplemental Figure 8), suggesting that, at similar levels of expression for JAK2 and JAK2 V617F, TpoR signaling is qualitatively different in JAK2 V617F cells. Altogether, the extent of down-modulation of TpoR by JAK2 V617F is proportional to the level of signaling by the receptor, especially via Y626.
JAK2 V617F-induced TpoR down-modulation is promoted by signaling via TpoR cytosolic Y626 residue. (A) HA-TpoR cell-surface and (B) TpoR total levels were analyzed by flow cytometry and Western blot, respectively, on the indicated cell lines as previously described. (C) Dose-dependence effect of Tpo on the proliferation of the indicated Ba/F3 cell lines. After down-modulation, Ba/F3 TpoR JAK2 V617F cells continue to proliferate both in the presence and absence of Tpo, whereas Ba/F3 TpoR JAK2 cells arrest proliferation in Tpo at concentrations > 1 ng/mL.
JAK2 V617F-induced TpoR down-modulation is promoted by signaling via TpoR cytosolic Y626 residue. (A) HA-TpoR cell-surface and (B) TpoR total levels were analyzed by flow cytometry and Western blot, respectively, on the indicated cell lines as previously described. (C) Dose-dependence effect of Tpo on the proliferation of the indicated Ba/F3 cell lines. After down-modulation, Ba/F3 TpoR JAK2 V617F cells continue to proliferate both in the presence and absence of Tpo, whereas Ba/F3 TpoR JAK2 cells arrest proliferation in Tpo at concentrations > 1 ng/mL.
After down-modulation of TpoR by JAK2 V617F (as in Figure 6C right panel), the antiproliferative effect of Tpo is abolished in JAK2 V617F cells (Figure 7C), thus allowing an escape of these cells from negative effects of Tpo, as described for late megakaryocytes.42 This effect might be correlated with STAT1 levels of activation, which was linked to essential thrombocythemia and megakaryocyte differentatiation.43
Discussion
Our major observations are that JAK2 V617F expression leads to down-modulation of cell-surface and total TpoR levels and that small molecule inhibitors of JAK2 kinase activity and of proteasomal-mediated degradation can restore cell-surface and total mature TpoR levels in JAK2 V617F cells. In vivo inhibition of proteasomes or of JAK2 kinase activity restored platelet TpoR levels in JAK2 V617F knock-in mice. Treatment of myelofibrosis patients that harbor the JAK2 V617F mutation with JAK2 inhibitor also led to restoration of TpoR platelet levels. Down-modulation of TpoR by JAK2 V617F involves enhanced ubiquitinylation and receptor degradation, in response to the selection pressure induced by an antiproliferative effect of TpoR in complexes with JAK2 V617F.
Tpo was recently shown to promote quiescence of HSCs, especially those in contact with osteoblasts.5,6,44 High Tpo concentrations were required for these effects in the osteoblastic niche,6 which is in agreement with our data. We find that, as a function of ligand concentration, JAK2 expression levels, and signaling via positive and negative cytosolic tyrosine residues, TpoR can promote proliferation (at early megakaryocyte levels with lower JAK2 expression) until a certain threshold, above which TpoR signaling induces a stop in proliferation and senescence.42 At the late megakaryocyte stages, TpoR down-modulation will prevent the negative effects of Tpo, allowing continuous abnormal proliferation of megakaryocytes, which would result in differentiation defects and fibrosis.30,45,46
It will be important to determine which E3 ubiquitin ligase is mediating the ubiquitinylation of the 2 TpoR lysine residues in JAK2 V617F cells. TpoR down-modulation was not prevented by dominant negative forms of c-Cbl (not shown), although c-Cbl, which was shown to be one of the ligases involved in Tpo, induced TpoR ubiquitinylation.20 Our data indicate that lysosomes might weakly contribute to degradation of TpoR in steady-state conditions, as previously shown,19 but that down-modulation of TpoR by JAK2 V617F resists lysosome inhibitors, whereas proteasome inhibitors restore both total and cell surface TpoR levels in JAK2 V617F cells. Cytosolic domain Y592 opposes TpoR down-modulation in JAK2 V617F cells, whereas it was shown to promote Tpo-induced internalization,19 suggesting that mechanisms of down-modulation might differ between Tpo-induced and JAK2 V617F-induced TpoR down-modulation. Furthermore, mechanisms other than constitutive activity of JAK2 can also induce low TpoR cell surface levels, as shown, for example, by familial thrombocytosis because of the P106L extracellular mutation, which is associated with high Tpo serum levels.47 It remains to be determined whether the high Tpo levels associated in certain MPN patients with TpoR down-modulation contribute to thrombocytosis, as was the case in experimental situations of decreased expression of TpoR at late megakaryocyte and platelet levels.48,49
Our results provide the molecular bases for the observed down-modulation of TpoR levels in MPN patients, especially those harboring the JAK2 V617F mutation. Specific for TpoR are antiproliferative effects at high JAK2 activation levels, and receptor recycling; TpoR down-modulation results from selection against these antiproliferative effects, brought about by constitutive ubiquitinylation, inhibition of recycling, and proteasomal degradation. Receptor down-modulation might be a tracer of hyperactivation of TpoR signaling, which could also be achieved in patients who are negative for JAK2 V617F and TpoR W515 mutations, by mutations in other kinases that might also phosphorylate TpoR Y626, such as Lyn,50 or in phosphatases that would delay receptor dephosphorylation. Selection against the antiproliferative effects of TpoR might be a driving force in establishing the phenotype of MPNs. Restoration of TpoR levels in megakaryocytes and platelets could become a useful biomarker for MPN treatment response after inhibitor treatment.
There is an Inside Blood commentary on this article in this issue.
The online version of this article contains a data supplement.
The publication costs of this article were defrayed in part by page charge payment. Therefore, and solely to indicate this fact, this article is hereby marked “advertisement” in accordance with 18 USC section 1734.
Acknowledgments
The authors thank André Tonon for expert cell sorting, Patrick Vandersmissen for expert confocal immunofluorescence microscopy, and Céline Mouton for expert technical support. They are grateful for generous support to C.C.D. from the Sectoral Operational Program Human Resources Development (SOP HRD), financed from the European Social Fund and by the Romanian Government (POSDRU/89/1.5/S/64109/ for C.C.D.), for support for S.N.C. from the Fonds de la Recherche Scientifique-Fonds National de le Rescherche Scientifique (FRS-FNRS), Belgium (Mandat d'Impulsion and Fonds de la Recherche Scientifique Médicale), the Salus Sanguinis Foundation, the Action de Recherche Concertée projects MEXP31C1 and ARC10/15-027 of the University Catholique de Louvain, Brussels, the Fondation contre le Cancer, Brussels, the PAI Program BCHM61B5, Belgium and the Atlantic Philanthropies, New York (for S.N.C.), de Duve Institute fellowship and FRS-FNRS fellowships to C.P.
Authorship
Contribution: C.P., C.C.D., J.S., and S.N.C. designed and analyzed research, performed experiments, and wrote the paper; R.B., C.M., J.-L.V., S.G., and A.D. provided essential reagents and analyzed research; L.K. provided patient samples, planned experiments, and analyzed data; P.J.C. and W.V. designed and analyzed research and wrote the paper; and Y.R., J.-P.D. and M.G. performed experiments and analyzed research.
Conflict-of-interest disclosure: The authors declare no competing financial interests.
The current affiliation for C.C.D. is Stefan S. Nicolau Institute of Virology, Bucharest, Romania. The current affiliation for J.S. is Whitehead Institute for Biomedical Research, Cambridge, MA.
Correspondence: Stefan N. Constantinescu, Signal Transduction and Molecular Hematology Laboratory, Ludwig Institute for Cancer Research, Université Catholique de Louvain, de Duve Institute, Avenue Hippocrate 74, UCL 75-4, Brussels B-1200, Belgium; e-mail: stefan.constantinescu@bru.licr.org.







This feature is available to Subscribers Only
Sign In or Create an Account Close Modal