Abstract
Transient myeloproliferative disorder (TMD) is a leukemoid reaction occurring occasionally in Down syndrome newborn infants. Acute megakaryocytic leukemia (AMKL) develops in approximately 20% to 30% of the cases with TMD. Recently, acquired mutations in the N-terminal activation domain of the GATA-1 gene, encoding the erythroid/megakaryocytic transcription factor GATA-1, have been reported in Down syndrome–related AMKL (DS-AMKL). To understand the multistep leukemogenesis in Down syndrome, GATA-1 mutations were investigated in patients with TMD. We show here that mutations in the GATA-1 gene were detected in 21 of 22 cases with TMD. Most of the mutations in TMD were located in the regions including exon 2 and were essentially identical to those observed in DS-AMKL. In the DS-AMKL cell line, MGS, which itself expresses only a truncated mutant of GATA-1, expression of full-length GATA-1 induced the differentiation toward the erythroid lineage. However, expression of the short form of GATA-1 did not induce erythroid differentiation. These results indicate that expression of GATA-1 with a defective N-terminal activation domain contributes to the expansion of TMD blast cells and that other genetic changes contribute to the development of AMKL in Down syndrome.
Introduction
Trisomy 21, the genetic hallmark of Down syndrome, is the most frequent human chromosomal abnormality. The incidence in the general population is 1 in 600 to 800 live births. Children with Down syndrome have an approximately 20-fold higher incidence of leukemia than unaffected children.1 Most leukemia cases associated with Down syndrome is acute megakaryocytic leukemia (AMKL), and the incidence is approximately 500-fold higher than in healthy children.2
Transient myeloproliferative disorder (TMD) is a leukemoid reaction occurring occasionally in Down syndrome newborn infants and is characterized by the rapid growth of abnormal blast cells expressing megakaryocytic markers.3 The mechanism by which trisomy 21 predisposes the carrier to the development of acute leukemia is thought to involve increased expression of a gene or genes on chromosome 21 that stimulate abnormal proliferation of hematopoietic stem cells in infancy, with frequent induction of TMD.1 Although most TMD cases resolve spontaneously, AMKL develops in approximately 20% to 30% of TMD cases in the first 4 years of life, often preceded by a myelodysplastic phase.3-5
The blasts in TMD are indistinguishable from true leukemic cells in both morphology and expressed surface markers. It is still controversial whether TMD is true leukemia or nonneoplastic unstable hematopoiesis. Although no definite conclusion has been drawn, molecular analyses of restriction fragment length polymorphisms have disclosed a genetically monoclonal origin for TMD blast cells, strong evidence of a neoplastic nature.6,7 However, the precise distinction between TMD and AMKL remains unknown.
Cell differentiation is controlled in part by cell lineage–restricted transcription factors.8 The transcription factor GATA-1 is expressed within the hematopoietic hierarchy in erythroid, megakaryocytic, eosinophilic, and mast cell lineages,9-12 as well as in Sertoli cells of the testis.13,14 Gene targeting experiments have revealed that GATA-1 is required for the terminal differentiation of definitive erythroid and megakaryocytic cells.15-17 We previously demonstrated that GATA-1 mRNAs are abundantly expressed in blast cells from patients with TMD, as well as patients with DS-AMKL.18 Recently, acquired mutations in the GATA-1 gene have been reported in all individuals examined with DS-AMKL.19 In each, the mutation resulted in the introduction of a premature stop codon in the gene sequence that encodes the N-terminal activation domain and a lack of expression of the 50-kDa full-length GATA-1 protein. Instead, an alternative 40-kDa translation product was expressed from a downstream initiation site. This alternative protein, which lacks the N-terminal activation domain, retains the intact zinc finger regions, binds appropriately to the GATA consensus sequence, and interacts normally with its essential cofactor friend of GATA-1 (FOG-1). The N-terminal activation domain appears to be dispensable during erythroid and megakaryocytic cell differentiation, as reported in several cell culture–based rescue experiments.20-22 However, in an in vivo attempt to rescue GATA-1.05 knock-down mice (mice that express 5% of wild-type levels of GATA-1 mRNA), a several-fold higher amount of ΔNT than wild-type GATA-1 is required to rescue the mice from embryonic lethality. At levels comparable with those of wild-type GATA-1, definitive erythropoiesis is severely compromised,23 suggesting that the N-terminal activation domain is necessary for normal hematopoiesis in vivo.
Human tumors have been shown to progress by the accumulation of genetic abnormalities.24 DS-AMKL is an excellent model of cancer pathogenesis. To better understand the multistep leukemogenesis, the GATA-1 mutation was investigated in TMD patients as well as in those with DS-AMKL. We report here that mutations in the sequences corresponding to the N-terminal region in the GATA-1 gene were found in 21 of 22 cases with TMD, 2 of 5 cases of myelodysplastic syndrome (MDS), 1 case with acute unclassified leukemia (AUL), and 12 of 18 cases with DS-AMKL. In the DS-AMKL cell line, MGS, which expresses only the shorter GATA-1, expression of full-length GATA-1 induced the differentiation toward the erythroid lineage. However, expression of the truncated GATA-1 did not induce erythroid differentiation. These results indicate that expression of an abnormal GATA-1 protein with a defective N-terminal activation domain, in the absence of full-length GATA-1, contributes to the expansion of TMD blast cells and that other genetic changes contribute to the development of AMKL in Down syndrome.
Patients, materials, and methods
Patients and cell lines
All clinical samples were obtained with informed consent. The MGS and CMK cell lines were established from leukemic cells from a male patient with DS-AMKL.18,25 The K562 cell line was established from leukemic cells from a patient with chronic myelogenous leukemia. The MGS cell line was established by one of the authors (T.M.), and the CMK cell line was obtained from the Institute for Fermentation (Osaka, Japan). These cell lines were maintained in RPMI1640 (Nissui, Tokyo, Japan) medium supplemented with 10% fetal bovine serum (FBS), at 37°C and in 5% CO2 atmosphere.
Analysis of the GATA-1 mutation
Total RNA was extracted from peripheral blood or bone marrow cells using the guanidine thiocyanate–phenol chloroform method.26 Total RNA was reverse transcribed using random hexamers. The genomic DNA was isolated by standard methods as described previously.27 DNA samples were screened for mutations in the GATA-1 gene using a conformation-sensitive gel electrophoresis (CSGE) assay.28 For genomic DNA, we performed polymerase chain reaction (PCR) on exons 4 and 5 using primers that flanked each of the exons. We carried out the PCR on exons 2, 3, and 6 in 2 reactions to minimize the size of heteroduplex products. For cDNA, we performed PCR in 6 reactions to minimize the size of heteroduplex products. The primers used for the mutation analysis are described in Table 1.
Genomic DNAs or cDNAs were subjected to PCR performed in 25 μL containing 100 μM deoxynucleoside triphosphate (dNTP), 1 μM primers, and 12.5 μL Premix taq (TaKaRa, Otsu, Japan). The reaction mixture was heated to 94°C for 5 minutes followed by 30 cycles of 30 seconds at 94°C, 30 seconds at 55°C, 1 minute at 72°C, followed by a 5-minute final extension at 72°C with a Gene Amp PCR System (Perkin-Elmer, Norwalk, CT). To generate heteroduplexes, the samples were denatured at 95°C for 5 minutes and annealed at 68°C for 30 minutes. For heteroduplex analysis by CSGE, PCR products were separated in a 1-mm–thick gel prepared with 10% or 15% polyacrylamide, a 99:1 ratio of acrylamide (BIO-RAD, Hercules, CA) to 1,4-bis(acryloyl)piperazine (Sigma, St Louis, MO), 10% ethylene glycol (Sigma), and 15% formamide (Nakarai Tesque, Kyoto, Japan) in 0.5 × glycerol-tolerant gel buffer (pH, 8.8-9.0). The samples were separated at room temperature with 40 W. After electrophoresis, the gel was stained on a glass plate in 1 μg/mL ethidium bromide. The gel was photographed with a Polaroid camera.
DNA sequencing
DNA sequencing was performed directly on PCR products using cycle sequencing (Applied Biosystems, Foster City, CA). The PCR products were subcloned into plasmid PCR II, and the sequence of each identified mutation was confirmed using sense and antisense primers.
Immunoblot analysis
Whole-cell and nuclear extracts were separated on 10% to 20% sodium dodecyl sulfate (SDS)–polyacrylamide gels. Proteins were transferred onto Hybond-P membranes (Amersham, Buckinghamshire, United Kingdom) and processed for reaction with a polyclonal antibody against GATA-1, M-20 (Santa Cruz Biotechnology, Santa Cruz, CA), N6 monoclonal antibody, or rat anti–mGATA-1 antibody and then secondary antibodies conjugated with horseradish peroxidase. Detection of peroxidase activity was carried out with the enhanced chemiluminescence system (Amersham).
Construction of retroviral vectors
A murine stem cell virus (MSCV)–internal ribosomal entry site–enhanced green fluorescent protein (MSCV-IRES-EGFP) was kindly provided by Dr Akihiro Kume (Jichi Medical University, Tochigi, Japan). Murine GATA-1 cDNA was ligated into the BamHI and EcoRI site of MSCV-IRES-EGFP to produce MSCV–mGATA-1–IRES–EGFP. Phoenix-Eco packaging cells were maintained in Dulbecco modified Eagle medium (DMEM) containing 10% FBS. Phoenix-Eco cells at 80% confluency on 6-cm dishes were transfected with 1 μg DNA using the FuGENE transfection kit (Roche, Basel, Switzerland). Retroviral supernatants were collected at 72 hours and infected into NIH3T3 cells to titer the virus in the presence of 8 μg/mL polybrene (Sigma). After 4 days, fluorescence-activated cell sorter (FACS) analysis (FACS Calibur; Becton Dickinson, San Jose, CA) for EGFP fluorescence was performed to measure the virus titer. Titers of viruses used in this study were more than 1 × 107 infectious particles per milliliter.
In order to establish retroviral packaging cell lines, supernatant from transfected Phoenix cells was harvested. Supernatants were used to infect dual potential PT67 cells (Clontech Laboratories, Palo Alto, CA) in the presence of 8 μg/mL polybrene overnight. After 2 to 4 days, the brightest GFP-expressing cells were sorted using a FACS Vantage (Becton Dickinson) and expanded. The expression of murine GATA-1 mRNA and protein was confirmed by reverse transcription (RT)–PCR and Western blotting, respectively.
Infection of DS-AMKL cells with retroviral constructs
The MGS cell line was infected using cell-free retroviral supernatant from PT67 cells producing MSCV–mGATA-1–IRES–EGFP (GATA-1 virus) or MSCV-IRES-EGFP (control virus) for 4 hours with 8 μg/mL polybrene and then for 12 hours with 4 μg/mL polybrene. After 24 hours, the medium was changed to fresh, virus-free medium, and cells were expanded for 4 to 6 days. Subsequently, GFP-positive cells were sorted by FACS Vantage and expanded for the following experiments.
Analysis of differentiation of infected DS-AMKL
After sorting for GFP-positive cells, we expanded retrovirus-infected cells for 2 weeks, and the expression of lineage markers was examined. To examine the effect of cytokines on the differentiation of infected cells, 2 × 104 cells were plated into 24-well plates and cultured for 6 days in the presence of cytokines. On day 6, cells were harvested and suspended in blocking buffer (5% FBS/phosphate-buffered saline [PBS]) for FACS analysis. Cells were incubated with Fc Block (CD16/CD32, 1:200; Becton Dickinson) for 15 minutes on ice and stained with lineage markers for 30 minutes at 4°C. After washing, the frequency of lineage marker–positive cells was analyzed by FACS.
The cytokines used in cultures were all gifts from Kirin Brewery, including erythropoietin (EPO, 2 U/mL), thrombopoietin (TPO, 20 ng/mL), interleukin-3 (IL-3, 20 ng/mL), stem cell factor (SCF, 50 ng/mL), and granulocyte-macrophage colony-stimulating factor (GM-CSF, 10 ng/mL). The antibodies used in this experiment were all obtained from Becton Dickinson. Phycoerythrin (PE)–conjugated antibodies for lineage markers included anti-CD3 (UCHT1), anti-CD19, anti-CD13 (WM15), anti-CD41a (HIP8), anti-CD61 (VI-PL2), and anti–glycophorin A (GA-R2). Allophycocyanine (APC)–labeled anti-CD34 (581) antibody was also used.
RT-PCR
Total RNA was prepared from retrovirally infected MGS cells using the RNAeasy mini kit (Qiagen, Hilden, Germany). Total RNA (1 μg) was reverse transcribed using an RT-PCR kit (Clontech Laboratories). cDNAs were amplified by GeneAmp PCR System (Applied Biosystems) for 25 to 38 cycles using the following conditions: 1 minute at 95°C, 30 seconds at 60°C, and 30 seconds at 72°C. The PCR primers used are shown in Table 2.
Results
GATA-1 gene mutation in TMD of Down syndrome
We used CSGE analysis to screen cDNA or genomic DNA from patients with Down syndrome with hematologic disorders, for mutations in the GATA-1 gene (Table 3). We amplified the 5 coding exons or cDNA of the GATA-1 gene by PCR and monitored by electrophoresis the migration of homoduplex- and heteroduplexcontaining base mismatches. Direct sequence analysis of samples with differential migration bands revealed mutations in GATA-1 in 21 cases with TMD (Tables 3, 4). Deletion of 1 or 2 nucleotides was detected in 4 cases (TMD 4, 11, 13, and 19), and deletion of 44 nucleotides was found in 1 case (TMD 3). All these deletions affect the reading frame. A large deletion of 239 nucleotides, corresponding to the entire exon 2, was detected in cDNA in 3 cases (TMD 1, 2, and 20), resulting in the deletion of coding sequences, including the first initiation codon. We were able to analyze genomic DNA from 1 of these 3 cases (TMD 20). We performed long and accurate (LA) PCR analysis using primers corresponding to the 5′ region and exon 5. A shorter PCR product, in addition to a band of the expected size, was detected. The sequence analysis of the shorter band revealed a large deletion of 1425 nucleotides extending from intervening sequence 1 (IVS1) to IVS2, resulting in the loss of all of exon 2 (Figure 1).
Deletions in the GATA-1 gene encompassing exon 2 and IVS boundary sequences in TMD and DS-AMKL. Sequence analysis of genomic DNA revealed 3 patients with the GATA-1 mutation encompassing exon 2 and the surrounding IVS. TMD 20 had a large deletion of 1415 nucleotides extending from IVS1 to IVS2, which resulted in the expression of GATA-1 mRNA without the sequences corresponding to the entire exon 2. AMKL 7 and AMKL 10 had deletions of 59 and 465 nucleotides, respectively, and the expected sequences of GATA-1 mRNA are identical to that of TMD 20.
Deletions in the GATA-1 gene encompassing exon 2 and IVS boundary sequences in TMD and DS-AMKL. Sequence analysis of genomic DNA revealed 3 patients with the GATA-1 mutation encompassing exon 2 and the surrounding IVS. TMD 20 had a large deletion of 1415 nucleotides extending from IVS1 to IVS2, which resulted in the expression of GATA-1 mRNA without the sequences corresponding to the entire exon 2. AMKL 7 and AMKL 10 had deletions of 59 and 465 nucleotides, respectively, and the expected sequences of GATA-1 mRNA are identical to that of TMD 20.
Insertions of 1 nucleotide were found in 2 cases (TMD 5 and 14), and an insertion of 22 (TMD 7) or 19 (TMD 21) nucleotides was found in 2 cases, each leading to a shift in the reading frame. Nonsense mutations generating a premature stop codon were detected in 7 cases (TMD 6, 8, 12, 15, 16, 17, and 18). TMD 9 had a point mutation, which resulted in a loss of the first initiation codon. Interestingly, TMD 4 and 13 had the same mutation. In each, a deletion of 2 nucleotides in sequences corresponding to exon 2 disrupted the reading frame of the GATA-1 gene after codon 30, resulting in the introduction of a stop codon 8 residues after codon 30. Furthermore, TMD 8, 12, and 18 also shared the same nonsense mutation sequence corresponding to exon 2, which altered the reading frame, introducing a premature stop codon in the N-terminal activation domain. A large deletion (129 bp) was found in TMD 10, and only this mutation resulted in the internal deletion of an amino acid from codon 74 to 119.
GATA-1 gene mutations in AMKL and MDS patients with Down syndrome
Although the majority of TMD cases resolve spontaneously, AMKL develops in approximately 20% to 30% of individuals diagnosed with TMD within the first 4 years of life, often preceded by MDS.4 We extended our analysis to patients with Down syndrome with MDS or AMKL. We detected mutations in the GATA-1 gene in 2 of 5 cases with MDS and 13 of 19 cases with DS-AMKL, including 1 case of acute undifferentiated leukemia (AUL) (Tables 3,5). The deletion of 1 or 2 nucleotides was detected in 3 cases (AMKL 1, 6, and MDS 1), which affected the reading frame. A deletion of 59 nucleotides extending from IVS1 to exon 2, and a heterozygous, large deletion of 465 nucleotides from exon 2 to IVS2 were detected in AMKL 7 and AMKL 10, respectively. These mutations likely led to the disruption of a splice junction and to the transcription of abnormal GATA-1 mRNA, with a large deletion of 239 nucleotides corresponding to the entire exon 2 (Figure 1), although we could not confirm this possibility because of a lack of available cDNA in these cases. Direct sequence analysis of cDNA samples revealed a large deletion of 239 nucleotides corresponding to the entire exon 2 in 2 cases (AMKL 2 and 3). AMKL 3 also had an insertion of 15 nucleotides, leading to the insertion of 5 codons at codon 291. Insertions of 1 nucleotide were detected in 2 cases with AMKL (AMKL 4 and 5). An insertion of 4 nucleotides was detected in one case with AUL. Each of these insertions resulted in a frameshift. A nonsense mutation, generating a premature stop codon, was detected in patients, AMKL 9 and 11. Each mutation was restricted to exon 2 and introduced a premature stop codon in the N-terminal activation domain. A missense mutation at codon 2, resulting in an amino acid substitution (glutamic acid to glycine), was detected in AMKL 8. In one patient, we were able to analyze samples at different stages of the disease, that is TMD and MDS. An identical GATA-1 mutation was detected in all these samples (TMD 19 and MDS 2).
We also analyzed the human megakaryoblastic cell lines, MGS and CMK, which were established from male patients with DS-AMKL.18,25 Sequence analysis identified a nonsense mutation in exon 2 of the GATA-1 gene in MGS and a deletion of 2 nucleotides at codon 2 in CMK, both of which introduced a premature stop codon. Interestingly, MDS 1 had the same mutation as CMK.
The 40-kDa GATA-1 variant was exclusively expressed in blast cells of patients with TMD
Because the GATA-1 gene is located on the X chromosome, 2 copies of the GATA-1 gene exist in a female cell. However, direct sequence analysis of cDNA revealed that only mutated GATA-1 was expressed in all 11 female cases of TMD. To determine whether blast cells of female patients with TMD expressed the 40-kDa GATA-1 variant exclusively, immunoblot analysis was performed using M-20 antibodies. There were 3 samples of female cases with TMD available for immunoblot analysis. The results with the M-20 antibody, which recognizes the C-terminus portion of GATA-1, indicated that K562 cells express both the full-length form and the shorter variant of the GATA-1 protein, whereas TMD blast cells from 3 individuals (TMD 15, 16, and 20) and the cell lines CMK and MGS expressed only the shorter variant (Figure 2A). GATA-1 mutations in all these samples predict a truncated GATA-1 protein of 330 amino acids, with translation initiating from the Met84 codon. We found that the blast cells from 3 cases with TMD (TMD 7, 14, and 21) and 1 case with AMKL (AMKL 12) had mutant GATA-1 genes encoding a truncated GATA-1 of larger than 330 amino acids, with a novel translation initiation site located upstream of the Met84 codon. Since one of these samples was available for further analysis, immunoblot analysis was performed using M-20 antibody in order to clarify which Met codon is used as an initiation codon. As shown in Figure 2B, an identical sized GATA-1 was expressed in blast cells from TMD 21 and MGS, suggesting that only codon 84 is used for expressing GATA-1. From a non–Down syndrome patient, AMKL blast cells, which had no GATA-1 mutations, expressed both the full-length form and the shorter variant of GATA-1. These results indicate that expression of the 40-kDa GATA-1 variant, in the absence of the full-length GATA-1 protein, may play an essential role in the development of TMD.
TMD blast cells express only the shorter variant of GATA-1. Whole-cell extracts were prepared using triple-detergent lysis buffer. Proteins were transferred onto polyvinylidene difluoride membranes and processed for reaction with the anti–GATA-1 polyclonal antibody, M-20, which recognizes the C-terminus of GATA-1. (A) CMK, MGS, and blast cells from 3 patients with TMD expressed only the shorter variant of GATA-1. In each lane, 15 μg protein was loaded. (B) An identical sized GATA-1 protein is expressed in MGS and blast cells from a patient with TMD (TMD 21). The predicted protein encoded by the open reading frame of the mutant GATA-1 gene in TMD 21 is 378 amino acids, whereas that of MGS is 330 amino acids. In contrast, blast cells from a patient with AMKL, but not from Down syndrome, expressed full-length GATA-1.
TMD blast cells express only the shorter variant of GATA-1. Whole-cell extracts were prepared using triple-detergent lysis buffer. Proteins were transferred onto polyvinylidene difluoride membranes and processed for reaction with the anti–GATA-1 polyclonal antibody, M-20, which recognizes the C-terminus of GATA-1. (A) CMK, MGS, and blast cells from 3 patients with TMD expressed only the shorter variant of GATA-1. In each lane, 15 μg protein was loaded. (B) An identical sized GATA-1 protein is expressed in MGS and blast cells from a patient with TMD (TMD 21). The predicted protein encoded by the open reading frame of the mutant GATA-1 gene in TMD 21 is 378 amino acids, whereas that of MGS is 330 amino acids. In contrast, blast cells from a patient with AMKL, but not from Down syndrome, expressed full-length GATA-1.
Expression of the full-length and short forms of GATA-1 in the DS-AMKL cell line
There is a possibility that differentiation of DS-AMKL cells is inhibited at the immature stage due to the expression of a truncated mutant of GATA-1.19 In order to examine the ability of DS-AMKL cells to differentiate along erythroid/megakaryocytic pathways, the full-length mouse GATA-1 (mGATA-1) and short form of mGATA-1 were retrovirally introduced into leukemic cells, and differentiation of the cells was monitored with lineage-specific markers. To this end, mGATA-1 cDNA and an N-terminal deletion of mGATA-1 (ΔNT) were inserted into retrovirus MSCV-IRES-EGFP vector (GATA-1 virus and ΔNT virus, respectively), and MGS cells were infected with the GATA-1 virus, ΔNT virus, or control virus. After GFP-positive cells were sorted, GATA-1 expression levels were examined by immunoblotting analysis. However, only the endogenous short form of human GATA-1 (hGATA-1) was detected in nuclear extracts using M-20 antibody (Figure 3A). To examine the expression of full-length mGATA-1 in MGS cells, immunoblotting analysis using the N6 monoclonal antibody, which recognizes the N-terminus of GATA-1, was performed. Full-length mGATA-1 was detected in nuclear protein (Figure 3A). As expected, an N-terminal deletion of mGATA-1, as well as an endogenous truncated form of hGATA-1, could not be detected with N6. We then performed immunoblotting analysis using rat polyclonal antibody against mGATA-1 to detect ΔNT. Although we could not discriminate between exogenous and endogenous GATA-1, the level of the short form of GATA-1 in MGS cells infected with ΔNT virus was about 2 times higher than in MGS infected with vector virus, indicating that ΔNT was expressed in MGS cells. However, these results also suggest that these antibodies against GATA-1 do not react with mouse and human proteins with an equal sensitivity.
Expression of mGATA-1 in the human DS-AMKL cell line, MGS. (A) Immunoblotting analyses of GATA-1. Full-length mGATA-1 and the short form of mGATA-1 (ΔNT) were retrovirally introduced into MGS cells. Nuclear extracts were transferred onto polyvinylidene difluoride membranes and processed for reaction with the N6 monoclonal antibody, which recognizes the N-terminus of GATA-1 (upper panel), and M-20 polyclonal antibody, which recognizes the C-terminus of GATA-1 (middle panel), and rat anti–mGATA-1 antiserum (lower panel). (B) Semiquantitative RT-PCR analysis of GATA-1 transcripts from MGS cells expressing full-length mGATA-1 (GATA-1) and the short form of mGATA-1 (ΔNT). PCR reactions were performed for the indicated number of cycles using a set of primers (5′ CTACCCTGCCTCAACTGTGT 3′ and 5′ AAGCCACCAGCTGGTCCTTC 3′) corresponding to the sequences with 100% homology between mouse and human GATA-1. PCR products before digestion (upper panel) and after digestion (lower panel) with HindIII were electrophoresed in 2.5% agarose gels.
Expression of mGATA-1 in the human DS-AMKL cell line, MGS. (A) Immunoblotting analyses of GATA-1. Full-length mGATA-1 and the short form of mGATA-1 (ΔNT) were retrovirally introduced into MGS cells. Nuclear extracts were transferred onto polyvinylidene difluoride membranes and processed for reaction with the N6 monoclonal antibody, which recognizes the N-terminus of GATA-1 (upper panel), and M-20 polyclonal antibody, which recognizes the C-terminus of GATA-1 (middle panel), and rat anti–mGATA-1 antiserum (lower panel). (B) Semiquantitative RT-PCR analysis of GATA-1 transcripts from MGS cells expressing full-length mGATA-1 (GATA-1) and the short form of mGATA-1 (ΔNT). PCR reactions were performed for the indicated number of cycles using a set of primers (5′ CTACCCTGCCTCAACTGTGT 3′ and 5′ AAGCCACCAGCTGGTCCTTC 3′) corresponding to the sequences with 100% homology between mouse and human GATA-1. PCR products before digestion (upper panel) and after digestion (lower panel) with HindIII were electrophoresed in 2.5% agarose gels.
In order to compare the levels of endogenous and exogenous GATA-1 in MGS cells, RT-PCR analysis was performed using a set of primers corresponding to the sequences with 100% homology between mouse and human GATA-1. Since the restriction enzyme HindIII digests only the PCR product of hGATA-1, mGATA-1 can be easily distinguished from endogenous hGATA-1. The results showed that exogenous mGATA-1 mRNA was expressed at a level comparable with endogenous GATA-1 and that the levels of expression of the full-length and truncated forms of mGATA-1 were almost equal in MGS cells (Figure 3B).
Expression of full-length mGATA-1 in MGS cells induces differentiation toward the erythroid lineage
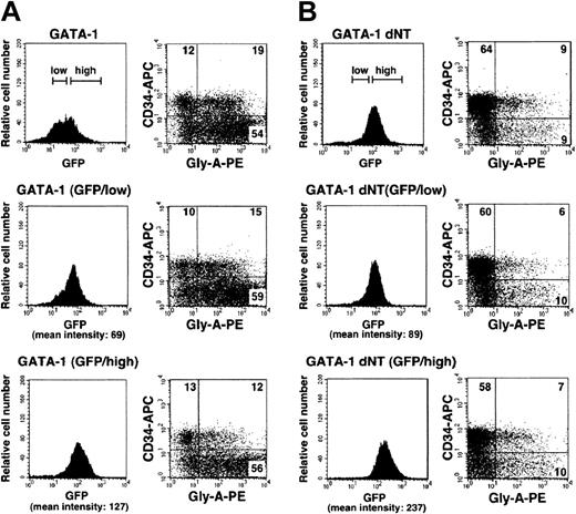
We found an increase in the frequency of glycophorin A+ cells in GATA-1 virus–infected MGS cells, whereas none of the other lineage markers, including megakaryocytic, myeloid, B, and T lymphoid markers, was increased compared with control vector–infected cells (Figure 4A). In contrast, none of these lineage markers was increased in ΔNT virus–infected MGS cells (data not shown). The differentiation of MGS cells was inhibited at the immature stage,18 and the CD34 marker for cell immaturity was expressed at high frequency (more than 90%). Showing reverse correlation against the increase of glycophorin A+ cells, the frequency of CD34+ cells was markedly decreased in the GATA-1–positive MGS cells (Figure 4A). The frequency of CD34–/glycophorin A+ cells, which correspond to the differentiated erythroid cells, increased in GATA-1 virus–infected MGS cells (Figure 4B). In contrast, we found no increase in the frequency of CD34–/glycophorin A+ in ΔNT virus–infected MGS cells (Figure 4B). Since a higher level of ΔNT than wild-type GATA-1 is required to rescue a GATA-1.05 knock-down mouse,23 we investigated the correlation between GFP signal intensity and differentiation. However, the results showed no correlation between the levels of GATA-1 or ΔNT and erythroid differentiation (Figure 5), suggesting that an increased level of ΔNT in MGS cells was not enough to sustain the erythroid differentiation process.
Expression of differentiation markers in full-length or ΔNT mGATA-1 virus–infected MGS cells. Differentiation of MGS cells with retroviral expression of GATA-1. (A) MGS cells were infected with retrovirus (MSCV) containing full-length mGATA-1 (MSCV–mGATA-1), or MSCV alone, and cultured without the addition of cytokines. The expression of CD34, glycophorin A, CD41a, CD61, CD13, CD3, and CD19 markers on the cell surface was examined by FACS. Upper panels show MGS cells without MSCV infection, while middle panels show MGS cells infected with empty MSCV vector. Lower panels show MGS cells infected with MSCV–mGATA-1 expressing full-length mGATA-1. (B) MGS cells infected with MSCV–mGATA-1 (GATA-1), ΔNT (GATA-1 dNT), or MSCV vector were cultured without cytokines and the expression of CD34, glycophorin A, CD41a, and CD61 was analyzed. The results of 2 separate experiments (no. 1 and no. 2) are shown. Note that the increase of glycophorin A+/CD34–cells is observed only in the MSCV–mGATA-1–infected MGS cells.
Expression of differentiation markers in full-length or ΔNT mGATA-1 virus–infected MGS cells. Differentiation of MGS cells with retroviral expression of GATA-1. (A) MGS cells were infected with retrovirus (MSCV) containing full-length mGATA-1 (MSCV–mGATA-1), or MSCV alone, and cultured without the addition of cytokines. The expression of CD34, glycophorin A, CD41a, CD61, CD13, CD3, and CD19 markers on the cell surface was examined by FACS. Upper panels show MGS cells without MSCV infection, while middle panels show MGS cells infected with empty MSCV vector. Lower panels show MGS cells infected with MSCV–mGATA-1 expressing full-length mGATA-1. (B) MGS cells infected with MSCV–mGATA-1 (GATA-1), ΔNT (GATA-1 dNT), or MSCV vector were cultured without cytokines and the expression of CD34, glycophorin A, CD41a, and CD61 was analyzed. The results of 2 separate experiments (no. 1 and no. 2) are shown. Note that the increase of glycophorin A+/CD34–cells is observed only in the MSCV–mGATA-1–infected MGS cells.
Expression of erythroid differentiation markers in GFP/high and GFP/low MGS cells. MGS cells infected with MSCV–mGATA-1 (GATA-1) or ΔNT (GATA-1 dNT) were cultured without cytokines, and the expression of CD34 and glycophorin A was analyzed. Upper panels show whole GFP-positive fractions of MGS cells. Middle and lower panels show GFP/low and GFP/high fractions, respectively.
Expression of erythroid differentiation markers in GFP/high and GFP/low MGS cells. MGS cells infected with MSCV–mGATA-1 (GATA-1) or ΔNT (GATA-1 dNT) were cultured without cytokines, and the expression of CD34 and glycophorin A was analyzed. Upper panels show whole GFP-positive fractions of MGS cells. Middle and lower panels show GFP/low and GFP/high fractions, respectively.
To further confirm that MGS cells are actually acquiring the characteristics of erythroid progenitors with the expression of full-length GATA-1, the benzidine-staining assay was performed. Although no significant morphologic differences were observed among these cells (Figure 6B), the frequency of benzidine-positive cells was 4.3% in MGS cells infected with GATA-1 virus, but less than 1% in MGS infected with ΔNT virus. These results thus indicate that the MGS cell line has the potential to differentiate into the erythroid lineage after acquiring complete GATA-1 activity.
Expression of differentiation markers in mGATA-1–infected MGS in the presence of cytokines. (A) MGS cells were cultured in a medium supplemented with cytokines (EPO, TPO, IL-3, SCF, and GM-CSF), and the frequency of differentiation marker–positive cells was examined. Examined were 4 differentiation markers. Blue columns represent MGS cells without infection, while dark green columns represent MGS cells infected with the empty MSCV vector. Red columns indicate MGS cells infected with MSCV–mGATA-1, and yellow columns represent MGS cells infected with ΔNT. (B) Giemsa staining of MGS cells. No significant morphologic differences were observed among MGS cells infected with MSCV–mGATA-1, MSCV vector, and ΔNT. Original magnification, × 1000.
Expression of differentiation markers in mGATA-1–infected MGS in the presence of cytokines. (A) MGS cells were cultured in a medium supplemented with cytokines (EPO, TPO, IL-3, SCF, and GM-CSF), and the frequency of differentiation marker–positive cells was examined. Examined were 4 differentiation markers. Blue columns represent MGS cells without infection, while dark green columns represent MGS cells infected with the empty MSCV vector. Red columns indicate MGS cells infected with MSCV–mGATA-1, and yellow columns represent MGS cells infected with ΔNT. (B) Giemsa staining of MGS cells. No significant morphologic differences were observed among MGS cells infected with MSCV–mGATA-1, MSCV vector, and ΔNT. Original magnification, × 1000.
We next analyzed the effects of cytokines on the proliferation and differentiation of GATA-1 and ΔNT virus–infected MGS cells. The frequency of CD34–/glycophorin A+ cells did not significantly increase in the presence of EPO (Figure 6A). In contrast, both full-length and ΔNT GATA-1 virus–infected MGS cells did not express megakaryocyte-specific markers, such as CD41a and CD61, even in the presence of TPO, suggesting that infected full-length or the truncated GATA-1 was not sufficient to sustain the differentiation of MGS cells toward the megakaryocyte lineage. Alternatively, the virus-derived GATA-1 may not be suitable to induce MGS cell differentiation toward the megakaryocyte lineage, even though MGS cells possess an erythroid/megakaryocytic mixed phenotype.18 While the frequency of CD34–/glycophorin A+ cells increased in GATA-1 virus–infected MGS cells (Figure 6A), the number of expanded cells did not change substantially when compared with the control vector–infected cells (data not shown), suggesting that infected GATA-1 does not affect the growth of MGS cells.
To investigate the expression of lineage-specific genes and infected GATA-1, RT-PCR analysis was performed with RNA samples from MGS cells (Figure 7). The expression of α-globin and γ-globin mRNAs was up-regulated in response to the expression of full-length GATA-1. Similarly, the expression of c-mpl and erythropoietin receptor (EPOR) was also upregulated in the full-length GATA-1 virus–infected MGS cells compared with the control vector–infected cells to a lesser extent. In contrast, the expression of PF4 mRNA, which is highly expressed in mature megakaryocytes, did not change in the GATA-1–positive cells. We also examined the expression of GATA-2 in GATA-1 virus–infected MGS cells, but the GATA-2 mRNA expression was not affected by the forced expression of full-length GATA-1. This suggests that MGS cells already received a partial signal from the truncated form of GATA-1, although the expression of α-globin, γ-globin, and glycophorin A mRNAs may require additional signals from full-length GATA-1. We then cultured GATA-1 virus–infected MGS cells in the presence of EPO, and examined the expression of erythroid or megakaryocyte differentiation markers. The expression of α-globin and γ-globin mRNA was up-regulated in the presence of EPO, indicating that MGS cells with full-length GATA-1 are sensitive for EPO.
RT-PCR analysis in mGATA-1–infected MGS cells. Changes in the expression of erythroid and megakaryocytic genes in MGS cells under forced expression of GATA-1. MGS cells were infected with MSCV–mGATA-1 retrovirus containing full-length mGATA-1 or MSCV vector alone. The cells were then cultured either in the presence of Epo (+EPO, 2 units/mL) or without the cytokine (–EPO). The expression levels of mouse GATA-1 (mGATA-1), human GATA-2 (hGATA-2), EpoR, α-globin, γ-globin, ALAS-E, PF4, and c-mpl were analyzed by RT-PCR. The G3PDH expression level was measured exploiting the National Institutes of Health (NIH) image software (Rockville, MD) and the RT-PCR condition was standardized with the data. In each case, the numeric value without (w/o) infection and without (w/o) EPO was set as 1. The number of PCR cycles is shown in the right side of each panel.
RT-PCR analysis in mGATA-1–infected MGS cells. Changes in the expression of erythroid and megakaryocytic genes in MGS cells under forced expression of GATA-1. MGS cells were infected with MSCV–mGATA-1 retrovirus containing full-length mGATA-1 or MSCV vector alone. The cells were then cultured either in the presence of Epo (+EPO, 2 units/mL) or without the cytokine (–EPO). The expression levels of mouse GATA-1 (mGATA-1), human GATA-2 (hGATA-2), EpoR, α-globin, γ-globin, ALAS-E, PF4, and c-mpl were analyzed by RT-PCR. The G3PDH expression level was measured exploiting the National Institutes of Health (NIH) image software (Rockville, MD) and the RT-PCR condition was standardized with the data. In each case, the numeric value without (w/o) infection and without (w/o) EPO was set as 1. The number of PCR cycles is shown in the right side of each panel.
Discussion
Analysis of TMD may provide valuable information for understanding cancer pathogenesis. Although TMD is a monoclonal disorder,6,7 the precise genetic changes have been unknown. In this study, we showed that blast cells from Down syndrome patients with TMD contain mutations in the GATA-1 gene, which encodes the essential hematopoietic transcription factor. These mutations were essentially identical to those observed in cells from DS-AMKL patients, which led to a lack of expression of the 50-kDa full-length GATA-1 protein and to the expression of GATA-1 with a defective N-terminal activation domain instead. Immunoblot analysis demonstrated that one short isoform of GATA-1 is generated in blasts from TMD patients regardless of GATA-1 mutations. The present results signifi-cantly improve our understanding of multistep leukemogenesis in Down syndrome.
A hot spot for mutation in the GATA-1 gene in TMD and DS-AMKL was identified. Most of the mutations were located within the exon 2 regions (Table 4). Sequence analysis of cDNA and genomic DNA revealed identical mutations common to TMD and AMKL. There were 3 cases with TMD (TMD 1, 2, and 20) and 2 cases with DS-AMKL (AMKL 2 and 3) that had an identical deletion and lacked the entire exon 2. Sequence analysis of genomic DNA revealed a large deletion extending from IVS1 to IVS2 in 1 of these cases (TMD 20) (Figure 1), suggesting that the other 4 cases may also have various large deletions covering exon 2. In contrast, AMKL 7 and AMKL 10, with deletions including exon 2 and the surrounding IVS, may express GATA-1 mRNA with a deletion of 239 nucleotides corresponding to the entire exon 2 (Figure 1). Furthermore, 2 cases with TMD (TMD 4 and 13) and 1 case with DS-AMKL (AMKL 1) had identical deletions of 2 nucleotides. Although we analyzed cDNA from 4 cases with non–Down syndrome–associated AMKL (non–DS-AMKL) and 3 megakaryoblastic cell lines derived from non–DS-AMKL (K562, UT7, and Meg01), no such mutations were detected in these samples, results consistent with a previous report.19 These results indicate a common molecular pathway in the pathogenesis of these neoplasms in Down syndrome and suggest that a GATA-1 mutation is a very early event in the development of DS-AMKL in the process of multistep leukemogenesis.
Because the GATA-1 gene is located on the X chromosome, 1 of the 2 GATA-1 alleles is randomly inactivated in every cell (ie, Lyonization29 ) in somatic tissues. GATA-1 knock-down heterozygous female mice can bear either wild-type or mutant GATA-1 allele (referred to as GATA-1.05). Analyses of the heterozygous mice demonstrated that GATA-1.05 mutant hematopoietic progenitors massively accumulate in the spleen, indicating that the loss of GATA-1 is an accelerating factor for abnormal expansion of erythroid and megakaryocytic lineage cells.17 In the present study, both sequence analysis of cDNA and immunoblot analysis of protein demonstrated that only the mutated GATA-1 gene was expressed in blast cells from all 11 female TMD cases examined. These results suggest that a loss of the full-length GATA-1 protein confers a growth advantage to erythroid/megakaryocytic bipotential progenitor cells.18
In most cases of TMD and DS-AMKL, the mutation in the GATA-1 gene leads to the expression of an alternate, 40-kDa translation product of GATA-1 from a downstream initiation site and the length of the predicted protein is 330 amino acids. Recently, Hitzler et al30 suggested that, in the case of TMD, a novel GATA-1 fusion protein is expressed by the mutated allele of the GATA-1 gene. They further concluded that the size of the GATA-1 protein would differ from patient to patient. According to Hitzler et al's model, blast cells from TMD 21 should express 378 amino acids of the novel GATA-1 fusion protein that is larger than 40 kDa. However, the present results support the contention that only Met84 is used to produce GATA-1 protein in malignant cells, showing very good agreement with the report by Wechsler et al.19
We found 2 novel mutations in the N-terminal activation domain that resulted in the expression of a defective GATA-1 protein, other than the N-terminal truncation. In TMD 10, the mutation led to an internal, large deletion of 46 amino acids in the activation domain of GATA-1. In AMKL 8, the mutation resulted in an amino acid change in codon 2 from Glu to Gly, although the function of the resulting protein remains to be clarified.
Our results revealed that all 33 TMD or DS-AMKL cases shared GATA-1 gene mutations, leading to the synthesis of an abnormal GATA-1 with a defect in the N-terminal activation domain (Tables 4,5). Although it still remains to be determined whether the loss of the full-length GATA-1 is enough for the development of TMD, no mutations resulting in a GATA-1–null phenotype were detected in TMD or DS-AMKL. In contrast, when ΔNT GATA-1 is expressed in vivo, the transgenic mice exhibit no hematologic or other abnormalities in the presence of endogenous full-length GATA-1.23 Moreover, an alternate 40-kDa translation product of GATA-1, from a downstream initiation site (GATA-1s), is naturally expressed as a result of the alternate translation initiation site use.31 Others19,31 and we have demonstrated the coexpression of GATA-1 and GATA-1s in fetal liver and non–DS-AMKL cell lines.
Recently, we demonstrated that ΔNT GATA-1 transgene successfully rescues GATA-1.05 knock-down mice when ΔNT is expressed at a level higher than endogenous GATA-1.23 Peripheral blood analysis, including platelet counts as well as hemoglobin levels, showed these mice to have no hematologic abnormalities. However, these mice differ from DS-AMKL cells in the respect that a very low level of full-length GATA-1 is expressed. In the present study, we could not rescue the differentiation block in MGS cells by retrovirally introducing ΔNT. The level of exogenous ΔNT might not be sufficient to induce erythroid differentiation. Taken together, our results indicate that the short form of GATA-1 acts as a dominant mediator of TMD development only in the absence of the full-length GATA-1.
In the present study, we detected GATA-1 mutations in only 12 of 18 AMKL cases. Although it remains to be elucidated why the frequency of GATA-1 mutations in DS-AMKL was lower than that in TMD, it is possible that detection mutations of GATA-1 in DS-AMKL blasts escaped our analysis. We could analyze cDNA samples in only 6 of 18 DS-AMKL patients, whereas cDNA samples were available for sequence analysis in most TMD cases (19 of 22). The present results suggest that sequence analysis of cDNA for the GATA-1 mutation is more sensitive than that of genomic DNA for the following reasons. First, the affected GATA-1 cDNA will be efficiently amplified by PCR, because blast cells from TMD and DS-AMKL patients express only the mutant GATA-1 gene. Second, the mutated GATA-1 gene will not be amplified by PCR using the primers corresponding to the IVS sequences or using genomic DNA template from the DS-AMKL patients with deletions including exon 2 and the surrounding IVS.
The RUNX1/AML1 gene on chromosome 21 is known to be the most frequent target for chromosomal translocation in leukemia. Recently, point mutations in the Runt domain of the AML1 gene have also been reported in cells from leukemia patients.32 Interestingly, AML1 mutations are frequently found in myeloid malignancies with acquired 21 trisomy.33 To clarify whether the AML1 gene is responsible for the hematologic disorder in Down syndrome, we previously analyzed mutations in the Runt domain of AML1 in 46 pediatric Down syndrome patients with hematologic malignancies, including 22 DSAMKL and 17 TMD patients. However, we found that the blast cells from only one TMD patient contained a heterozygous missense mutation in the AML1 gene.34 Furthermore, we analyzed mutations in the Runt domain of AML1 in 6 TMD and 4 DS-AMKL patients in this study and found no mutations in AML1 (data not shown). These results suggest that the AML1 mutation does not play a significant role in the development of hematologic disorders in Down syndrome.
In the present study, we demonstrated that expression of full-length mGATA-1 in the DS-AMKL cell line MGS partially restored the differentiation capacity toward the erythroid lineage. However, expression of the truncated form of GATA-1 in MGS could not rescue the differentiation capacity. To understand the mechanisms of a lineage-specific malignant conversion further, it is very important to identify the gene or genes on chromosome 21 that cooperate with mutated GATA-1,35 as well as additional genetic changes in TMD blast cells during the development of DS-AMKL.
Prepublished online as Blood First Edition Paper, June 19, 2003; DOI 10.1182/blood-2003-02-0390.
G.X., M.N., and R.K. contributed equally to this work.
Supported by Grants-in-Aid for Scientific Research, Grants-in-Aid for Scientific Research on Priority Areas from the Ministry of Education, Science, Sports and Culture, the Uehara Memorial Foundation, the Naito Foundation, and JST-ERATO.
The publication costs of this article were defrayed in part by page charge payment. Therefore, and solely to indicate this fact, this article is hereby marked “advertisement” in accordance with 18 U.S.C. section 1734.
The authors are indebted to Dr Shinkichi Yokoyama (Yamagata University School of Medicine) and Dr Toshihisa Tsuruta (Tokyo Medical University) for providing patient samples. We thank Dr Kinuko Ohneda for construction of retrovirus vectors and Dr Tania O'Connor for critical reading.













