Key Points
BAK/BAX depletion in murine platelets reveals that intrinsic apoptosis is not required for the development of the platelet storage lesion.
Restriction of platelet life span by intrinsic apoptosis is pivotal to maintain a functional, hemostatically reactive platelet population.
Abstract
The circulating life span of blood platelets is regulated by the prosurvival protein BCL-XL. It restrains the activity of BAK and BAX, the essential prodeath mediators of intrinsic apoptosis. Disabling the platelet intrinsic apoptotic pathway in mice by deleting BAK and BAX results in a doubling of platelet life span and concomitant thrombocytosis. Apoptotic platelets expose phosphatidylserine (PS) via a mechanism that is distinct from that driven by classical agonists. Whether there is any role for apoptotic PS in platelet function in vivo, however, is unclear. Apoptosis has also been associated with the platelet storage lesion (PSL), the constellation of biochemical deteriorations that occur during blood bank storage. In this study, we investigated the role of BAK/BAX-mediated apoptosis in hemostasis and thrombosis and in the development of the PSL. We show that although intrinsic apoptosis is rapidly induced during storage at 37°C, it is not detected when platelets are kept at the standard storage temperature of 22°C. Remarkably, loss of BAK and BAX did not prevent the development of the PSL at either temperature. BAK/BAX-deficient mice exhibited increased bleeding times and unstable thrombus formation. This phenotype was not caused by impaired PS exposure, but was associated with a defect in granule release from aged platelets. Strikingly, rejuvenation of BAK/BAX-deficient platelets in vivo completely rescued the observed hemostatic defects. Thus, apoptotic culling of old platelets from the bloodstream is essential to maintain a functional, hemostatically reactive platelet population. Inhibiting intrinsic apoptosis in blood banked platelets is unlikely to yield significant benefit.
Introduction
Blood platelets are anucleate cells essential for hemostasis and wound healing. They are produced in the bone marrow by polyploid precursors called megakaryocytes. A pathological reduction in platelet count (thrombocytopenia) is commonly observed in settings such as cancer therapy, autoimmune disease, infection, and congenital disorders. The result is a predisposition to hemorrhage, which can be fatal. The frontline treatment of severe, acute thrombocytopenia is transfusion of donated platelets, a mainstay of hematological practice since the 1950s.
Unlike erythrocytes, which circulate for ∼3 months,1 endogenously produced platelets can only survive in the bloodstream for ∼10 days before being cleared by the liver and spleen.2 The circulating life span of transfused platelets is generally even shorter. Accordingly, although a transfusion can raise platelet counts and control bleeding, these effects are transient. The brief existence of platelets represents a major logistical challenge in transfusion medicine. This is exacerbated by the fact that platelet concentrates cannot be refrigerated.3-6 Storage at 20°C to 24°C allows platelets to be kept for 5 to 7 days,4,7 depending on the collection method, storage protocol, bacterial testing regime, and pathogen reduction technique,8 and remains the gold standard today. Regardless of the approach, platelet viability declines with each day at the blood bank. The metabolic, morphological, and functional changes that occur are collectively known as the platelet storage lesion (PSL).
In the last decade, it has become clear that in vivo, the primary reason platelets die is via the action of the intrinsic mitochondrial apoptosis pathway.9 Intrinsic apoptosis is regulated by the BCL-2 family of proteins.10 At steady state in healthy cells, prosurvival members of the latter restrain the activity of their proapoptotic relatives. In platelets, the essential prosurvival factor is BCL-XL.11 It prevents the activation of BAK and BAX, 2 highly redundant proteins that, when unleashed, trigger cell death by inducing mitochondrial outer membrane permeabilization and subsequent caspase activation. Inhibition of BCL-XL causes platelets to undergo apoptosis. Genetic ablation of BCL-XL in mice reduces platelet life span from ∼5 days to only 5 hours.11-13 Pharmacological blockade of BCL-XL rapidly kills platelets in a BAK/BAX-dependent manner.11,14 This knowledge has informed the clinical development of the “BH3 mimetics” Venclexta (Venetoclax, ABT-199) and Navitoclax (ABT-263), a new class of anticancer drugs designed to kill tumor cells by inducing apoptosis.15-20
BAK and BAX are the essential mediators of the intrinsic apoptosis pathway. Combined genetic ablation of both proteins renders platelets refractory to the effects of BCL-XL-inhibitory BH3 mimetics.21,22 In vivo, loss of BAK and BAX leads to a cell-intrinsic doubling of platelet life span and a concomitant increase in platelet count.11,12,21 Transgenic overexpression of prosurvival BCL-2 in mice can also extend circulating platelet life span.23 Thus, mammals have evolved an apoptotic mechanism to circumscribe the existence of platelets that escape hemostatic consumption. Exactly how this benefits the organism remains unclear. Evidence stretching back more than 50 years suggests that young platelets are more hemostatically reactive,24-27 so perhaps old platelets must be culled before, or because, they become functionally impaired. Alternatively, aged platelets may be dangerous and more prone to triggering thrombosis.
Interestingly, there is a potential link between the intrinsic apoptosis pathway and platelet procoagulant responses. Similar to nucleated cells, platelets undergoing BAK/BAX-mediated apoptosis in vitro expose phosphatidylserine (PS).14,28 PS is the archetypal “eat me” signal, strongly implicated in facilitating the engulfment of apoptotic cells by phagocytes.29 Although it might be assumed, therefore, that PS exposure mediates the clearance of aged platelets in vivo, there is some evidence to suggest it may not be required.30 Importantly, platelets also expose PS in response to classical agonists such as collagen and thrombin. In this context, outer membrane PS provides a scaffold for the thrombin-generating tenase complex, thereby promoting coagulation.31,32 Recent work indicates that agonist-driven and apoptotic PS exposure are mediated by 2 independent pathways.22,33 The former is calcium-dependent and entirely unaffected by genetic deletion of Bak/Bax or by pharmacological blockade of the apoptotic caspase cascade. Apoptotic PS is BAK/BAX- and caspase-dependent and calcium-independent and cannot be prevented by inhibitors of platelet activation. This is consistent with early work suggesting that activation and apoptosis are independent events.34,35 Intriguingly, however, apoptotic PS+ platelets do promote thrombin generation in vitro, raising the possibility that the mitochondrial apoptosis pathway might contribute to thrombin generation in vivo.22
Chronological parallels between development of the PSL and the survival of platelets in the circulation4 have fueled speculation that a common mechanism underpins both phenomena. Several groups have noted the multiple biochemical similarities between stored platelets and apoptotic cells (eg, loss of mitochondrial polarization, PS exposure, caspase activation).34,36-40 It has therefore been suggested that an increase in the stability of BCL-XL might contribute to the improved viability of platelets stored at room temperature (RT) vs those stored at 37°C.11,37 However, attempts to pharmacologically inhibit caspases during storage have proven unsuccessful.37 More recently, it was reported that in murine platelets, deletion of BAK and BAX, or overexpression of prosurvival BCL-XL, reduced caspase activation during storage at 25°C.21 Whether this could ameliorate the PSL remains unclear.
In the current study, we set out to understand whether ablation of the intrinsic apoptosis pathway can slow the development of the PSL, and whether apoptosis contributes to platelet procoagulant activity in vivo.
Methods
Mice
Bak−/−,41 Bax−/−,42 Baxfl/fl,43 Pf4-Cre,44 Bak−/−BaxPf4∆/Pf4∆,12 and TpoT g45 mice have been previously described. All mutations had been backcrossed onto the C57BL/6 background for at least 10 generations before this study. Mice were 7 to 12 weeks old, and experiments include balanced groups of male and female mice if not otherwise stated. All animal experiments complied with the regulatory standards of, and were approved by, the Walter and Eliza Hall Institute Animal Ethics Committee or the Alfred Medical Research and Education Precinct Animal Ethics Committee (Melbourne, Australia).
Data analysis
Statistical significance between the 2 treatment groups was analyzed using an unpaired Student t test with 2-tailed P values. One-way ANOVA with multiple comparison test was applied where appropriate (GraphPad Prism Software Version 6.0d). *P < .05, **P < .005, and ***P < .001, or as otherwise stated. Data are presented as mean ± standard deviation or standard error of the mean.
Detailed information about used materials and experimental procedures can be found in the supplemental Methods, available on the Blood Web site.
Results
The intrinsic apoptosis pathway is not required for development of the PSL
To examine the role of the intrinsic apoptosis pathway in the development of the PSL, we purified platelets from mice carrying a constitutive deletion of Bak and a megakaryocyte-specific deletion of Bax.12 Consistent with previous reports,22,30 Bak−/−BaxPf4∆/Pf4∆ platelets were entirely refractory to the effects of the BCL-xL-inhibitory BH3-mimetic ABT-737, exhibiting no PS exposure, no loss of mitochondrial membrane potential, and no activation of the effector caspases, Caspase-3 and Caspase-7 (Figure 1A-C). Platelets lacking either BAK or BAX were partially protected from ABT-737 treatment, illustrating functional redundancy of the 2 proteins. Together, these results confirm that Bak−/−BaxPf4∆/Pf4∆ platelets are fully resistant to intrinsic apoptosis. We next mimicked the standard storage conditions used for human platelet concentrates, storing murine platelets in modified Tyrode-HEPES buffer containing plasma at 22°C with agitation (60 rpm) for a total of 9 days. As expected, the proportion of wild-type platelets exposing PS increased during storage. Surprisingly, the kinetics of PS exposure were not modified by loss of BAK and BAX (Figure 1D). Strikingly, this was also the case for Caspase-3/7 activity, loss of mitochondrial membrane potential, ATP levels, shedding of GPIbα, and degranulation of α granules (P-selectin exposure; Figure 1E-I). Together, these data indicated that ablation of the intrinsic apoptosis pathway does not prevent the functional decline of platelets stored at room temperature and, unexpectedly, that mitochondrial apoptosis is not significantly induced in platelets under standard storage conditions at 22°C.
The intrinsic apoptosis pathway is not required for development of the PSL. (A) Annexin V and (B) TMRM-positive platelets and (C) Caspase-3/7 activity after incubation with ABT-737 (0.0625-1 µM) at 37°C for 90 minutes. Platelets from Bak+/+Bax+/+, Bak−/−Baxfl/fl, Bak+/+Bax−/−, and Bak−/−BaxPf4∆/Pf4∆ mice were washed and counts adjusted before incubation with ABT-737. n = 3 biological replicates per genotype. Data are presented as mean ± standard error of the mean (SEM). One-way ANOVA with Dunnett’s multiple comparison test. (D-I) Murine platelets were stored at RT (22°C) with gentle agitation in 5% plasma for up to 9 days. (D) Annexin V-positive platelets, (E) caspase-3/7 activation (Caspase-Glo assay), (F) TMRM-positive platelets, (G) ATP activity (CellTiter-Glo assay), (H) GPIbα surface expression, and (I) P-selectin exposure were assessed at indicated points by flow cytometry or as otherwise indicated. Platelet counts were adjusted prior storage. Data are presented as mean ± SEM. Caspase activity is presented as ratio/start for each genotype. n = 11 to 12 biological replicates per genotype. Statistical significance between 2 treatment groups was analyzed using an unpaired Student t test with 2-tailed P values. *P < .05; **P < .005; ***P < .001.
The intrinsic apoptosis pathway is not required for development of the PSL. (A) Annexin V and (B) TMRM-positive platelets and (C) Caspase-3/7 activity after incubation with ABT-737 (0.0625-1 µM) at 37°C for 90 minutes. Platelets from Bak+/+Bax+/+, Bak−/−Baxfl/fl, Bak+/+Bax−/−, and Bak−/−BaxPf4∆/Pf4∆ mice were washed and counts adjusted before incubation with ABT-737. n = 3 biological replicates per genotype. Data are presented as mean ± standard error of the mean (SEM). One-way ANOVA with Dunnett’s multiple comparison test. (D-I) Murine platelets were stored at RT (22°C) with gentle agitation in 5% plasma for up to 9 days. (D) Annexin V-positive platelets, (E) caspase-3/7 activation (Caspase-Glo assay), (F) TMRM-positive platelets, (G) ATP activity (CellTiter-Glo assay), (H) GPIbα surface expression, and (I) P-selectin exposure were assessed at indicated points by flow cytometry or as otherwise indicated. Platelet counts were adjusted prior storage. Data are presented as mean ± SEM. Caspase activity is presented as ratio/start for each genotype. n = 11 to 12 biological replicates per genotype. Statistical significance between 2 treatment groups was analyzed using an unpaired Student t test with 2-tailed P values. *P < .05; **P < .005; ***P < .001.
Lack of BAK and BAX abrogates apoptotic caspase activation in platelets stored at 37°C, but does not improve platelet viability
To comprehensively investigate the outcome of disabling intrinsic platelet apoptosis under storage conditions, we raised the temperature from 22°C to 37°C, a condition previously reported to trigger apoptosis in human and mouse platelets.37,46,47 Indeed, wild-type platelets exhibited a 40-fold increase in caspase activity within 24 hours of incubation at 37°C (Figure 2A). Deletion of BAK and BAX, or co-incubation with the pan-caspase inhibitor Q-VD-OPh (data not shown), completely abrogated this effect (Figure 2A). To our surprise, despite being able to prevent apoptotic caspase activation at 37°C, loss of BAK and BAX only delayed early PS exposure, but did not prevent its subsequent time-dependent increase and had no effect on platelet viability or functional parameters, as determined by mitochondrial membrane potential, ATP content, GPIbα receptor shedding, or platelet degranulation (Figure 2B-F). Collectively, these data indicated that although, in contrast to RT, the intrinsic apoptosis pathway (including apoptotic effector caspases) is rapidly activated in wild-type platelets stored at 37°C in vitro, it is not required for the decline in platelet viability that occurs under these conditions.
Apoptosis is triggered during 37°C storage, but inhibition of apoptosis does not improve platelet viability. Murine platelets were stored at 37°C with gentle agitation in 5% plasma for up to 48 hours. (A) Caspase-3/7 activation, (B) annexin V-positive platelets, (C) ATP activity (CellTiter-Glo assay), (D) TMRM-positive platelets, (E) GPIbα surface expression, and (F) P-selectin exposure were assessed at indicated points by flow cytometry or as otherwise indicated. Platelet counts were adjusted before storage. Data are presented as mean ± SEM. Caspase activity is presented as mean ratio/start for each genotype. n = 8 to 10 biological replicates per genotype. Statistical significance between treatment groups was analyzed using an unpaired Student t test with 2-tailed P values. *P < .05; ***P < .001.
Apoptosis is triggered during 37°C storage, but inhibition of apoptosis does not improve platelet viability. Murine platelets were stored at 37°C with gentle agitation in 5% plasma for up to 48 hours. (A) Caspase-3/7 activation, (B) annexin V-positive platelets, (C) ATP activity (CellTiter-Glo assay), (D) TMRM-positive platelets, (E) GPIbα surface expression, and (F) P-selectin exposure were assessed at indicated points by flow cytometry or as otherwise indicated. Platelet counts were adjusted before storage. Data are presented as mean ± SEM. Caspase activity is presented as mean ratio/start for each genotype. n = 8 to 10 biological replicates per genotype. Statistical significance between treatment groups was analyzed using an unpaired Student t test with 2-tailed P values. *P < .05; ***P < .001.
Loss of BAK and BAX leads to increased bleeding times and unstable thrombi in vivo
Prompted by the unexpected findings from our storage experiments, we next sought to determine what effect ablation of the intrinsic apoptosis pathway has on platelet function in vivo. As expected from our previous studies,11,12,21 Bak−/−BaxPf4∆/Pf4∆ (Bak/Bax double knockout), as well as Bak−/−Baxfl/fl (Bak knockout), mice exhibited an almost doubling of platelet life span, and a significant increase in platelet count (Table 1). Curiously, this had no obvious effect on organismal health or life span. When we aged Bak+/+Bax+/+(wild-type), Bak−/−Baxfl/fl, and Bak−/−BaxPf4∆/Pf4∆ animals, mice of all 3 genotypic classes appeared healthy, and peripheral blood counts remained largely comparable to those of 7- to 10-week-old counterparts up to the age of 500 days (Table 2). Bak−/−BaxPf4∆/Pf4∆ mice survived 768 ± 199 days, which was not significantly different from control animals (780 ± 175 days; supplemental Figure 1A). Analysis of terminally aged Bak−/−Baxfl/fl and Bak−/−BaxPf4∆/Pf4∆ mice revealed a different spectrum of pathologies when compared with wild-type controls (supplemental Figure 1B-E; supplemental Table 2), including an increased occurrence of lymphoid leukemia. This is most likely a result of the constitutive deletion of Bak, which is known to affect the lymphoid lineage.48 Lymphoid leukemia is associated with thrombocytopenia,49 thus providing a plausible explanation for the significant reduction in platelet counts in terminally aged compared with younger Bak−/−BaxPf4∆/Pf4∆ mice (Tables 1 and 2; supplemental Table 2).
Flow cytometric analysis revealed that Bak−/−BaxPf4∆/Pf4∆ and Bak−/−Baxfl/fl platelets were slightly smaller than wild-type and expressed lower levels of the surface receptors GPVI, GPIX, and GPIbα (supplemental Table 1). However, the morphology and ultrastructure of resting platelets, determined by transmission electron microscopy, was normal, including the presence and distribution of α and dense granules (Figure 3A). Intriguingly, bleeding times after tail incision were significantly increased in Bak−/−BaxPf4∆/Pf4∆ mice (Figure 3B), suggesting impaired hemostatic function in the absence of a functional intrinsic apoptosis pathway in platelets. This notion was supported when bleeding times into 37°C saline after 3-mm tail amputation were assessed. Re-bleeding time was extended and blood loss (hemoglobin levels) increased in Bak−/−BaxPf4∆/Pf4∆ mice relative to wild-type (Figure 3C-D). To establish whether these deficiencies affected thrombus formation, we subjected Bak+/+Bax+/+, Bak−/−Baxfl/fl, and Bak−/−BaxPf4∆/Pf4∆ animals to an electrolytic model of arterial thrombosis.50 Despite similar times to first arterial occlusion (Figure 3E), the thrombi formed in Bak−/−BaxPf4∆/Pf4∆ mice were clearly unstable (Figure 3F), with increased vessel patency (Figure 3G) and blood flow apparent at 60 minutes postinjury (Figure 3H), relative to control mice. Although not statistically significant, a similar trend was observed in Bak−/−Baxfl/fl mice. Taken together, these data suggested that platelet function in vivo is impaired in the absence of BAK and BAX.
Increased bleeding time and unstable thrombi in the absence of platelet apoptosis. (A) Representative images of platelets from Bak+/+Bax+/+, Bak−/−Baxfl/fl, and Bak−/−BaxPf4∆/Pf4∆ mice visualized by transmission electron microscopy. Scale bar, 2 µm. Dense granule (DG) and α granule (AG) are indicated by arrows. (B) Tail bleeding time assessed after tail incision (5 mm long and 1 mm deep). Bleeding was monitored by blotting with filter paper every 30 sec. Each symbol represents an individual mouse. (C) Tail bleeding time into 37°C saline (3-mm tail amputation) and (D) blood loss (hemoglobin levels). Blue bars in C represent the initial cessation of bleeding, and red bars represent length of rebleeding. n = 8 mice per genotype. (E-H) Electrolytic thrombosis model. (E) Time to initial occlusion, (F) stability of blood flow, (G) vessel patency, and (H) blood flow (60 minutes postinjury). n = 9 mice per genotype. Data are presented as mean ± SEM. Unpaired Student t test with 2-tailed P values. *P < .05; **P < .005; ***P < .001; n.s., not significant.
Increased bleeding time and unstable thrombi in the absence of platelet apoptosis. (A) Representative images of platelets from Bak+/+Bax+/+, Bak−/−Baxfl/fl, and Bak−/−BaxPf4∆/Pf4∆ mice visualized by transmission electron microscopy. Scale bar, 2 µm. Dense granule (DG) and α granule (AG) are indicated by arrows. (B) Tail bleeding time assessed after tail incision (5 mm long and 1 mm deep). Bleeding was monitored by blotting with filter paper every 30 sec. Each symbol represents an individual mouse. (C) Tail bleeding time into 37°C saline (3-mm tail amputation) and (D) blood loss (hemoglobin levels). Blue bars in C represent the initial cessation of bleeding, and red bars represent length of rebleeding. n = 8 mice per genotype. (E-H) Electrolytic thrombosis model. (E) Time to initial occlusion, (F) stability of blood flow, (G) vessel patency, and (H) blood flow (60 minutes postinjury). n = 9 mice per genotype. Data are presented as mean ± SEM. Unpaired Student t test with 2-tailed P values. *P < .05; **P < .005; ***P < .001; n.s., not significant.
Mitochondrial apoptosis is dispensable for platelet procoagulant function in vivo
Thrombin generation at sites of vascular injury facilitates the recruitment and activation of further platelets, as well as the formation of fibrin fibers, which stabilize the thrombus. After vessel injury, intravascular thrombin generation is typically localized to sites of injury through expression of tissue factor on damaged endothelial cells, activated monocytes, and circulating microparticles. Platelets also possess an important procoagulant function, contributing to the localized generation of thrombin within the developing thrombus via surface exposure of PS, providing the prerequisite negative charge required for localized binding of coagulation factors. It has been previously shown that platelets induced to undergo apoptosis by treatment with ABT-737 in vitro expose PS, and similar to PS exposure on highly activated platelets, this can effectively promote thrombin generation.22 We therefore examined whether apoptotic PS exposure contributes to thrombin generation and platelet procoagulant function in vivo, potentially providing an explanation for the hemostatic defect observed in Bak−/−BaxPf4∆/Pf4∆ mice. To this end, we used an experimental model of pulmonary embolism induced by epinephrine and collagen, which is highly dependent on thrombin generation.51 Surprisingly, thrombin levels 10 and 30 minutes postinjection were not significantly different in Bak−/−BaxPf4∆/Pf4∆ mice relative to controls (supplemental Figure 2A). Moreover, the associated mortality rate and reduction in platelet count were unchanged (supplemental Figure 2B-C). Consistent with results from the arterial thrombosis model, when we examined thrombus volume by intravital microscopy after mechanical injury of the endothelium in mesenteric veins, we observed a significant decrease in Bak−/−BaxPf4∆/Pf4∆ mice (supplemental Figure 2D,F). This could not be rescued by exogenous microinjection of thrombin (supplemental Figure 2E). Together, these data indicated that the defects in hemostasis and thrombus formation observed in the absence of BAK and BAX are not the result of an impaired ability to promote thrombin generation.
BAK and BAX-deficient platelets exhibit functional defects in vitro
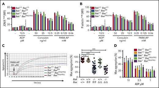
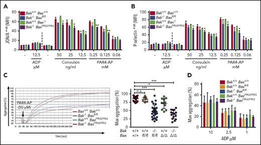
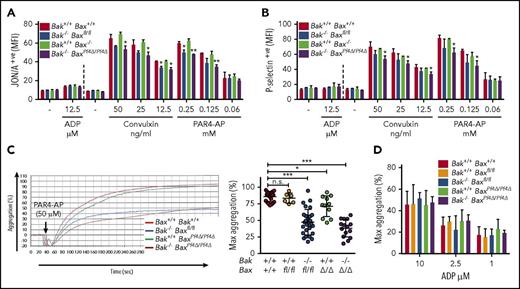
We therefore conducted an analysis of platelet signaling pathways downstream of classical platelet activation by using flow cytometry. Triggering the PAR4 receptor (by PAR4-AP or thrombin) or GPVI (by convulxin) led to reduced integrin αIIbβ3 activation (JON/A antibody) and degranulation of α granules (P-selectin exposure) by Bak−/−Baxfl/fl and Bak−/−BaxPf4∆/Pf4∆ platelets, relative to wild-type (Figure 4A-B; supplemental Figure 3A-B). In contrast, the response to activation with adenosine 5′-diphosphate (ADP), which does not induce granule release, was similar in platelets of all genotypes (Figure 4A-B). Formation of stable thrombi is dependent on the release of secondary agonists (eg, ADP and thromboxane A2) from activated platelets. This function can be assessed by aggregometry, where secondary mediators accumulate and promote the aggregation process. In contrast to the rather modest reduction in responses observed in our flow cytometric studies, platelet aggregation in response to intermediate concentrations of PAR4-AP was severely reduced in Bak−/−BaxPf4∆/Pf4∆ and Bak−/−Baxfl/fl platelets (Figure 4C; supplemental Figure 3C). Similarly, thrombin activation at low concentration induced reduced platelet aggregation in Bak−/−BaxPf4∆/Pf4∆ and Bak−/−Baxfl/fl cells, but this defect could be overcome at high concentrations (supplemental Figure 3D). In contrast, aggregation in response to ADP, which does not induce the generation or release of secondary mediators, was normal (Figure 4D). Furthermore, GPIb-dependent agglutination induced by botrocetin and human von Willebrand Factor (vWF) was similar in all genotypes (supplemental Figure 3E), indicating no obvious functional impairment of GPIb signaling in the absence of BAK and BAX.
BAK/BAX-deficient platelets exhibit functional defects. (A,B) Agonist-induced platelet activation determined by (A) integrin conformational change (JON/A) or (B) P-selectin positive platelets by flow cytometry. Platelets were washed and counts adjusted before 20 minutes incubation with ADP 12.5 µM (37°C) Convulxin 12.5-50 ng/mL RT and PAR4-AP 0.06-0.25 mM RT. n = 3 biological replicates per genotype. (C) Maximal platelet aggregation in response to PAR4-AP (50 µM). Platelets were washed and counts adjusted. Bak+/+Bax+/+ (n = 22), Bak+/+Baxfl/fl (n = 6), Bak−/−Baxfl/fl (n = 27), Bak+/+BaxPf4∆/Pf4∆ (n = 11), and Bak−/−BaxPf4∆/Pf4∆ (n = 15) biological replicates. Representative experiment included. (D) Maximal platelet aggregation in response to ADP (1-10 µM) in PRP. Platelet counts were adjusted to 3.3 × 108 cells/mL. n = 3 to 4 mice per genotype. Data are presented as mean ± standard deviation (SD). One-way ANOVA with Dunnett’s multiple comparison test. *P < .05; **P < .005; ***P < .001; n.s., not significant.
BAK/BAX-deficient platelets exhibit functional defects. (A,B) Agonist-induced platelet activation determined by (A) integrin conformational change (JON/A) or (B) P-selectin positive platelets by flow cytometry. Platelets were washed and counts adjusted before 20 minutes incubation with ADP 12.5 µM (37°C) Convulxin 12.5-50 ng/mL RT and PAR4-AP 0.06-0.25 mM RT. n = 3 biological replicates per genotype. (C) Maximal platelet aggregation in response to PAR4-AP (50 µM). Platelets were washed and counts adjusted. Bak+/+Bax+/+ (n = 22), Bak+/+Baxfl/fl (n = 6), Bak−/−Baxfl/fl (n = 27), Bak+/+BaxPf4∆/Pf4∆ (n = 11), and Bak−/−BaxPf4∆/Pf4∆ (n = 15) biological replicates. Representative experiment included. (D) Maximal platelet aggregation in response to ADP (1-10 µM) in PRP. Platelet counts were adjusted to 3.3 × 108 cells/mL. n = 3 to 4 mice per genotype. Data are presented as mean ± standard deviation (SD). One-way ANOVA with Dunnett’s multiple comparison test. *P < .05; **P < .005; ***P < .001; n.s., not significant.
To establish whether abnormal degranulation underpinned the aggregation defect in BAK- and BAX-deficient platelets in response to PAR4-AP, we measured ATP and serotonin (markers of dense granule release) and PF4 (marker of α granule release) levels in supernatants collected postaggregation. Both dense and α granule release were significantly reduced in Bak−/−Baxfl/fl and Bak−/−BaxPf4∆/Pf4∆ platelets relative to wild-type (Figure 5A-C). This was not a result of alterations in granule content; consistent with our TEM studies, resting platelets of all genotypes contained similar levels of granule proteins (supplemental Figure 4A-C).
Reduced granule release upon activation in BAK/BAX-deficient platelets. (A-C) ATP, serotonin, and PF4 release after platelet aggregation in response to PAR4-AP (50 µM). Platelets were washed and counts adjusted before agonist stimulation. (A) ATP levels were determined in platelet releasates by cell titer glo assay. Bak+/+Bax+/+ (n = 17), Bak+/+Baxfl/fl (n = 4), Bak−/−Baxfl/fl (n = 17), Bak+/+BaxPf4∆/Pf4∆ (n = 3), and Bak−/−BaxPf4∆/Pf4∆ (n = 9) mice. (B) Serotonin and (C) PF4 levels were quantified in platelet releasates by enzyme-linked immunosorbent assay. Serotonin included Bak+/+Bax+/+ (n = 10), Bak+/+Baxfl/fl (n = 8), Bak−/−Baxfl/fl (n = 9), Bak+/+BaxPf4∆/Pf4∆ (n = 7), and Bak−/−BaxPf4∆/Pf4∆ (n = 7) mice. PF4 n = 4 to 6 mice per genotype. Data are presented as mean ratio/wild-type (wt) ± SD. One-way ANOVA with Dunnett’s multiple comparison test. **P < .005; ***P < .001; n.s., not significant.
Reduced granule release upon activation in BAK/BAX-deficient platelets. (A-C) ATP, serotonin, and PF4 release after platelet aggregation in response to PAR4-AP (50 µM). Platelets were washed and counts adjusted before agonist stimulation. (A) ATP levels were determined in platelet releasates by cell titer glo assay. Bak+/+Bax+/+ (n = 17), Bak+/+Baxfl/fl (n = 4), Bak−/−Baxfl/fl (n = 17), Bak+/+BaxPf4∆/Pf4∆ (n = 3), and Bak−/−BaxPf4∆/Pf4∆ (n = 9) mice. (B) Serotonin and (C) PF4 levels were quantified in platelet releasates by enzyme-linked immunosorbent assay. Serotonin included Bak+/+Bax+/+ (n = 10), Bak+/+Baxfl/fl (n = 8), Bak−/−Baxfl/fl (n = 9), Bak+/+BaxPf4∆/Pf4∆ (n = 7), and Bak−/−BaxPf4∆/Pf4∆ (n = 7) mice. PF4 n = 4 to 6 mice per genotype. Data are presented as mean ratio/wild-type (wt) ± SD. One-way ANOVA with Dunnett’s multiple comparison test. **P < .005; ***P < .001; n.s., not significant.
It has been noted that in patients with thrombocytosis, increased uptake of circulating, hemostatically active vWF by platelets can result in bleeding.52,53 Given the increased platelet counts in mice lacking BAK/BAX or BAK, we therefore compared plasma vWF A2 levels among wild-type, Bak−/−Baxfl/fl, and Bak−/−BaxPf4∆/Pf4∆ mice. As a control, we included thrombopoietin transgenic (TpoTg) mice, which exhibit pronounced thrombocytosis (3-5-fold higher than wild-type platelet counts), because of increased thrombopoietin production.45 We did not detect significant differences in any genotypic class (supplemental Figure 5A). We also noted that bleeding times and blood loss in TpoTg mice on tail tip amputation was not significantly different to the control (supplemental Figure 5B-D). Thus, the increased platelet counts in Bak−/−Baxfl/fl, and Bak−/−BaxPf4∆/Pf4∆ mice are not in themselves the cause of the hemostatic defects observed.
Considering that platelet activation and degranulation are energy-dependent processes,54 we considered whether metabolic function was affected in the BAK/BAX-deficient platelet population. Glycolysis and oxidative phosphorylation are 2 major energy-producing pathways in cells, and we therefore assessed platelet glycolytic and mitochondrial function by measuring the extracellular acidification rate and oxygen consumption rate, respectively,51 using a Seahorse XFe96 extracellular flux analyzer. We found that Bak−/−BaxPf4∆/Pf4∆ platelets had normal glycolytic function (supplemental Figure 6A) and basal mitochondrial respiration (supplemental Figure 6B). Interestingly, we observed a reduction in mitochondrial spare respiratory capacity in Bak−/−BaxPf4∆/Pf4∆ platelets compared with the wild-type (supplemental Figure 6B), indicating decreased capability of these cells to respond to an increased energetic demand.
Rejuvenation restores the hemostatic function of the BAK- and BAX-deficient platelet population
The observation that thrombin generation in response to epinephrine and collagen in vivo was normal suggested that PS exposure was not impaired, and therefore not responsible for the hemostatic and thrombotic defects observed in Bak−/−BaxPf4∆/Pf4∆ mice. Rather, our results suggested that defects in platelet activation and degranulation, presumably associated with decreased metabolic function, were a contributing factor. Thrombocytosis in Bak−/−Baxfl/fl and Bak−/−BaxPf4∆/Pf4∆ mice is caused by the almost doubling of platelet life span, which results in an increase in the age profile of the circulating platelet population. To explore the hypothesis that platelet aging might underpin the phenotype of Bak−/−Baxfl/fl and Bak−/−BaxPf4∆/Pf4∆ platelets, we conducted platelet depletion experiments in an attempt to synchronize the age profile of the different platelet populations during their recovery in vivo. Treatment with antiplatelet serum (APS) led to a rapid decrease in circulating platelet counts below 10% of steady state (Figure 6A). This was followed by a rapid recovery over the course of 4 days, during which time the proportion of young, thiazole orange-positive (“reticulated”) platelets dramatically rose (24 hour time point) and then decreased back to the levels of control animals (Figure 6A). The changes in platelet count and reticulation post-APS were similar across of all genotypic classes (Figure 6B; supplemental Figure 7). Three days (72 hours) postinjection, when counts had recovered to levels nearly comparable to the untreated wild-type, platelets were collected for analysis. At that time, plasma vWF A2 levels were not significantly different between untreated and APS-treated wild-type, Bak−/−Baxfl/fl, and Bak−/−BaxPf4∆/Pf4∆ mice (supplemental Figure 5A). In accordance with previous studies on young platelets,27 platelet size and expression of the surface receptors GPVI, GPIX, GPIbα, integrin αIIbβ3, and PAR4 were significantly increased in the age-synchronized platelets, independent of genotype, when compared with platelets from untreated wild-type mice (supplemental Table 1). Strikingly, synchronization of the age to 3 days fully rescued the defects in granule release and integrin αIIbβ3 activation observed in platelets from unmanipulated Bak−/−Baxfl/fl and Bak−/−BaxPf4∆/Pf4∆ mice (Figure 6C,D,F). This was also true of aggregation in response to intermediate PAR4 concentrations (Figure 6E). We therefore measured tail bleeding time into 37°C saline after a 3-mm tail amputation, using mice that had been depleted of platelets 3 days before the assay. As previously observed, non-APS-treated Bak−/−BaxPf4∆/Pf4∆ mice exhibited significantly increased bleeding times (Figure 6G). This defect was fully rescued by rejuvenating the platelet population. Collectively, our data indicated that extended platelet survival in vivo leads to a decline in the overall functional capacity of the platelet population that can, at least in part, be explained by a reduced ability to release granules.
Rejuvenation rescues the functional defects of BAK/BAX-deficient platelets. (A) Platelet counts and percentage reticulated thiazole orange (TO) positive platelets postplatelet depletion by APS in wild-type mice. n = 4 (untreated) and n = 8 (APS treated) mice. (B) TO-positive platelets 24 to 96 hours after APS treatment. n = 3 to 6 mice per group and point. Data are presented as mean ± SD. (C-D) Platelet age was synchronized by APS-induced platelet depletion 72 hours before platelet harvest. Agonist-induced platelet activation determined by (C) JON/A or (D) P-selectin positive platelets by flow cytometry. Platelets were washed and counts adjusted before 20 minutes incubation with ADP 12.5 µM (37°C) Convulxin 12.5-50 ng/mL (RT) and PAR4-AP 0.06-0.5 mM (RT). n = 3 biological replicates per genotype. Data are presented as mean ± SD. (E) Maximal platelet aggregation in response to PAR4-AP (50 µM). Mice were depleted of platelets (APS) 72 hours before platelet purification. Platelets were washed and counts adjusted. Bak+/+Bax+/+ (n = 5), Bak−/−Baxfl/fl (n = 6), Bak+/+BaxPf4∆/Pf4∆ (n = 2), and Bak−/−BaxPf4∆/Pf4∆ (n = 5) mice. Representative experiment included. (F) ATP release after platelet aggregation in response to PAR4-AP (50 µM). Mice were depleted of platelets (APS) 72 hours before platelet purification. Platelets were washed and counts adjusted before agonist stimulation. ATP levels were determined in platelet supernatants by cell titer glo assay. n = 3 mice per genotype. Data are presented as mean ratio/wild-type (wt) ± SD. (G) Tail bleeding time into 37°C saline (3-mm tail amputation). Maximal time was set as 600 seconds. The bleeding time was determined as the time from the tail amputation to the moment the blood flow stopped for more than 1 minute. Mice were untreated or depleted of platelets (APS) 72 hours before assay. Each symbol represents an individual mouse. Data are presented as mean. Unpaired Student t test with 2-tailed P values. *P < .05; **P < .005; ***P < .001.
Rejuvenation rescues the functional defects of BAK/BAX-deficient platelets. (A) Platelet counts and percentage reticulated thiazole orange (TO) positive platelets postplatelet depletion by APS in wild-type mice. n = 4 (untreated) and n = 8 (APS treated) mice. (B) TO-positive platelets 24 to 96 hours after APS treatment. n = 3 to 6 mice per group and point. Data are presented as mean ± SD. (C-D) Platelet age was synchronized by APS-induced platelet depletion 72 hours before platelet harvest. Agonist-induced platelet activation determined by (C) JON/A or (D) P-selectin positive platelets by flow cytometry. Platelets were washed and counts adjusted before 20 minutes incubation with ADP 12.5 µM (37°C) Convulxin 12.5-50 ng/mL (RT) and PAR4-AP 0.06-0.5 mM (RT). n = 3 biological replicates per genotype. Data are presented as mean ± SD. (E) Maximal platelet aggregation in response to PAR4-AP (50 µM). Mice were depleted of platelets (APS) 72 hours before platelet purification. Platelets were washed and counts adjusted. Bak+/+Bax+/+ (n = 5), Bak−/−Baxfl/fl (n = 6), Bak+/+BaxPf4∆/Pf4∆ (n = 2), and Bak−/−BaxPf4∆/Pf4∆ (n = 5) mice. Representative experiment included. (F) ATP release after platelet aggregation in response to PAR4-AP (50 µM). Mice were depleted of platelets (APS) 72 hours before platelet purification. Platelets were washed and counts adjusted before agonist stimulation. ATP levels were determined in platelet supernatants by cell titer glo assay. n = 3 mice per genotype. Data are presented as mean ratio/wild-type (wt) ± SD. (G) Tail bleeding time into 37°C saline (3-mm tail amputation). Maximal time was set as 600 seconds. The bleeding time was determined as the time from the tail amputation to the moment the blood flow stopped for more than 1 minute. Mice were untreated or depleted of platelets (APS) 72 hours before assay. Each symbol represents an individual mouse. Data are presented as mean. Unpaired Student t test with 2-tailed P values. *P < .05; **P < .005; ***P < .001.
Rejuvenation does not improve the viability of BAK/BAX-deficient platelets after storage
We had observed no difference in viability or functional parameters between wild-type and Bak−/−BaxPf4∆/Pf4∆ platelets during storage. However, given the vastly different age profile of the Bak−/−BaxPf4∆/Pf4∆ platelet population, and the data showing that rejuvenation could fully rescue their functional and hemostatic defects in vivo, it seemed plausible that our original storage experiments were confounded by the effects of platelet age. We therefore examined whether synchronizing platelet age before storage might have an effect on the PSL. In contrast to our assumption, however, 22°C-stored age-synchronized 3-day-old platelets did not maintain viability any better than counterparts from unmanipulated mice, as determined by caspase activity, PS exposure, ATP levels, mitochondrial membrane potential, or degranulation (Figure 7A-F). The only difference we did observe was a modest, but statistically significant, decrease in the rate at which young platelets shed GPIbα receptor (Figure 7E).
Rejuvenation of BAK/BAX-deficient platelets does not confer protection from the PSL at room temperature. Murine platelets were stored at RT (22°C) with gentle agitation in 5% plasma for up to 9 days. Mice were depleted of platelets (APS) 72 hours before platelet purification. (A) Caspase-3/7 activation (Caspase-Glo assay), (B) annexin V-positive platelets, (C) ATP activity (CellTiter-Glo assay), (D) TMRM-positive platelets, (E) GPIbα surface expression, and (F) P-selectin exposure were assessed at indicated points by flow cytometry or as otherwise indicated. Platelets counts were adjusted before storage. n = 11 to 12 biological replicates per genotype. Data are presented as mean ± SEM. Caspase activity is presented as ratio/start for each genotype. Statistical significance between 2 treatment groups was analyzed using an unpaired Student t test with 2-tailed P values. Data from Figure 1 are included in red and purple to allow statistical comparison with untreated samples (unpaired Student t test with 2-tailed P values). n.s., not significant. (G) Intrinsic apoptosis circumvents the functional decline of circulating platelets, but does not cause the platelet storage lesion. 1) Platelet storage. Mouse wild-type or BAK/BAX-deficient platelets were stored at the blood banking temperature (22°C) and at 37°C. In some experiments, the platelet age was synchronized to 3 days in both wild-type and BAK/BAX-deficient mice before ex vivo storage experiments (referred to as “Rejuvenation”). Loss of BAK and BAX did not prevent the development of the PSL at either temperature. 2) Platelet function. BAK/BAX-deficient and wild-type mice responded similarly in an experimental in vivo model of pulmonary embolism, which is highly dependent on thrombin generation. This indicates that intrinsic apoptosis does not contribute to procoagulant activity in vivo. BAK/BAX-deficient mice exhibited increased tail bleeding times and unstable thrombus formation in vivo, which was associated with reduced granule release from the aged BAK/BAX-deficient platelets in vitro. Rejuvenation (platelet age synchronization) rescued these defects, indicating that intrinsic apoptosis restricts platelet age to maintain platelet functionality.
Rejuvenation of BAK/BAX-deficient platelets does not confer protection from the PSL at room temperature. Murine platelets were stored at RT (22°C) with gentle agitation in 5% plasma for up to 9 days. Mice were depleted of platelets (APS) 72 hours before platelet purification. (A) Caspase-3/7 activation (Caspase-Glo assay), (B) annexin V-positive platelets, (C) ATP activity (CellTiter-Glo assay), (D) TMRM-positive platelets, (E) GPIbα surface expression, and (F) P-selectin exposure were assessed at indicated points by flow cytometry or as otherwise indicated. Platelets counts were adjusted before storage. n = 11 to 12 biological replicates per genotype. Data are presented as mean ± SEM. Caspase activity is presented as ratio/start for each genotype. Statistical significance between 2 treatment groups was analyzed using an unpaired Student t test with 2-tailed P values. Data from Figure 1 are included in red and purple to allow statistical comparison with untreated samples (unpaired Student t test with 2-tailed P values). n.s., not significant. (G) Intrinsic apoptosis circumvents the functional decline of circulating platelets, but does not cause the platelet storage lesion. 1) Platelet storage. Mouse wild-type or BAK/BAX-deficient platelets were stored at the blood banking temperature (22°C) and at 37°C. In some experiments, the platelet age was synchronized to 3 days in both wild-type and BAK/BAX-deficient mice before ex vivo storage experiments (referred to as “Rejuvenation”). Loss of BAK and BAX did not prevent the development of the PSL at either temperature. 2) Platelet function. BAK/BAX-deficient and wild-type mice responded similarly in an experimental in vivo model of pulmonary embolism, which is highly dependent on thrombin generation. This indicates that intrinsic apoptosis does not contribute to procoagulant activity in vivo. BAK/BAX-deficient mice exhibited increased tail bleeding times and unstable thrombus formation in vivo, which was associated with reduced granule release from the aged BAK/BAX-deficient platelets in vitro. Rejuvenation (platelet age synchronization) rescued these defects, indicating that intrinsic apoptosis restricts platelet age to maintain platelet functionality.
We next examined whether synchronizing platelet age might have an effect on the decline of platelet viability or functional parameters when stored at 37°C. In these experiments, we did observe modest but clear reductions in the rate at which age-synchronized 3-day-old platelets deteriorated relative to normal-aged counterparts, particularly in terms of PS exposure, GPIbα shedding, ATP levels, and mitochondrial membrane potential (supplemental Figure 8B-E). Apoptotic caspase activity was reduced by ∼50% at 24 hours in age-synchronized compared with untreated wild-type platelets and was undetectable in Bak−/−BaxPf4∆/Pf4∆ cells regardless of age profile (supplemental Figure 8A). However, there was no significant difference in the decline of platelet viability (ATP activity, mitochondrial membrane potential, and GPIbα shedding) when comparing age-synchronized wild-type and Bak−/−BaxPf4∆/Pf4∆ platelets incubated at 37°C. Together, these data suggest that a platelet population that is younger on average can stave off the loss of viability that comes with storage. BAK/BAX-mediated apoptosis and caspase activation does occur during storage at 37°C, but ablating both proteins cannot confer protection from the PSL.
Discussion
We describe here a comprehensive dissection of the role intrinsic apoptosis plays in platelet function in vitro, in vivo, and during storage. Our results provide answers to 3 interrelated questions: Why do mammals limit platelet life span to a matter of days? Does platelet apoptosis contribute to hemostasis and/or thrombosis? Does ablation of the intrinsic apoptosis pathway ameliorate the PSL?
Previous studies have demonstrated that classical agonists induce platelet activation independent of BAK and BAX in vitro.22,55 However, the intriguing possibility remained that there may be cross talk between the agonist-driven and apoptotic pathways in vivo. Our initial observation that platelet-specific loss of BAK and BAX resulted in increased bleeding times and the formation of unstable thrombi suggested this might indeed be the case. We observed reduced degranulation of platelet α, as well as dense granules in response to different agonists in BAK/BAX-deficient platelets in vitro. However, Bak−/−BaxPf4∆/Pf4∆ and control mice responded equally in an experimental in vivo model of pulmonary embolism, which is highly dependent on thrombin generation induced by procoagulant PS-positive platelets. Furthermore, the addition of exogenous thrombin could not rescue the defect in thrombus formation after mechanical injury in double-deficient mice. These data strongly suggested that the defects we observed were not the result of an inability of platelets to mobilize PS via the intrinsic apoptosis pathway.
In contrast to indications from earlier in vitro studies22 our results therefore do not indicate that apoptotic PS exposure plays a role for thrombin generation and platelet procoagulant function in vivo (Figure 7G). Rather, our findings support the idea that Cyclophilin-d-mediated regulated necrosis22,56 is the primary cell death pathway modulating platelet PS exposure and procoagulant function in hemostasis and thrombosis in vivo. This is not to say that the intrinsic apoptotic pathway cannot be activated during these processes or in other settings; for example, during bacterial infection.57
Strikingly, platelet rejuvenation not only rescued the degranulation defect but also restored tail bleeding times in Bak−/−BaxPf4∆/Pf4∆ animals. These findings strongly indicate that impaired hemostasis and thrombosis in BAK/BAX-deficient mice in vivo is, at least in part, caused by impaired granule release in aged platelets. Notably, granule content and number were not altered. Although future research is needed to decipher the mechanisms underlying the functional defects, our results provide the first evidence that a reduction in the ability of long-lived BAK/BAX-deficient platelets to respond to increased bioenergetic demand, that is, during activation and degranulation, may be a contributing factor (Figure 7G; supplemental Figure 9).
Recent work has implicated the desialylation of platelet extracellular proteins, particularly GPIbα, in the regulation of clearance of circulating platelets.58 It is still unclear whether the apoptotic and desialylation pathways interact or operate independently, but it will be fascinating to see what effect their combined loss has on platelet life span, clearance, and function in vivo. Notably, although protection from GPIbα shedding during platelet in vitro storage has been correlated with increased posttransfusion recovery,36,59 the assumption remained that in vitro GPIbα shedding goes hand in hand with apoptosis.60,61 Perhaps the most surprising result from our studies is therefore the observation that ablation of the mitochondrial apoptosis pathway has no impact on the development of the PSL, including GPIbα shedding (Figure 7G). Apoptosis has long been implicated in the lesion,34 and indeed, evidence that Bcl-xL levels decline in human platelets stored at 37°C, but not at 22°C,37 suggests that maintaining Bcl-xL levels might be a key mechanism by which platelet viability is maintained at the lower temperature.11,37 Loss of BAK and BAX, however, did not modify the course or severity of the PSL in either case. This is entirely counterintuitive, given that ex vivo storage is accompanied by a multitude of cell stresses. At 22°C, the intrinsic apoptosis pathway does not even seem to be activated, as the caspase activity remained at low levels in wild-type cells. In contrast, robust BAK/BAX-mediated caspase activity was observed when raising the storage temperature to 37°C. Strikingly, although deletion of BAK and BAX completely blocked caspase activation, this had no effect on the loss of platelet viability. The observation that mitochondrial polarization and function clearly declined in the absence of BAK and BAX indicates that mechanisms other than intrinsic apoptosis are responsible for the deterioration of this critical organelle during platelet storage.
Several groups have previously tested the role of apoptotic caspases in PSL development by including pan-caspase inhibitors during storage.34,37,38,62 Although enzymatic inhibition was achieved, no improvement in viability was apparent. The studies presented here are consistent with previous pharmacological approaches and, for the first time, provide definite evidence. The surprising conclusion is that, even when becoming activated during storage, apoptotic caspases are not responsible for the development of the PSL.
In conclusion, our findings demonstrate that the platelet intrinsic apoptosis pathway evolved to allow mammals to maintain a healthy, hemostatically reactive platelet cohort at all times. Deletion of BAK and BAX doubles platelet life span, but the result is a circulating platelet population whose average age is significantly increased and whose collective function is compromised. Although unmanipulated Bak−/−BaxPf4∆/Pf4∆ mice lived an apparently normal life, presumably during evolution, real-world hemostatic challenges placed selective pressure on organisms exhibiting suboptimal platelet function. Limiting platelet life span to circumvent the functional decline associated with aging in the circulation is clearly 1 important mechanism by which those challenges were, and continue to be, met.
The online version of this article contains a data supplement.
The publication costs of this article were defrayed in part by page charge payment. Therefore, and solely to indicate this fact, this article is hereby marked “advertisement” in accordance with 18 USC section 1734.
Acknowledgments
The authors thank J. McManus, J. Brewster, K. Stove, S. Ross, and Y. Yuan for outstanding assistance and M. Mahoney and P. Servadei from the Royal Melbourne Hospital for access to an AggRAM aggregometer. TpoTg mice were kindly provided by W. Alexander (Walter & Eliza Hall Institute of Medical Research).
This work was supported by project grants (1023029) (S.M.S. and E.C.J.) and (1079250) (E.C.J.), a program grant (1113577), fellowships (1063008) (B.T.K.) and (10794100) (S.P.J.), and an Independent Research Institutes Infrastructure Support Scheme Grant (9000220) from the Australian National Health and Medical Research Council; a fellowship and a research grant from the German Research Foundation (PL707/1-1 and PL707/2-1) (I.P.); a fellowship from the Lorenzo and Pamela Galli Charitable Trust (E.C.J.); a Victorian State Government Operational Infrastructure Support Grant; and the Australia Cancer Research Fund.
Authorship
Contribution: I.P., P.G., A.E.A., R.M.L., K.J.H., M.K., J.C., P.C., J.B., I.A., K.E.J., S.E., and E.C.J. conducted experiments and analyzed data; D.M. assessed pathology of aged mice; M.L. and S.M.S. designed research, performed experiments, and analyzed data; S.P.J. designed research; and I.P., B.T.K., and E.C.J. designed research studies and wrote the paper.
Conflict-of-interest disclosure: The authors declare no competing financial interests.
Donald Metcalf died on 15 December 2014.
Correspondence: Emma C. Josefsson, Cancer and Haematology Division, The Walter and Eliza Hall Institute of Medical Research, 1G Royal Parade, Parkville, VIC 3052, Australia; e-mail: josefsson@wehi.edu.au; Benjamin T. Kile, Department of Anatomy and Developmental Biology, Monash University, Wellington Rd, Clayton, VIC 3800, Australia; e-mail: benjamin.kile@monash.edu.
References
Author notes
I.P. and M.L. contributed equally to this study.
B.T.K. and E.C.J. contributed equally to this study.















