Skip Nav Destination
Patterns of care and outcomes in adolescent and young adult acute lymphoblastic leukemia: a population-based study
A next-generation sequencing–based assay for minimal residual disease assessment in AML patients with FLT3-ITD mutations
Hypomethylating agents in relapsed and refractory AML: outcomes and their predictors in a large international patient cohort
Outcomes of Medicare-age eligible NHL patients receiving RIC allogeneic transplantation: a CIBMTR analysis
Issue Archive
Table of Contents
EXCEPTIONAL CASE REPORT
STIMULUS REPORT
CLINICAL TRIALS AND OBSERVATIONS
Patterns of care and outcomes in adolescent and young adult acute lymphoblastic leukemia: a population-based study
Clinical Trials & Observations
HEMATOPOIESIS AND STEM CELLS
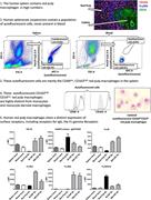
M1 and M2 macrophages differentially regulate hematopoietic stem cell self-renewal and ex vivo expansion
Yi Luo,Lijian Shao,Jianhui Chang,Wei Feng,Y. Lucy Liu,Michele H. Cottler-Fox,Peter D. Emanuel,Martin Hauer-Jensen,Irwin D. Bernstein,Lingbo Liu,Xing Chen,Jianfeng Zhou,Peter J. Murray,Daohong Zhou
IMMUNOBIOLOGY AND IMMUNOTHERAPY
LYMPHOID NEOPLASIA
MYELOID NEOPLASIA
A next-generation sequencing–based assay for minimal residual disease assessment in AML patients with FLT3-ITD mutations
Clinical Trials & Observations
Mark J. Levis,Alexander E. Perl,Jessica K. Altman,Christopher D. Gocke,Erkut Bahceci,Jason Hill,Chaofeng Liu,Zhiyi Xie,Andrew R. Carson,Valerie McClain,Timothy T. Stenzel,Jeffrey E. Miller
MLL leukemia induction by t(9;11) chromosomal translocation in human hematopoietic stem cells using genome editing
Corina Schneidawind,Johan Jeong,Dominik Schneidawind,In-Suk Kim,Jesús Duque-Afonso,Stephen Hon Kit Wong,Masayuki Iwasaki,Erin H. Breese,James L. Zehnder,Matthew Porteus,Michael L. Cleary
A CD123-targeting antibody-drug conjugate, IMGN632, designed to eradicate AML while sparing normal bone marrow cells
Yelena Kovtun,Gregory E. Jones,Sharlene Adams,Lauren Harvey,Charlene A. Audette,Alan Wilhelm,Chen Bai,Lingyun Rui,Rassol Laleau,Fenghua Liu,Olga Ab,Yulius Setiady,Nicholas C. Yoder,Victor S. Goldmacher,Ravi V. J. Chari,Jan Pinkas,Thomas Chittenden
Hypomethylating agents in relapsed and refractory AML: outcomes and their predictors in a large international patient cohort
Clinical Trials & Observations
Maximilian Stahl,Michelle DeVeaux,Pau Montesinos,Raphael Itzykson,Ellen K. Ritchie,Mikkael A. Sekeres,John D. Barnard,Nikolai A. Podoltsev,Andrew M. Brunner,Rami S. Komrokji,Vijaya R. Bhatt,Aref Al-Kali,Thomas Cluzeau,Valeria Santini,Amir T. Fathi,Gail J. Roboz,Pierre Fenaux,Mark R. Litzow,Sarah Perreault,Tae Kon Kim,Thomas Prebet,Norbert Vey,Vivek Verma,Ulrich Germing,Juan Miguel Bergua,Josefina Serrano,Steven D. Gore,Amer M. Zeidan
PHAGOCYTES, GRANULOCYTES, AND MYELOPOIESIS
TRANSPLANTATION
Delayed immune reconstitution after allogeneic transplantation increases the risks of mortality and chronic GVHD
Nelli Bejanyan,Claudio G. Brunstein,Qing Cao,Aleksandr Lazaryan,Xianghua Luo,Julie Curtsinger,Rohtesh S. Mehta,Erica Warlick,Sarah A. Cooley,Bruce R. Blazar,Jeffrey S. Miller,Daniel Weisdorf,John E. Wagner,Michael R. Verneris
Outcomes of Medicare-age eligible NHL patients receiving RIC allogeneic transplantation: a CIBMTR analysis
Clinical Trials & Observations
Nirav N. Shah,Kwang Woo Ahn,Carlos Litovich,Timothy S. Fenske,Sairah Ahmed,Minoo Battiwalla,Nelli Bejanyan,Parastoo B. Dahi,Javier Bolaños-Meade,Andy I. Chen,Stefan O. Ciurea,Veronika Bachanova,Zachariah DeFilipp,Narendranath Epperla,Nosha Farhadfar,Alex F. Herrera,Bradley M. Haverkos,Leona Holmberg,Nasheed M. Hossain,Mohamed A. Kharfan-Dabaja,Vaishalee P. Kenkre,Hillard M. Lazarus,Hemant S. Murthy,Taiga Nishihori,Andrew R. Rezvani,Anita D’Souza,Bipin N. Savani,Matthew L. Ulrickson,Edmund K. Waller,Anna Sureda,Sonali M. Smith,Mehdi Hamadani
COMMENTARY
-
Cover Image
Cover Image
COVER FIGURE
The image shows leukemic blasts with t(9;11) chromosomal translocation induced by genome editing of human umbilical cord blood cells. See the article by Schneidawind et al. - PDF Icon Front MatterFront Matter
- PDF Icon Editorial BoardEditorial Board
Advertisement intended for health care professionals
Advertisement intended for health care professionals










