Key Points
LIRS, comprising 8 proteins, is highly predictive of patient outcomes and refine the risk stratification in AML.
Oncostatin M receptor is a single marker with strong predictive power of patient outcome, induction therapy response, and early mortality.
Visual Abstract
Inflammation is increasingly recognized as a critical factor in acute myeloid leukemia (AML) pathogenesis. We performed blood-based proteomic profiling of 251 inflammatory proteins in 543 patients with newly diagnosed AML. Using a machine learning model, we derived an 8-protein prognostic score termed the leukemia inflammatory risk score (LIRS). Individual proteins were evaluated in multivariable Cox models, and model performance was assessed by cumulative concordance index. Findings were validated in internal and external cohorts across 2 institutions. Blood-based LIRS significantly outperformed the European LeukemiaNet 2022 risk model and was independently prognostic of overall survival after accounting for known clinical and molecular prognostic factors. Oncostatin M receptor was uniquely identified as the strongest independent predictor of survival, early mortality, and induction chemotherapy response, and further validated in an independent assay. These blood-based biomarkers could have significant clinical implications for risk stratification and prognostication in patients with newly diagnosed AML.
Introduction
Acute myeloid leukemia (AML) is a common acute leukemia in adults.1 Despite advances in therapies, disease persistence and relapse remain problematic.2-5 Risk stratification in AML is critical to tailor timely induction therapy, because AML can be associated with a 20% to 30% risk of early mortality.6 The most widely used risk stratification approach is the European LeukemiaNet (ELN), which often relies on genomic testing including cytogenetic, chromosomal rearrangements, and mutational profiles to stratify patients.7 This information is critical for deciding on initial induction therapy, incorporation of molecularly targeted agents, and the optimal consolidation strategy including allogeneic hematopoietic stem cell transplantation (SCT).8 Unfortunately, such testing can be expensive, time-consuming, and may not be available when treatment must begin. Incorporation of clinical variables such as age, platelet count, and organ function can help provide risk stratification for patients receiving either intensive or lower intensity induction regimens, particularly with prediction of early mortality.9,10 However, there still exists significant heterogeneity within current clinical and molecular risk groups. Therefore, additional strategies to refine risk groups, predict treatment response, relapse, and long-term outcomes would be useful.11
Inflammation, a hallmark of cancer, is increasingly recognized for its role in pathogenesis of cancers including hematologic malignancies.12-15 However, the exact mediators of carcinogenic inflammation are still being explored. Recently, proteomic profiling has been used in a variety of diseases and cancers revealing unique profiles associated with cardiovascular disease, gastrointestinal cancers, aging, and autoimmune diseases.16-21 Although patients with autoimmune diseases such as systemic lupus erythematosus and rheumatoid arthritis are at higher risk of developing myeloid neoplasms, only more recently has the link between age-related inflammation, clonal hematopoiesis, and risk of malignant progression been elucidated.13,22-28 Recent studies characterizing the bone marrow immune microenvironment in both adult and pediatric patients with AML reported unique inflammatory gene signatures in a subset of patients associated with inferior outcomes.14,15 Yet, a comprehensive characterization of inflammatory mediators, secretory proteins, and their impact on prognosis is not fully explored. A critical challenge in this approach is overcoming 2 major hurdles: first, the low abundance of certain cytokines, which are difficult to detect using conventional methods; and second, the vast array of inflammatory cytokines, chemokines, and other proteins necessitating high throughput techniques. Furthermore, designing studies that involve large cohorts of patients with a rare disease such as AML, coupled with comprehensive molecular, cytogenetic, and clinical profiling, adds complexity.
In this study, we apply a high throughput, blood-based, proteomic platform to identify novel soluble inflammatory biomarkers in >550 patients with newly diagnosed AML. We identified an 8-protein signature, dubbed “leukemia inflammatory risk score” (LIRS), that was highly prognostic for survival in AML. We validated the utility of LIRS in retrospective and prospective cohorts with different induction therapies and across 2 institutions. Of these 8 proteins, soluble oncostatin M receptor (OSMR) was the strongest prognostic factor of survival, independent of common prognostic factors and models, and additionally associated with early mortality and response to induction therapy. These findings suggest that a blood-based test, requiring minimal intervention, can effectively predict long-term outcomes and early mortality in patients with AML. This highlights its potential for prospective use in clinical trials, in which it could serve as a valuable tool for risk stratification and treatment planning.
Methods
Study design and oversight
The study was approved by the institutional review boards at The University of Texas MD Anderson Cancer Center and Princess Margaret Cancer Centre (PMCC). Written informed consent was obtained from all participants before sample collection and the study protocol was approved by the MD Anderson Cancer Center Institutional Review Board. The study was conducted in accordance with the principles of the Declaration of Helsinki.
Sample collection and preparation
In-house serum and plasma samples were collected prospectively from patients with newly diagnosed AML, excluding patients diagnosed with acute promyelocytic leukemia. For serum, blood was collected in red-top serum tubes and serum was aliquoted the same day without additives into cryovials and stored at −80°C. For plasma, blood was collected in EDTA tubes and then centrifuged at 3000 rpm (220g) for 10 minutes at 4°C. Plasma was aliquoted same day without additives into cryovials and stored at −80°C.
For nucleic acid–linked immuno-sandwich assay (NULISA) testing, samples were thawed and aliquoted, then shipped frozen on dry ice overnight to Alamar Biosciences or internally at MD Anderson Cancer Center Proteomics Core Facility for testing. For enzyme-linked immunosorbent assay (ELISA) testing, the samples were thawed, aliquoted, and run the same day.
Cohort selection
To identify biomarkers for survival, we constructed an initial discovery in-house cohort with a representative sample of patients with newly diagnosed AML presenting to our center from January 2012 to March 2023. This included 362 patients with a variety of molecular alterations and representing patients experiencing early mortality and long-term remissions.
Two validation cohorts included a prospectively collected internal validation cohort of 68 consecutive patients with newly diagnosed AML presenting to our center and consenting for research sample collection, and an external cohort from PMCC uniformly treated with intensive induction with long-term follow-up. All patients from PMCC had survival of at least 1 year to test for long-term prognostication.
Inflammatory proteome analysis and ELISA
Methods used for NULISA have been reported previously29 and are summarized in the supplemental Appendix, available on the Blood website. NULISA involves conjugating antibodies with partially double-stranded DNA, forming an immunocomplex with target molecules, which are then captured by paramagnetic oligo-dT beads. The captured immunocomplexes are washed, released, recaptured by streptavidin-coated beads, and undergo DNA ligation to form a new DNA reporter molecule, the levels of which are quantified by next-generation sequencing. The procedures and assay parameters used for the ELISA are described in the supplemental Appendix.
Statistics
For overall survival (OS) model development, the 362 patients with AML from the in-house cohort were evaluated. For feature selection, all 251 proteins were considered and used in their NULISA protein quantification (NPQ) units. Each protein was fitted to the univariate Kaplan-Meier analysis. Proteins associated with OS (P < .05) were retained to build the regularized Cox model with least absolute shrinkage and selection operator (LASSO) regression to define a core set of prognostic features. Grid search and 10-fold crossvalidation were applied to select the regularization penalty for best accuracy. The proteins with non-0 coefficients further underwent a stepwise selection bidirectionally to obtain the final model for OS. For the within-cohort validation, the whole cohort was split into a training set (70%) and validation set (30%). All samples in the training set were used to build the final Cox model, and coefficients were extracted to form the formula for the risk scores. The validation set was used to evaluate the performance of the predictive model. The model was further validated using internal and external cohorts.
Multivariable regularized Cox models were built to evaluate the independent prognostic effect of the LIRS model and individual proteins with known prognostic clinical and molecular variables were included. Model performance was evaluated by concordance index (C-index) and time-dependent area under the curve (AUC). Protein importance was determined by ranked absolute coefficient from the LIRS model and cumulative C-index was calculated upon the inclusion of proteins one by one in each iteration. The LIRS model was split into 3 groups based on the top, middle, and lower third of patients in the training cohort by score. For OSMR by NULISA, high and low OSMR levels were split by median NPQ values. For the OSMR ELISA, 8 healthy serum samples were collected in the same run, high OSMR was defined as an OSMR concentration above the upper 95th percentile of the healthy data. Hazard ratio (HR) values, 95% confidence intervals (CIs), and P values are reported. All statistical tests were 2-sided. All statistical analyses were performed using R software (version 4.2.1).
Results
AML cohort characteristics
Serum from 362 patients with newly diagnosed AML presenting to our center from January 2012 to March 2023 with a median follow-up of 26 months were profiled for 251 inflammatory proteins using the NULISA assay.29 All samples were collected before the administration of definitive induction therapy. This approach ensures that the treatment does not affect the protein levels, providing a clearer representation of the disease’s baseline biology. Baseline clinical and molecular characteristics of these patients are depicted in Figure 1A and supplemental Table 1. The median age was 67 years (range, 19-89), with most patients having de novo AML (75.7%) and adverse risk disease by ELN2022 (64.9%). The most common mutations were in TP53 (31.5%), K/NRAS (26.0%), DNMT3A (19.1%), NPM1 (18.8%), and TET2 (15.2%; Figure 1A). Overall, 36.7% of patients received an intensive induction regimen, whereas 63.3% received a nonintensive induction regimen. Overall, 58% of patients received an induction regimen containing venetoclax (supplemental Table 1), reflecting the use of contemporary therapeutic approaches in this cohort.
Overview of patient characteristics and data quality. (A) Oncoprint of the treatment intensity, ELN classification, cytogenetic groups, and 81-gene next-generation sequencing (NGS) mutational profiles of the 362 patients with newly diagnosed AML in the in-house discovery cohort. The top histogram displays the number of mutations detected by NGS in each individual patient, whereas the right histogram depicts the frequency of each mutation across the cohort. (B) Overall frequency of protein detectability across the 362 samples. (C) Individual protein detectability in 362 samples. NA, not applicable.
Overview of patient characteristics and data quality. (A) Oncoprint of the treatment intensity, ELN classification, cytogenetic groups, and 81-gene next-generation sequencing (NGS) mutational profiles of the 362 patients with newly diagnosed AML in the in-house discovery cohort. The top histogram displays the number of mutations detected by NGS in each individual patient, whereas the right histogram depicts the frequency of each mutation across the cohort. (B) Overall frequency of protein detectability across the 362 samples. (C) Individual protein detectability in 362 samples. NA, not applicable.
Assay validation
Using NULISA, inflammatory proteins were readily detected in serum from patients with AML, with an average detectability of 97.3% across all 251 proteins (Figure 1B; supplemental Table 2). Only 3 proteins were detectable in <50% of samples: FMS-like tyrosine kinase 3 ligand (FLT3LG), interleukin-32 (IL-32), and midkine (MDK) (Figure 1C; supplemental Figure 1A; supplemental Table 3). To validate the accuracy and validity of the proteomic analysis, we assessed the correlation between the 2 overlapping proteins measured in our clinical laboratory, erythropoietin (EPO) and C-reactive protein (CRP), at the time of diagnosis. There was a positive correlation between both EPO (R = 0.9; P < .001) and CRP (R = 0.79; P < .001) measured by clinical laboratory and NULISA (supplemental Figure 1B). In addition, other known clinical correlations were readily recapitulated including inverse relationships between EPO and hemoglobin (R = −0.33; P < .001), IL-7 and absolute lymphocyte count (R = −0.43; P < .001), and positive correlations between fibroblast growth factor-23 (FGF23) and serum creatinine, and FGF23 with phosphorus (R = 0.42 [P < .001] and R = 0.18 [P < .001], respectively; supplemental Figure 1B). These findings support the clinical validity of multiplexed serum protein measurements with NULISA.
Inflammatory protein modules are prognostic in AML
In addition to the AML cohort, serum from 26 adult healthy donors (HDs) were profiled by NULISA. Principal component analyses using all 251 inflammatory proteins revealed distinct clustering of HDs and patients with AML (Figure 2A). Differential expression analysis revealed 73 proteins significantly upregulated, and 55 proteins downregulated in AML as compared with HDs (Figure 2B; supplemental Table 4). To identify cluster of proteins associated with clinical outcomes, we performed weighted correlation network analysis30 on inflammatory proteins in patients with AML. Weighted correlation network analysis revealed 5 functional inflammatory protein modules (Figure 2C; supplemental Figure 2A-B; supplemental Table 5). Patients with higher scores in modules 1 and 4 experienced worse OS, whereas higher scores in modules 3 and 5 conferred improved outcomes (Figure 2D; supplemental Figure 2C-D). Protein network analysis (Figure 2E) revealed multiple interactions between proteins of the interferon family in module 1 and IL-6, leukemia inhibitory factor (LIF), and OSMR in module 4. No survival difference was observed based on module 2 score (supplemental Figure 2E). These data support differential inflammatory profiles in AML vs healthy individuals, and the prognostic value of inflammatory protein networks in AML.
Proteomic landscape of AML. (A) PC analysis plot displaying inflammatory cytokines in both patients with AML and HDs. Each dot represents 1 patient. (B) Volcano plot showing differentially expressed proteins between patients with AML and HDs. P values were calculated using “limma” package in R. (C) Network heat map showing the coexpression of targets in each identified module coded by module color. (D) Kaplan-Meier curves of high and low module 1 and 4 signature scores in the in-house cohort. (E) Protein interaction networks for modules 1 and 4. FC, fold change; ME, module eigengene; Padj, adjusted P value; PC2, principal component 2.
Proteomic landscape of AML. (A) PC analysis plot displaying inflammatory cytokines in both patients with AML and HDs. Each dot represents 1 patient. (B) Volcano plot showing differentially expressed proteins between patients with AML and HDs. P values were calculated using “limma” package in R. (C) Network heat map showing the coexpression of targets in each identified module coded by module color. (D) Kaplan-Meier curves of high and low module 1 and 4 signature scores in the in-house cohort. (E) Protein interaction networks for modules 1 and 4. FC, fold change; ME, module eigengene; Padj, adjusted P value; PC2, principal component 2.
We explored the relationship between the 251 inflammatory proteins and known cytogenetic and molecular AML characteristics. Interestingly, unsupervised hierarchical clustering demonstrated no clear grouping between ELN2022 or cytogenetic groups with protein expression patterns (supplemental Figure 3). Furthermore, by principle component analysis there was no clear pattern within specific cytogenetic (supplemental Figure 4A) or mutational profiles (supplemental Figure 4B-H) that defined a unique group of inflammatory proteomes. This suggests that the inflammatory proteome profiles were largely independent of AML subtype or molecular characteristics, further highlighting the strength of this approach in uncovering AML subgroups beyond the genomic-centric approach.
Defining LIRS for survival prognosis
Next, we aimed to identify key inflammatory proteins that were independently prognostic. The cohort was randomly split into training (n = 253 [70%]) and validation (n = 109 [30%]) for model training and validation. There were no significant differences in baseline characteristics (supplemental Table 6) or outcomes (supplemental Figure 5) between cohorts. We established a machine learning model through the LASSO-Cox regression analysis (Figure 3A). First, each protein was fitted into a univariate Kaplan-Meier analysis within the training cohort; 113 proteins were significantly associated with OS (adjusted P < .05) in univariate analysis (supplemental Table 7). These 113 proteins were retained to build a regularized Cox model with LASSO regression to obtain proteins strongly associated with OS (supplemental Table 8). This led to the identification of 8 proteins strongly associated with OS: FGF23 (HR, 2.11; 95% CI, 1.60-2.79; P < .001), glial fibrillary acidic protein (GFAP; HR, 1.91; 95% CI, 1.44-2.52; P < .001), IL-33 (HR, 2.00; 95% CI, 1.52-2.64; P < .001), mucin 16 (MUC16) (HR, 2.52; 95% CI, 1.90-3.34; P < .001), OSMR (HR, 2.15; 95% CI, 1.63-2.84; P < .001), lipocalin-2 (LCN2; HR, 1.96; 95% CI, 1.48-2.58; P < .001), platelet-derived growth factor receptor α (PDGFA) (HR, 0.67; 95% CI, 0.51-0.88; P = .004), and visinin-like 1 (VSNL1; HR, 0.58; 95% CI, 0.44-0.76; P < .001; supplemental Figure 6). These associations remained significant in patients treated with either intensive or nonintensive induction regimens, with the exception for GFAP in those treated with nonintensive induction regimens (supplemental Figure 7A-B).
Defining LIRS. (A) Workflow of machine learning pipeline identifying the most prognostic inflammatory proteins. (B) Kaplan-Meier survival curves of patients with high, medium, and low LIRS risk separated by score tertile in the training cohort. (C) Cubic spline showing the log HR across the continuous LIRS score in the training cohort. (D) Kaplan-Meier survival curves of patients in the validation cohort separated by LIRS high-, medium-, and low-risk groups by score tertile. (E) Forest plot of the multivariable Cox model in validation cohort incorporating significant prognostic factors for OS in AML with LIRS. For categorical variables ELN and LIRS, ELN favorable and low LIRS group were used as reference level, respectively.
Defining LIRS. (A) Workflow of machine learning pipeline identifying the most prognostic inflammatory proteins. (B) Kaplan-Meier survival curves of patients with high, medium, and low LIRS risk separated by score tertile in the training cohort. (C) Cubic spline showing the log HR across the continuous LIRS score in the training cohort. (D) Kaplan-Meier survival curves of patients in the validation cohort separated by LIRS high-, medium-, and low-risk groups by score tertile. (E) Forest plot of the multivariable Cox model in validation cohort incorporating significant prognostic factors for OS in AML with LIRS. For categorical variables ELN and LIRS, ELN favorable and low LIRS group were used as reference level, respectively.
We built a prognostic score integrating these 8 proteins, dubbed LIRS. Specifically, a Cox regression model was built with the 8 proteins in the training cohort as continuous variables and LIRS was defined based on the coefficients: 0.053 × (NPQ of FGF23) + 0.250 × (NPQ of GFAP) + 0.182 × (NPQ of IL33) + 0.128 × (NPQ of LCN2) + 0.114 × (NPQ of MUC16) + 0.396 × (NPQ of OSMR) – 0.169 × (NPQ of PDGFA) – 0.410 × (NPQ of VSNL1). LIRS split patients with AML into 3 distinct groups based on high, medium, and low scores (Figure 3B). When used as a continuous variable, increasing LIRS score was associated with a consistent increase in hazard of death (Figure 3C). LIRS was next validated in the internal validation cohort in which cutoffs defined in the training cohort were applied and remained significant of OS (Figure 3D). Importantly, LIRS remained prognostic when censoring for SCT in first remission in all (supplemental Figure 8A) and in the subset of patients treated with intensive induction (supplemental Figure 8B). These findings suggest that LIRS provides valuable predictive insights into patient outcomes regardless of subsequent transplant status. LIRS was also prognostic for relapse-free survival (RFS), relapse hazard, and event-free survival (EFS; supplemental Figure 9A-C). To determine the independent prognostic value of LIRS, we built a multivariable Cox model by first conducting univariate analysis in training cohort on known clinical and molecular prognostic factors. Significant factors (P < .05 in univariate analysis; supplemental Table 9) were fitted into the multivariate model with LIRS in the validation cohort. By multivariable adjustment, LIRS was independent of known clinical and molecular prognostic factors in AML including age; ELN2022 risk; and total bilirubin, platelets, and creatinine (HR for LIRS high, 6.10; 95% CI, 2.26-16.47; P < .001; Figure 3E).
To test the clinical utility and predictive accuracy of LIRS, C-index and time-dependent AUC analyses were compared between LIRS and ELN2022 and ELN2024. In the subset of patients receiving intensive induction, LIRS outperformed ELN2022 (Figure 4A-F; supplemental Figure 10A). Even within each of the ELN2022 risk groups, LIRS was able to further refine prognosis (Figure 4B-D). Using this approach, we identified 22% of ELN2022 favorable risk patients with LIRS medium and high risk with poor long-term survival. In addition, 39% of ELN2022 adverse risk patients have low LIRS and have median survival of >2 years. When isolating patients treated with nonintensive induction, LIRS remained significant and further stratified the ELN2024 model (Figure 4G-L; supplemental Figure 10B).31 LIRS was able to further improve prognosis within the ELN2024 risk groups for patients receiving nonintensive induction regimens (Figure 4H-J). As a benchmark analysis, we compared the performance of LIRS with ELN2022 for the entire cohort, in which LIRS outperformed ELN2022 for OS based on the C-index and AUC in training (supplemental Figure 10C-D) and validation cohorts (supplemental Figure 10E-F), respectively. Furthermore, the addition of ELN with LIRS mildly improved performance in the training cohort (supplemental Figure 10C) and minimally attenuated the performance in validation cohort (supplemental Figure 10E). Even within each of the ELN2022 risk groups, LIRS was able to further refine prognosis (supplemental Figure 10G-J). Therefore, LIRS demonstrates prognostic significance in patient cohorts regardless of treatment intensity and can add additional prognostic value to current ELN models.
OSMR as a novel prognostic biomarker
Each of the 8 proteins in LIRS were placed into a multivariable Cox model to determine their independent prognostic value. After multivariable correction, only OSMR (HR, 1.58; 95% CI, 1.18-2.11; P = .002), PDGFA (HR, 0.91; 95% CI, 0.83-1.00; P = .049), and VSNL1 (HR, 0.73; 95% CI, 0.60-0.90; P = .003) remained significantly associated with survival along with age, ELN2022 intermediate risk, and ELN2022 adverse risk (Figure 5A).
OSMR is a strong prognostic feature in newly diagnosed AML. (A) Cox multivariable model for OS using known prognostic clinical variables and the 8 LIRS serum proteins. (B) LIRS proteins ranked by coefficient and cumulative C-index. (C) Model performance of OSMR, the ELN2022, and ELN2022 combined with OSMR by C-index in the training cohort. (D) Response rate (complete response [CR] or CR with incomplete hematologic recovery) to induction therapy by high or low OSMR level (split by median). (E) Four- and 8-week early mortality rate by high or low OSMR level (split by median). (F) Kaplan-Meier OS curve split by high and low OSMR in the prospectively collected internal validation cohort. (G) Kaplan-Meier OS curve split by high and low OSMR in the external validation cohort of intensively treated patients. All patients in this cohort were selected who had received the standard 7+3 induction and had survival of at least 1 year to test for the ability to prognosticate long-term survival outcomes independent of early mortality.
OSMR is a strong prognostic feature in newly diagnosed AML. (A) Cox multivariable model for OS using known prognostic clinical variables and the 8 LIRS serum proteins. (B) LIRS proteins ranked by coefficient and cumulative C-index. (C) Model performance of OSMR, the ELN2022, and ELN2022 combined with OSMR by C-index in the training cohort. (D) Response rate (complete response [CR] or CR with incomplete hematologic recovery) to induction therapy by high or low OSMR level (split by median). (E) Four- and 8-week early mortality rate by high or low OSMR level (split by median). (F) Kaplan-Meier OS curve split by high and low OSMR in the prospectively collected internal validation cohort. (G) Kaplan-Meier OS curve split by high and low OSMR in the external validation cohort of intensively treated patients. All patients in this cohort were selected who had received the standard 7+3 induction and had survival of at least 1 year to test for the ability to prognosticate long-term survival outcomes independent of early mortality.
To assess the best performing proteins in LIRS, we sorted them based on their prognostic importance using the C-index. Again, OSMR was the best performing factor with the highest C-index with additive contributions from the other 7 proteins (Figure 5B). Increasing OSMR concentration correlated with consistent increase in hazard of death (supplemental Figure 11A). Furthermore, OSMR as a single prognostic variable had a higher C-index than ELN2022 (Figure 5C). OSMR remained significant when censoring for SCT in first remission in all (supplemental Figure 11B) and patients treated with intensive induction regimens (supplemental Figure 11C). OSMR further stratified survival in ELN favorable and adverse risk groups, specifically (supplemental Figure 11D-F) and OSMR was prognostic for RFS, relapse hazard, and EFS (supplemental Figure 11G-I). In the ELN intermediate risk group, OSMR did not appear to be as prognostic of survival, although limited by the smaller sample size. OSMR remained significant when examining ELN2022 in only the subset of patients receiving intensive induction (supplemental Figure 12A-F). Additionally, in patients treated with nonintensive induction, OSMR remained significant and further stratified the ELN2024 model for patients treated with less intensive regimens (supplemental Figure 12G-L).
Given that OSMR is highly predicative of OS in patients with newly diagnosed AML and is independent of commonly known prognostic factors, OSMR was investigated for its ability to predict additional relevant clinical end points including early mortality and response to induction therapy. Patients with high OSMR had lower complete remission/complete remission with incomplete hematologic recovery rates after induction in both intensive (87% vs 65%; P = .0028; Figure 5D) and nonintensive induction (73% vs 48%; P < .001; Figure 5D). Furthermore, patients with high OSMR had high rates of 4-week (12% vs 3%; P = .0016) and 8-week (30% vs 10%; P < .001) mortality (Figure 5E). Given the high sensitivity of target detection of NULISA, OSMR and VSNL1 were tested in patient samples using commercial ELISA kits. A random subsample of 80 patients from the internal cohort were selected for further testing by commercial ELISA. VSNL1 had very low detectability by ELISA, detected in 10 of 80 samples (12.5%), consistent with its lower expression by NULISA (supplemental Table 2). OSMR was robustly detectable in all samples by ELISA. There was a strong correlation between OSMR by NULISA and ELISA (r = 0.64; P < .001; supplemental Figure 13A) and OSMR was highly detectable in patients with AML compared with healthy individuals (supplemental Figure 13B). To establish a reference range, OSMR was quantified in 8 healthy serum samples by ELISA. Using a cutoff of above the 95th percentile of the healthy samples (285 ng/mL), patients with AML with high OSMR had worse OS (P = .0028; supplemental Figure 13C).
Validation of OSMR for prognostication in newly diagnosed AML
To validate the prognostic impact of OSMR, we prospectively collected sera on 68 consecutive patients with newly diagnosed AML at our institution seen between January 2023 and October 2023 with a median follow-up of 9 months (supplemental Table 10-11). We further validated OSMR (Figure 5F) as prognostic in this cohort. Next, we applied NULISA to an external validation cohort of 113 patients with newly diagnosed AML from PMCC with samples collected before receiving 7+3 induction chemotherapy (supplemental Table 12-13). With a median follow-up of 69 months, OSMR was a strong predictor of survival in the 7+3 cohort, further validating its prognostic effect in AML across institutions (Figure 5G). Moreover, in both cohorts, OSMR was independently prognostic of other clinical variables (supplemental Figure 13D-E). However, because of lack of detailed clinical information in these cohorts, a more comprehensive validation with multivariable analysis is needed.
Functional relevance of OSMR in AML
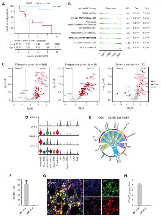
To investigate biological insights of patients with elevated soluble OSMR we performed bulk RNA sequencing on a subset of patients with AML from the prospective MD Anderson Cancer Center cohort. We identified 21 patients from this cohort with peripheral blood samples available (supplemental Figure 14A). Patients were stratified into “OSMR high” and “OSMR low” based on median OSMR; the OSMR-high group had a worse outcome (Figure 6A). Differential expression (supplemental Figure 14B) and gene set enrichment analysis showed significant enrichment of IL-6/JAK/STAT (normalized enrichment score, 1.82; P = .0003) and inflammatory response (normalized enrichment score, 1.44; P = .0036) pathways in the OSMR-high group (Figure 6B), suggesting proinflammatory signaling and JAK/STAT pathways enriched in OSMR-high patients. Differential protein expression based on the OSMR level in each cohort demonstrated upregulated proinflammatory cytokines in OSMR-high groups including IL-6 and OSM, known to activate downstream JAK/STAT signaling (Figure 6C; supplemental Table 14). Finally, to identify the cellular source of OSMR, we leveraged publicly available single-cell data from bone marrow capturing hemopoietic and stromal elements.32 Gene expression and cell–cell interaction analysis showed that THY1− mesenchymal stromal cells (MSCs) and adipose-derived MSCs had highest expression of OSMR (Figure 6D). Cell–cell communication analysis revealed OSM-OSMR/IL-6 signal transducer (IL6ST) signaling from hematopoietic stem and progenitor cells toward the MSCs, suggesting the potential source of OSMR from MSCs (Figure 6E). To confirm this, we performed flow cytometry on primary AML blasts (n = 7) and saw little to no surface expression of OSMR on AML cells (average OSMR+ = 0.57%; Figure 6F; supplemental Figure 14C). However, MSCs cultured from the bone marrow of patients with AML (n = 7) showed strong expression of OSMR (average OSMR+ of 84.87%; Figure 6F; supplemental Figure 14D). This was additionally confirmed using multiplex fluorescent immunohistochemistry on AML bone marrow samples identifying OSMR expression limited to MSCs (Figure 6G; supplemental Figure 14E). Lastly, we confirmed that AML MSCs (n = 4) secrete OSMR, which was detectable by ELISA from MSC culture supernatant but not from AML blasts (n = 3; Figure 6H). These data suggest that MSCs are the source of soluble OSMR and that an AML-MSC niche interaction through OSMR leads to a proinflammatory state in patients with AML, which portends worse survival.
OSMR is secreted by stromal cells in AML. (A) Kaplan-Meier OS curve of OSMR high and low group for patients with both transcriptomic and proteomic profiling (n = 21). (B) Enriched HALLMARK pathways based on ranked gene list. (C) Volcano plot showing differentially expressed proteins between OSMR high and low group in discovery cohort, prospective cohort, and PMCC cohort, respectively. (D) Expression of OSM, LIFR6, OSMR, and IL6ST on subtypes of HSPCs and MSCs in healthy samples. (E) OSM-OSMR/IL6ST/LIFR interaction between subtypes of HSPCs and MSCs. (F) Percent of cells positive for surface OSMR expression by flow cytometry comparing AML blasts and AML MSCs. (G) Multiplex immunofluorescence of AML bone marrow tissue reveals OSMR expression in MSCs, with minimal expression in leukemic cells. This figure depicts an individual cores stained using Opal multiplexed immunohistochemistry showing a representative micrograph of a patient with de novo, treatment-naïve CD34+ AML at diagnosis. OSMR expression (green) is prominent in CXCL12+ MSCs (red) but minimal in CD34+ leukemic cells (magenta). DAPI (4′,6-diamidino-2-phenylindole; blue) serves as a nuclear counterstain. Scale bar, 50 μm. (H) Soluble OSMR concentration from culture of AML blasts vs AML MSCs. Adipo-MSC, adipose-derived MSC; APOD+, apolipoprotein-D positive; CLP, common lymphoid progenitor; FC, fold change; GMP, granulocyte-monocyte progenitor; hOSMR, human OSMR; HSC, hematopoietic stem cell; HSPC, hematopoietic stem and progenitor cell; MEP, megakaryocyte-erythroid progenitor; MPP, multipotent progenitor; NES, normalized enrichment score; NS, not significant; osteo, osteoid; Padj, adjusted P value; Pval, P value.
OSMR is secreted by stromal cells in AML. (A) Kaplan-Meier OS curve of OSMR high and low group for patients with both transcriptomic and proteomic profiling (n = 21). (B) Enriched HALLMARK pathways based on ranked gene list. (C) Volcano plot showing differentially expressed proteins between OSMR high and low group in discovery cohort, prospective cohort, and PMCC cohort, respectively. (D) Expression of OSM, LIFR6, OSMR, and IL6ST on subtypes of HSPCs and MSCs in healthy samples. (E) OSM-OSMR/IL6ST/LIFR interaction between subtypes of HSPCs and MSCs. (F) Percent of cells positive for surface OSMR expression by flow cytometry comparing AML blasts and AML MSCs. (G) Multiplex immunofluorescence of AML bone marrow tissue reveals OSMR expression in MSCs, with minimal expression in leukemic cells. This figure depicts an individual cores stained using Opal multiplexed immunohistochemistry showing a representative micrograph of a patient with de novo, treatment-naïve CD34+ AML at diagnosis. OSMR expression (green) is prominent in CXCL12+ MSCs (red) but minimal in CD34+ leukemic cells (magenta). DAPI (4′,6-diamidino-2-phenylindole; blue) serves as a nuclear counterstain. Scale bar, 50 μm. (H) Soluble OSMR concentration from culture of AML blasts vs AML MSCs. Adipo-MSC, adipose-derived MSC; APOD+, apolipoprotein-D positive; CLP, common lymphoid progenitor; FC, fold change; GMP, granulocyte-monocyte progenitor; hOSMR, human OSMR; HSC, hematopoietic stem cell; HSPC, hematopoietic stem and progenitor cell; MEP, megakaryocyte-erythroid progenitor; MPP, multipotent progenitor; NES, normalized enrichment score; NS, not significant; osteo, osteoid; Padj, adjusted P value; Pval, P value.
Discussion
Accurate and timely disease prognostication is vital for management of patients with AML.33,34 Induction and consolidation strategies are tightly linked with prognostication models, with ELN being the most widely adopted.7 Despite its widespread use, ELN still misclassifies patient outcomes, prompting the exploration of more robust techniques.35 Furthermore, the role of inflammation is increasingly recognized as a major predictor of therapeutic response and clinical outcomes.14,27 It is thus essential to investigate the inflammatory landscape in AML to account for the disease biology and systemic effects. This approach moves beyond a genomic-centric view of AML and enables a more comprehensive assessment.
In this study, we investigated the utility of a blood-based test to identify novel biomarkers in AML. Leveraging high throughout proteomics from serum or plasma of patients with AML, we derived an 8-protein inflammatory signature, dubbed LIRS, that was highly prognostic in newly diagnosed AML and strongly associated with RFS, EFS, early mortality, and response to induction therapy. The role of these 8 proteins in AML is not currently known. FGF23, MUC16 (CA125), and IL-33 are all increased in systemic inflammation.36-38 Interestingly, both FGF23 and IL-33 can be stimulated by OSM.39,40 LCN2 is primarily known for its role in iron sequestration but also helps regulate cell migration and apoptosis.41 The connection between GFAP and VSNL1 levels and AML is less clear. GFAP is known for its role in the cytoskeleton of glial cells and supporting the blood brain barrier whereas VSNL1 is a member of the neuronal calcium sensor gene family often associated with Alzheimer disease and other neurologic conditions.42,43 Future studies should explore the connection between these identified proteins and AML pathogenesis.
Perhaps most importantly, our study revealed OSMR as the strongest independent and previously unrecognized biomarker in AML. OSMR forms a heterodimeric receptor complex with either gp130 or with IL-31 receptor A to form the OSM or IL-31 receptor, respectively44 and signaling through OSMR drives JAK/STAT and MAPK signaling.45,46 OSM has been shown to play a role in normal hematopoiesis by affecting hematopoietic microenvironments.47 More recent work has shown that OSM stimulation of DNMT3A mutant hematopoietic stem cells leads to upregulation of proinflammatory cytokines and that aged hematopoietic stem cells are less able to counteract the proinflammatory microenvironment.48 A recent abstract demonstrates additional mechanistic data regarding this interaction in myeloid malignancies in which STAT5 signaling in neoplastic myeloid cells leads to OSM production, which interacts with OSMR on bone marrow stromal cells creating a proinflammatory yet T-cell–immunosuppressive microenvironment.49 In preclinical models, inhibition of this axis reduced disease activity.
Both LIRS and OSMR were effective in prognostication regardless of treatment intensity. To our knowledge, this represents one of the most extensive and comprehensive soluble proteomic profiling conducted in AML treated with contemporary regimens. Although there is multicollinearity among many inflammatory proteins, including some in LIRS, this lends to the strength of OSMR as the single best predictor of outcomes because it retained its prognostic significance in multivariate analysis with LIRS proteins and common AML prognostic markers.
There are limitations to this study. Although most of the results are cross-sectional, we validated our primary findings with both internal and external cohorts including a prospectively collected internal cohort. Given the lack of genetic information from the external cohort, we were unable to perform a multivariate analysis in this population. Additionally, the selection criteria of ≥1 year survival in the external validation cohort may create potential bias. Inflammatory proteins were measured in the blood at the pretreatment time point and may not be representative of the dynamic inflammatory proteome in the bone marrow or at later time points including remission or relapse, which could be influenced by co-occurring infections or inflammatory processes. Although the sample size is well powered to detect the effect size that we measure, most patients are White from North America, and validation in racial and ethnically diverse populations would aid in the generalizability of our findings. The batch effects from sequencing process pose a challenge on defining the cutoff value for identified markers for clinical use, necessitating a surrogate technique such as ELISA. Although our work provides evidence for using soluble proteins for prognosticating in AML with OSMR as a key biomarker, additional prospective validation studies are warranted before clinical adoption.
In conclusion, through comprehensive profiling of the inflammatory proteome of patients with newly diagnosed AML, we identified an 8-protein score, LIRS, with strong and independent prognostic ability. OSMR was independently prognostic and was easily and rapidly detectable in the blood. This work adds important information to better inform AML risk. Currently, LIRS is being prospectively evaluated in 2 AML clinical trials, further supporting the strength and the clinical utility of this approach.
Acknowledgments
This study was supported by Cancer Prevention and Research Institutes of Texas grant (RP240287), Marshall Foundation Funding (FP00018908), a Physician Scientist Award (H.A.A.), and an MD Anderson Cancer Center Support Grant (P30CA016672) from the National Institutes of Health (NIH)/National Cancer Institute (NCI). P.K.R. received salary support from the Lymphoma Research Foundation. The Advanced Technology Genomics Core was supported, in part, by The University of Texas MD Anderson Cancer Center and NIH, NCI grant P30CA016672. The RNA sequencing data were partly supported via in-kind support from Illumina.
The funding agencies had no role in the design and conduct of the study; collection, management, analysis, and interpretation of the data; preparation, review, or approval of the manuscript; and decision to submit the manuscript for publication.
Authorship
Contribution: P.K.R., B.W., J.M.-P., and H.A.A. had full access to all the data in the study and take responsibility for the integrity of the data and verification of the accuracy of the data analysis; P.K.R. and H.A.A. conceptualized and designed the study; P.K.R., B.W., J.M-.P., and H.A.A. collected and assembled the data; P.K.R., B.W., and H.A.A. analyzed and interpreted the data; H.A.A. supervised all aspects of the work; and all authors contributed to manuscript writing and final approval, and are accountable for all aspects of the work.
Conflict-of-interest disclosure: H.A.A. received honoraria from Illumina and Alamar Biotechnology, in-kind support from Illumina, and research support from Genentech, Enzyme By Design, GlaxoSmithKline, Blueprint Medicines, Ascentage, and Illumina; served on the advisory board for Cogent Biosciences; and served as a consultant to Molecular Partners. The remaining authors declare no competing financial interests.
Correspondence: Hussein A. Abbas, Department of Leukemia, The University of Texas MD Anderson Cancer Center, 1515 Holcombe Blvd, Unit 428, Houston, TX 77030; email: habbas@mdanderson.org.
References
Author notes
P.K.R., B.W., and J.M.-P. contributed equally to this study.
Qualified researchers may request access to individual patient-level data reported in this article after its print publication. No identifying data will be provided. All requests for data must include a description of the research proposal and be submitted to the corresponding author, Hussein A. Abbas (habbas@mdanderson.org).
The online version of this article contains a data supplement.
There is a Blood Commentary on this article in this issue.
The publication costs of this article were defrayed in part by page charge payment. Therefore, and solely to indicate this fact, this article is hereby marked “advertisement” in accordance with 18 USC section 1734.




![OSMR is a strong prognostic feature in newly diagnosed AML. (A) Cox multivariable model for OS using known prognostic clinical variables and the 8 LIRS serum proteins. (B) LIRS proteins ranked by coefficient and cumulative C-index. (C) Model performance of OSMR, the ELN2022, and ELN2022 combined with OSMR by C-index in the training cohort. (D) Response rate (complete response [CR] or CR with incomplete hematologic recovery) to induction therapy by high or low OSMR level (split by median). (E) Four- and 8-week early mortality rate by high or low OSMR level (split by median). (F) Kaplan-Meier OS curve split by high and low OSMR in the prospectively collected internal validation cohort. (G) Kaplan-Meier OS curve split by high and low OSMR in the external validation cohort of intensively treated patients. All patients in this cohort were selected who had received the standard 7+3 induction and had survival of at least 1 year to test for the ability to prognosticate long-term survival outcomes independent of early mortality.](https://ash.silverchair-cdn.com/ash/content_public/journal/blood/145/25/10.1182_blood.2024027244/3/m_blood_bld-2024-027244-gr5.jpeg?Expires=1767711286&Signature=3dqojENX1LSS610NNFjFwgNo~KhQvEbe5oTMQ5hq8WxI2BBmhIOYpNr~jDMhrReErKzCPdZeeeF~usBjogtDajXQXWpf4jlARwKtYkidBa-olRVPMxIR5p3c4ml~pFKYo8RomcVkh0~P-21lGhibBsXf88LqbVdj0qXHMDnN1lFW-fEov9w6jaC4WWCW5gxSHSWy9vMTUoCDWppN5kXcS60AIhnxz82zHV5MCWqRKs0N40JOA97F6BoBIHOrcdohDs1IwASak7x-PFyG69hhNtJgk8bJASTZq9cryGzhqcmnjPdNpjSo7blYiJprBwLsgUH6XOyvRWPLp0EzKu~oEg__&Key-Pair-Id=APKAIE5G5CRDK6RD3PGA)


